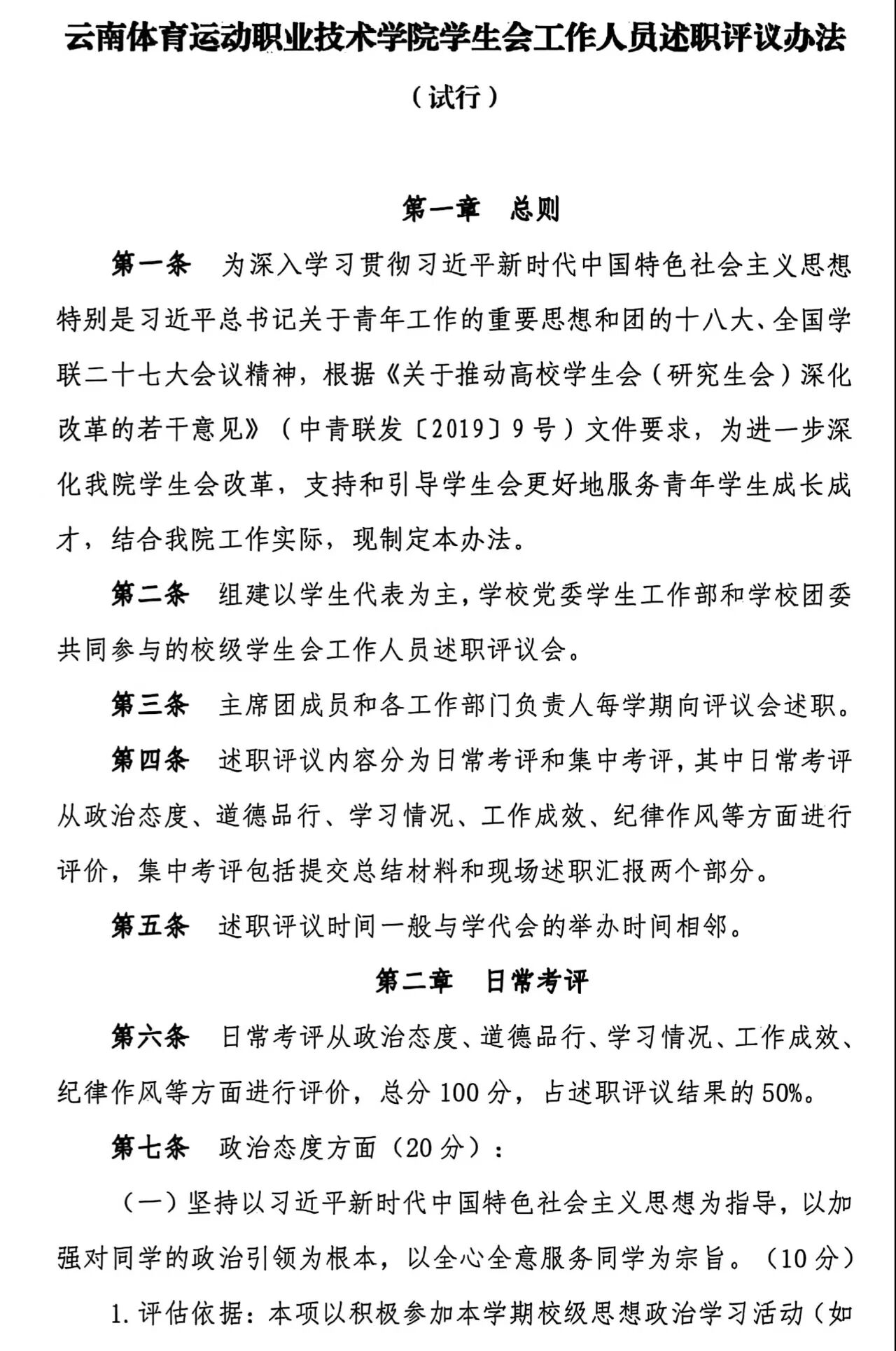
为进一步提升学生会成员综合素质,优化学生工作流程,更好服务广大同学,best365学生会于2025年10月10日下午在第一报告厅组织开展学生会工作人员秋季培训会。参加本次会议的有校团委老师,各二级学院团总支书记,校级学生会及各二级学院学生会全体工作人员。

学习习近平总书记在纪念中国人民抗日战争暨世界反法西斯战争胜利80周年大会上的重要讲话精神

校学生会主席团成员刘安发同学带领所有参会人员学习习近平总书记在纪念中国人民抗日战争暨世界反法西斯战争胜利80周年大会上的重要讲话精神,强调历史启迪未来,要传承和弘扬伟大抗战精神。呼吁我们要铭记历史、缅怀先烈、珍爱和平、开创未来,为实现中华民族伟大复兴的中国梦而努力奋斗!
学习习近平总书记在庆祝中华人民共和国成立76周年招待会上的重要讲话精神

校学生会主席团成员陈天锴同学以《持续奋斗,再创辉煌》为主题,传达学习习近平总书记在庆祝中华人民共和国成立76周年招待会上的重要讲话精神,强调新中国成立76年来,党领导人民取得彪炳史册的辉煌成就。因此同学们要紧密团结在一起,以习近平总书记的重要讲话为指引,接续奋斗,再创辉煌。
学生会规章制度解读

校学生会主席团成员张子豪同学解读《best365中国官方网站学生会章程》。解读过程中,围绕学生会组织架构、工作流程、纪律要求等核心内容展开,帮助干部们全面掌握规章制度细节。同时,还呼吁全体学生会干部,以章程为行动指南,严格加强自我管理,为学生会高效运转注入活力。










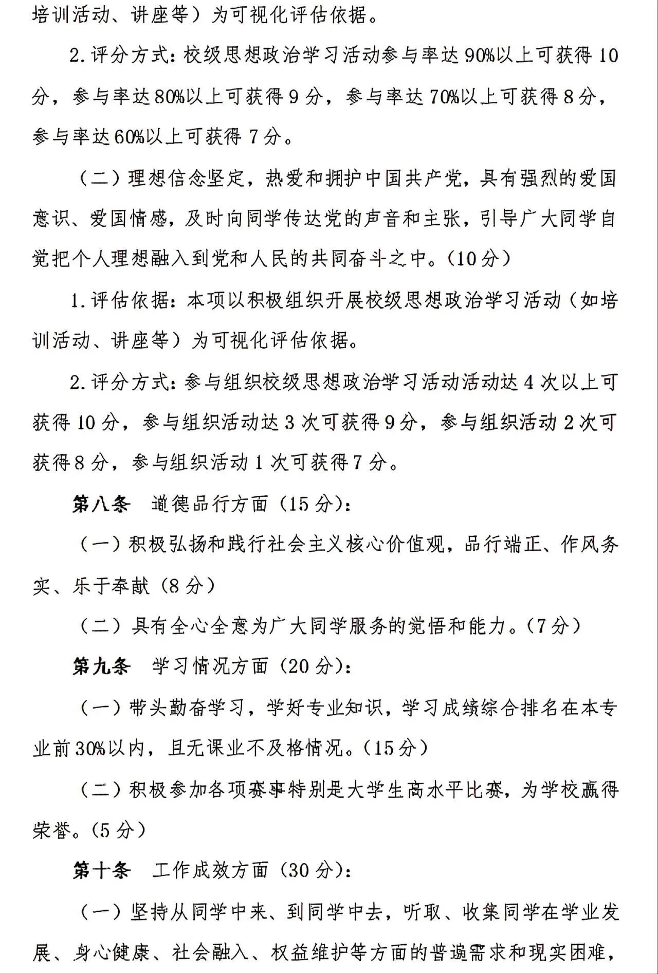
校学生会主席团成员董瑶同学解读《best365中国官方网站学生会工作人员述职评议办法》,明确该制度是考评学生会工作人员的重要依据。呼吁全体成员以办法为准则,树立自觉接受监督、服务广大同学的意识,以评议促提升,助力学生会建设。




学生会风气建设

校学生会主席团成员何叶风同学以《拒绝“官僚气”摒弃“官架子”》为题,开展作风建设报告。强调学生会是服务组织,需清除不良风气,呼吁成员回归服务本质,守本分、务实工作,树立清廉形象。

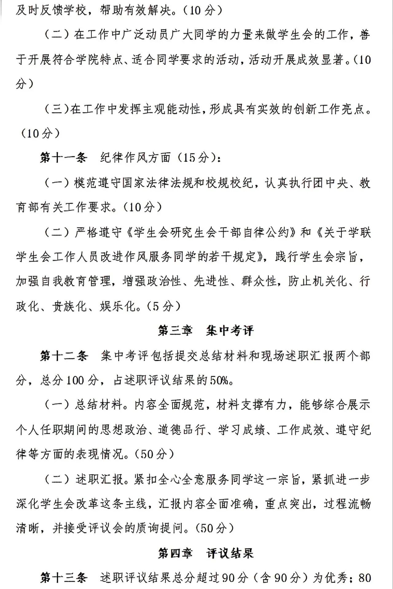
大会尾声,学校团委书记陈明照老师发表总结讲话,核心内容可概括为 “三个关键词”,既对过往工作作出梳理,也为学生会未来发展指明方向:其一,“感谢”—— 向三方力量致以敬意:感谢学院学生会始终与学校中心工作同频共振,以扎实行动提供有力支持;感谢老一届学生会成员坚守职责、勤勉履职,为组织建设打下坚实基础;感谢新进学生会同学满怀热情加入,为团队注入新鲜活力。其二,“信任”—— 成为组织凝聚的核心纽带:正是基于师生的信任与学校的支持,大家才得以相聚于学生会这一平台。希望全体成员珍惜这份信任,依托学校资源优势,主动担当作为,将个人力量融入学校发展大局,共同为校园建设贡献青春力量。其三,“服务”—— 重申组织存在的根本宗旨:必须坚决摒弃官僚主义作风,始终以 “服务同学” 为核心定位;面对工作中可能出现的误解与质疑,要以开放态度正视问题、积极沟通,通过务实举措解决同学需求,让学生会真正成为连接学校与同学的桥梁纽带。
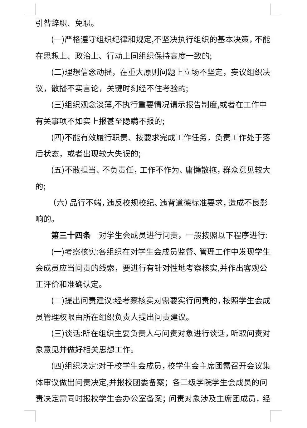
云南体职院学生会将以“修身砺志,崇实尚行”的校训精神为指引,坚守“全心全意为同学服务”宗旨,按“勤勉务实、恪守本分”原则开展工作。云南体职院学生会将深化理论学习,做到学思用贯通、知信行统一,培育清新组织文化,杜绝官僚主义。未来,将以务实作风服务同学,全力谱写学生会工作新篇章。