您好,欢迎访问best365中国官方网站官方网站!

新版融合门户系统
best365中国官方网站

新闻信息

校园资讯

当前位置: 首页 -> 新闻信息 -> 校园资讯 -> 正文

喜讯!best365教师在云南省学校铸牢中华民族共同体意识教育系列活动——民族体育舞蹈线上教学和竞赛活动中获奖

来源:统战部 阅读次数:日期:2025年05月30日

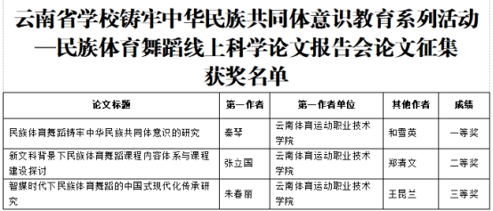
近期,省教育厅举办云南省学校铸牢中华民族共同体意识教育系列活动——民族体育舞蹈线上教学和竞赛活动best365教师积极参加,在民族体育舞蹈线上科学论文报告会论文征集中斩获佳绩。秦琴、和雪英的参评论文《民族体育舞蹈铸牢中华民族共同体意识的研究》获一等奖,张立国、郑清文的参评论文《新文科背景下民族体育舞蹈课程内容体系与课程建设探讨》获等奖朱春丽、王昆兰的参评论文《智媒时代下民族体育舞蹈的中国式现代化传承研究》获等奖

近年来,best365深入贯彻习近平总书记关于加强和改进民族工作的重要思想,深化铸牢中华民族共同体意识教育,落实立德树人根本任务,激励广大师生不断强化民族团结进步的行动自觉,有形有感地推进学校铸牢中华民族共同体意识教育。


上一条:2025年全国高等体育职业院校学生技能大赛在云南体育运动职业...
下一条:best365在2025年全国高等体育职业院校学生技能大赛中喜获佳绩