各州、市人民政府,省直各委、办、厅、局:
《云南省国民经济和社会发展第十四个五年规划和二〇三五年远景目标纲要》已经省第十三届人民代表大会第四次会议审查通过,现印发给你们,请认真贯彻执行。
云南省人民政府
2021年2月8日
(此件公开发布)
云南省国民经济和社会发展第十四个五年规划和二〇三五年远景目标纲要,根据《中共中央关于制定国民经济和社会发展第十四个五年规划和二〇三五年远景目标的建议》和《中共云南省委关于制定国民经济和社会发展第十四个五年规划和二〇三五年远景目标的建议》编制,主要阐明全省经济社会发展战略,明确发展目标、主要任务和重大举措,是未来五年乃至更长时期推动全省实现高质量发展的宏伟蓝图,是政府履行职责的重要依据,是市场主体行为的导向,是全省各族人民齐心协力、奋勇前进,推动我国民族团结进步示范区、生态文明建设排头兵、面向南亚东南亚辐射中心建设取得新进展,开启全面建设社会主义现代化新征程的行动纲领。
第一篇 开启全面建设社会主义现代化新征程
“十四五”时期是我国全面建成小康社会、实现第一个百年奋斗目标之后,乘势而上开启全面建设社会主义现代化国家新征程、向第二个百年奋斗目标进军的第一个五年。站在新的历史起点上,必须深入学习领会党的十九大和十九届二中、三中、四中、五中全会精神,切实把思想和行动统一到党中央决策部署上来,在以习近平同志为核心的党中央坚强领导下,为实现第二个百年奋斗目标、实现中华民族伟大复兴的中国梦作出云南贡献。
第一章 发展环境
“十三五”时期是全面建成小康社会的决胜阶段。面对错综复杂的国际环境,面对国内经济下行压力加大的形势,面对我省艰巨繁重的脱贫攻坚任务,面对新冠肺炎疫情的严重冲击,在以习近平同志为核心的党中央坚强领导下,省委、省政府团结带领全省各族人民,坚持以习近平新时代中国特色社会主义思想为指导,全面贯彻党的十九大和十九届二中、三中、四中、五中全会精神,深入贯彻落实习近平总书记考察云南重要讲话精神,增强“四个意识”、坚定“四个自信”、做到“两个维护”,坚持稳中求进工作总基调,坚持新发展理念,坚持以供给侧结构性改革为主线,抢抓机遇、攻坚克难,统筹推进稳增长、促改革、调结构、惠民生、防风险、保稳定,统筹抓好疫情防控和经济社会发展。经济实现较快增长、民生福祉不断提高、改革开放不断深化、生态环境不断改善,民族团结、边疆稳定的大好局面进一步巩固,全面建成小康社会胜利在望,为我省开启全面建设社会主义现代化新征程奠定了坚实基础。
第一节 全面建成小康社会
“十三五”时期,是我省经济社会实现历史性、高质量、跨越式发展的时期,其巨大成就可概括为:取得两个决定性成就、一个重大战略成果,实现五个历史性突破。
取得两个决定性成就:脱贫攻坚取得决定性成就。现行标准下农村贫困人口全面脱贫,88个贫困县脱贫摘帽,150万人通过易地扶贫搬迁实现“挪穷窝”、“斩穷根”,11个“直过民族”和人口较少民族实现整族脱贫,困扰云南千百年的绝对贫困问题历史性地得到解决。全面建成小康社会取得决定性成就。地区生产总值和城乡居民收入提前实现比2010年“翻一番”的目标。“十三五”规划确定的28个经济社会发展主要指标,绝大多数已经完成或超额完成。全省一半人口实现在城镇居住。民族地区经济发展速度高于全省平均水平。
取得一个重大战略成果:坚持把人民生命安全和身体健康放在第一位,统筹打好省外、境外疫情输入阻击战和湖北、咸宁驰援战,较早实现确诊病例、疑似病例“双清零”,有效控制了疫情蔓延发展。采取有力措施实施边境防控,坚决守住祖国西南大门,为全国疫情防控大局作出云南贡献。
实现五个历史性突破:
——经济总量实现历史性突破。经济总量跃上2万亿元台阶,“十三五”期间,全省经济总量年均增速高于全国平均水平2个百分点以上,增速位居全国前列。经济总量位次前移5位,排位从“十二五”末的第23位提升到了第18位。地方政府债务风险得到有效控制,债务率大幅下降。
——产业结构调整实现历史性突破。服务业撑起全省经济总量半壁江山。工业发展的格局发生根本性改变,工业结构转变为烟草和能源两大支柱产业双驱动。经济增长动力由主要依靠投资拉动,转变为消费和投资双拉动。八大重点产业和世界一流“三张牌”发展势头强劲。电力装机突破1亿千瓦大关,中石油云南1300万吨/年炼油项目建成投产。绿色铝、绿色硅等先进制造业快速发展,电力发展告别“水电弃水”时代,省内用电规模首次超过外送规模,绿色能源强省正在形成。“一部手机”系列成为行业标杆。
——基础设施建设实现历史性突破。基础设施建设实现由瓶颈制约向基本适应的根本性转变。以沪昆、南昆高铁开通为标志,我省进入高铁时代。县域高速公路“能通全通”工程建设成效显著,16个州市、110个县市区实现高速公路通车,“十三五”新增高速公路里程5000公里,是我省“十二五”末通车总里程的1.25倍。怒江美丽公路主线建成通车。滇中引水工程全线开工。建成投产10座巨型、大型水电站,是我省历史上投产大型电站最多的5年。中缅油气管道建成运营,告别缺油少气时代。全省实现4G网络全覆盖。
——生态文明建设实现历史性突破。九大高原湖泊实现了从“一湖之治”向“流域之治”彻底转变,洱海水质下滑趋势得到了根本性遏制,实现水质稳定向好,全湖水质连续两年实现7个月Ⅱ类;滇池水质持续改善,草海水质连续两年稳定在Ⅳ类,为30年来最好水平;我省劣Ⅴ类水质湖泊由“十二五”末的4个减少到1个。森林覆盖率达到65.04%。州市政府所在地城市空气质量优良天数比率达到98.8%,空气质量指标连续3年达到国家二级标准。
——社会民生补短板实现历史性突破。控辍保学实现动态稳定,九年义务教育巩固率达96.15%,129个县、市、区实现义务教育基本均衡发展,云南大学入选全国首批42所世界一流大学建设行列。重大传染病救治能力和疾控机构核心能力“双提升”工程启动实施并加速推进,我省入列全国8个国家级区域医疗中心建设试点省份,滇东北、曲靖、滇南、滇西4个省级区域医疗中心全面开工建设。覆盖城乡居民的社会保障体系基本建立,养老保险参保率达90%。人均预期寿命达到75.2岁。公共图书馆、文化馆实现县、市、区以上全覆盖。
以上成绩的取得,是以习近平同志为核心的党中央坚强领导的结果,是习近平新时代中国特色社会主义思想和习近平总书记考察云南重要讲话精神正确指引的结果,是省委、省政府团结带领全省各族人民紧紧围绕“一个跨越”、“三个定位”、“五个着力”的要求,准确把握云南在全国发展大局中的“四个突出特点”,不忘初心、牢记嘱托、不负韶华、奋力拼搏的结果!
同时,对标人民对美好生活的向往、对标社会主义现代化建设目标、对标高质量发展要求,云南欠发达的基本省情仍然没有变,人民日益增长的美好生活需要和不平衡不充分的发展之间的主要矛盾仍然突出,我省在基础设施、产业发展、农业农村、城镇化、科技创新、民生保障、社会治理等方面的短板仍然明显,支撑我省高质量发展的基础仍然不牢固,主要表现在:发展方式仍然粗放,制造业产业层次偏低,农业现代化水平不高,战略性新兴产业发展滞后;经济社会数字化转型缓慢;民营经济和县域经济不强,城镇化水平不高,高质量基础设施体系尚未形成;科技创新和人才资源短板突出,重点领域关键环节改革任务仍然艰巨,开放水平、市场化程度不高;地区差距、收入分配差距较大,巩固脱贫攻坚成果的任务艰巨繁重,基本公共服务仍然薄弱,生态环境质量持续改善的基础尚不稳固,各类风险隐患易发多发,适应边疆民族地区特点的治理体系和治理能力现代化制度体系尚未健全。以上问题短板,需要我们在“十四五”乃至更长时期内全力破解、尽快补齐。
第二节 国际国内形势分析
当前和今后一个时期,我国发展仍然处于重要战略机遇期,但机遇和挑战都有新的发展变化。
从国际形势看,当今世界正经历百年未有之大变局,国际环境日趋复杂,不稳定性不确定性明显增加,新冠肺炎疫情影响广泛深远,经济全球化遭遇逆流,世界进入动荡变革期,单边主义、保护主义、霸权主义对世界和平与发展构成威胁。国际力量对比深刻调整,但和平与发展仍然是时代主题,新一轮科技革命和产业变革深入发展,人类命运共同体理念深入人心。
从国内形势看,虽然发展不平衡不充分问题突出,但我国已转向高质量发展阶段,仍然处于重要战略机遇期,经济长期向好的基本面没有改变,人均地区生产总值已经突破1万美元,中等收入群体超过4亿人,人民对美好生活的要求不断提高。我国制度优势显著,治理效能提升,物质基础雄厚,人力资源丰富,市场空间广阔,发展韧性强劲,社会大局稳定,继续发展具有多方面的优势和条件。
从省内形势看,有以习近平同志为核心的党中央坚强领导,有中国特色社会主义制度的显著优势,有我国经济长期向好的基本面,有习近平总书记考察云南重要讲话指明的前进方向,有“十三五”发展取得的巨大成就和历届省委、省政府打下的坚实基础,有全省各族人民在脱贫攻坚和疫情防控中凝聚起的强大精神力量,这些都是推动我省实现高质量发展的最大底气和最强保障。
未来的发展,要更加自觉地在“两个大局”下辨大势、找方向,深刻认识和把握危机共生、危中蕴机、危可转机的辩证关系,正确处理好“变”与“不变”的关系,不管外部环境和发展预期如何变、困难挑战有多大,都要保持克难攻坚、锐意进取的劲头不变,以“不变”应“万变”,以大概率思维应对小概率事件,牢牢把握发展主动权,保持战略定力、增强必胜信心,准确识变、科学应变、主动求变,就一定能够化危为机、逆势而上,实现社会主义现代化建设良好开局,实现全省高质量发展。
第三节 深化省情内涵认识
深刻把握新时代云南“边疆、民族、山区、美丽”的省情特点,深化省情新内涵认识,找准云南在全国发展大局中的坐标方位、使命担当。
深刻把握“边疆”新内涵。云南优势在区位,出路在开放,是我国面向南亚东南亚和环印度洋地区开放的大通道和桥头堡。随着国家“一带一路”建设持续推进,我省与周边国家互联互通基础设施条件逐步改善,今天的云南不再是边缘地区和开放“末梢”,而是我国连接南亚东南亚的重要大通道,是“一带一路”建设、长江经济带两大国家发展战略的重要交汇点,今天的“边疆”,不再是偏远、封闭的代名词,而是充满生机、活力迸发的开放前沿。
深刻把握“民族”新内涵。经过漫长的民族迁徙和变迁,千百年来形成了云南各民族在文化上兼收并蓄、经济上相互依存、情感上相互亲近的格局,是中华民族大家庭的缩影。近年来,我省把党的民族政策与云南实际紧密结合,深入推进民族团结进步示范区建设,少数民族群众生活极大改善,民族地区经济社会发展取得了前所未有的进步,长期落后的面貌发生了根本性转变,走出了一条具有中国特色、云南特点、时代特征的民族团结进步之路,生动地诠释了“各民族都是一家人,一家人都要过上好日子”的新时代民族内涵。
深刻把握“山区”新内涵。受地理条件限制,云南大部分山区曾经交通不便、信息闭塞、经济文化相对落后。经过新中国成立以来70多年的全面进步,改革开放以来40多年的快速发展,特别是党的十八大以来,在习近平总书记的亲切关怀下,我省山区发展翻天覆地、人民生活蒸蒸日上。现在山区宜人的气候、优美的生态环境、有机生态的特色农产品、丰富多样的旅游资源等,已成为巨大的发展优势,绿水青山成为各族人民致富的金山银山。
深刻把握“美丽”新内涵。蓝天白云、绿水青山、宜人气候是我省发展的最大优势和最宝贵财富。近年来,省委、省政府明确提出打造世界一流“健康生活目的地”,把云南建设成为中国最美丽省份,像保护眼睛一样保护云南的山山水水,云南的天更蓝了、水更清了、山更绿了、生态环境更美了,云岭大地好山好水好空气的美誉度持续提升,“美丽云南、世界花园”已成为云南的靓丽名片。
第二章 总体要求
习近平总书记时刻挂念着边疆各族人民,时刻关心着云南的发展,党的十八大以来习近平总书记两次考察云南,发表重要讲话、作出系列重要指示批示。2015年1月,习近平总书记考察云南,对云南的发展提出了“一个跨越”、“三个定位”、“五个着力”的要求。2020年1月,习近平总书记再次亲临云南考察,殷切希望云南正确认识和把握在全国发展大局中的地位和作用,坚持新发展理念,不断增强边疆民族地区治理能力,保障和改善民生,践行初心使命,努力在建设我国民族团结进步示范区、生态文明建设排头兵、面向南亚东南亚辐射中心上不断取得新进展,谱写好中国梦的云南篇章。习近平总书记考察云南重要讲话精神,为云南发展指明了前进方向、提供了根本遵循。谋划云南未来发展,必须始终牢记习近平总书记的谆谆教导和殷殷嘱托,增强“四个意识”、坚定“四个自信”、做到“两个维护”,坚定不移推动习近平总书记重要指示精神和党中央决策部署在云岭大地落地生根、开花结果。
第一节 指导思想
高举中国特色社会主义伟大旗帜,深入贯彻党的十九大和十九届二中、三中、四中、五中全会精神,坚持以马克思列宁主义、毛泽东思想、邓小平理论、“三个代表”重要思想、科学发展观、习近平新时代中国特色社会主义思想为指导,深入贯彻落实习近平总书记考察云南重要讲话精神,全面贯彻党的基本理论、基本路线、基本方略,统筹推进经济建设、政治建设、文化建设、社会建设、生态文明建设的总体布局,协调推进全面建设社会主义现代化国家、全面深化改革、全面依法治国、全面从严治党的战略布局,坚定不移贯彻创新、协调、绿色、开放、共享的新发展理念,坚持稳中求进工作总基调,以推动高质量发展为主题,以深化供给侧结构性改革为主线,以改革创新为根本动力,以满足人民日益增长的美好生活需要为根本目的,加快推进新型工业化、信息化、城镇化和农业现代化,统筹发展和安全,加快建设现代化经济体系,深度融入以国内大循环为主体、国内国际双循环相互促进的新发展格局,推进边疆民族地区治理体系和治理能力现代化,不断巩固拓展脱贫攻坚成果,巩固夯实全面建成小康社会成果,努力在建设我国民族团结进步示范区、生态文明建设排头兵、面向南亚东南亚辐射中心上不断取得新进展,确保全面建设社会主义现代化新征程开好局、起好步。
第二节 基本原则
坚持党的全面领导。坚持和完善党领导经济社会发展的体制机制,坚决执行维护党中央权威和集中统一领导的各项制度,始终同以习近平同志为核心的党中央保持高度一致,不断提高贯彻新发展理念、融入新发展格局能力和水平,为实现高质量发展提供根本保证。
坚持以人民为中心。坚持人民主体地位,坚持共同富裕方向,始终做到发展为了人民、发展依靠人民、发展成果由人民共享,维护人民根本利益,激发全体人民积极性、主动性、创造性,促进社会公平,增进民生福祉,不断实现人民对美好生活的向往。
坚持新发展理念。把创新、协调、绿色、开放、共享的新发展理念贯穿发展全过程和各领域,主动服务和融入新发展格局,切实转变发展方式,推动质量变革、效率变革、动力变革,实现更高质量、更有效率、更加公平、更可持续、更为安全的发展。
坚持深化改革开放。坚定不移推进改革,坚定不移扩大开放,加强边疆民族地区治理体系和治理能力现代化建设,破除制约我省高质量发展、高品质生活的体制机制障碍,强化有利于提高资源配置效率、有利于调动全社会积极性的重大改革开放举措,持续增强发展动力和活力。
坚持系统观念。加强前瞻性思考、全局性谋划、战略性布局、整体性推进,处理好稳和进、立和破、虚和实、标和本、远和近的关系,着力固根基、扬优势、补短板、强弱项,注重防范化解重大风险挑战,实现发展质量、结构、规模、速度、效益、安全相统一。
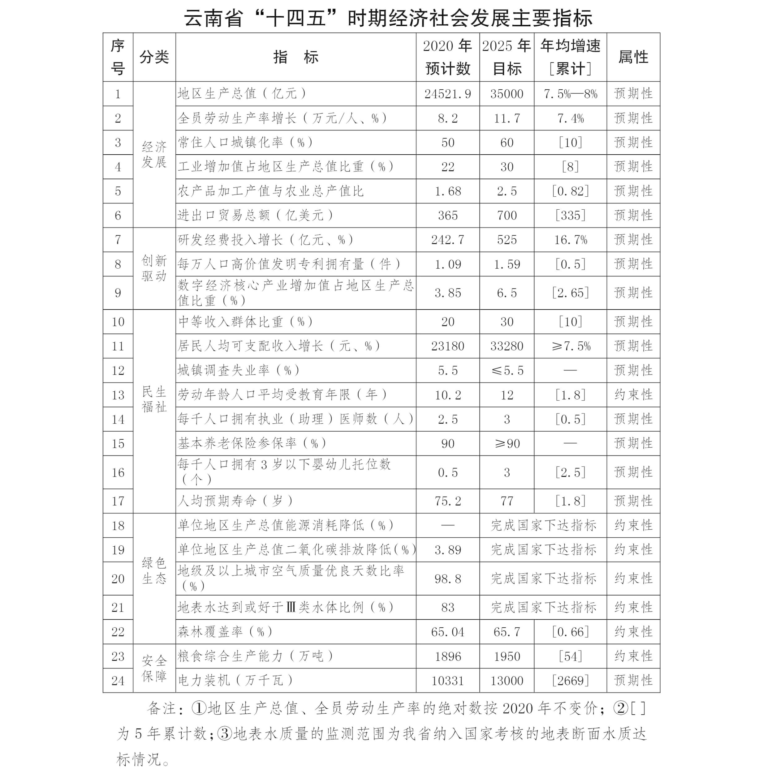
第三章 主要目标
紧紧围绕到二〇三五年基本实现社会主义现代化、本世纪中叶实现社会主义现代化强国的战略目标,科学谋划、合理确定我省“十四五”时期的主要目标和二〇三五年远景目标,确保到二〇三五年与全国同步基本实现社会主义现代化。
第一节 二〇三五年远景目标
展望二〇三五年,云南将与全国同步基本实现社会主义现代化。全省经济总量上新台阶,力争达到全国中位以上水平,人均地区生产总值、中等收入群体比重力争达到全国平均水平;区域创新能力显著提高,基本实现新型工业化、信息化、城镇化、农业现代化,建成现代化经济体系;基本实现边疆民族地区治理体系和治理能力现代化,人民平等参与、平等发展权利得到充分保障,基本建成法治云南、法治政府、法治社会;平安云南建设达到更高水平;基本建成教育强省、人才强省、文化强省、高原特色体育强省、健康云南,群众素质和社会文明程度达到新高度,基本公共服务实现均等化,城乡区域发展差距和居民生活水平差距显著缩小,全面建成我国民族团结进步示范区;广泛形成绿色生产生活方式,生态保护、环境质量、资源利用等走在全国前列,全面建成我国生态文明建设排头兵;建成交通强省,现代化综合交通体系和国际物流体系基本形成,参与国内国际经济合作和竞争优势明显增强,全面建成我国面向南亚东南亚辐射中心;人的全面发展、全体人民共同富裕取得明显成效,各族群众生活更加美好。
第二节 “十四五”时期主要目标
锚定二〇三五年远景目标,立足云南欠发达基本省情,聚焦发展不平衡不充分主要矛盾,今后五年,全省要紧盯高质量发展的目标,保持“打基础、谋长远”的战略定力,坚持“防风险、补短板、争先进”的工作思路,推动实现以下主要目标。
——经济发展取得新成效。在质量效益明显提升的基础上,实现经济持续健康发展,实现“产”、“城”、“人”融合协调发展,增长潜力充分发挥。到2025年,全省经济总量力争达到全国中位水平,人均地区生产总值超过1万美元,工业增加值占GDP比重、常住人口城镇化率、中等收入群体比重大幅提高。现代产业体系框架基本形成,经济结构更加优化,创新能力明显增强,产业链供应链现代化水平明显提高,经济社会数字化转型加快,高质量发展的绿色元素更加丰富,世界一流“绿色能源”、“绿色食品”、“健康生活目的地”的优势更加凸显,农业基础更加稳固,建设旅游强省,城乡区域发展协调性明显提升,现代化基础设施体系建设加快推进,现代水网建设全面提速,基本消除工程性缺水瓶颈,基本消除区域性、大面积干旱,经济发展基础进一步夯实。
——民族团结进步示范区建设达到新水平。实现更加充分更高质量就业,居民收入增长和经济增长基本同步,分配结构明显改善,基本公共服务均等化水平明显提高,全民受教育程度不断提升,多层次社会保障体系更加健全,卫生健康体系更加完善,脱贫攻坚成果巩固拓展,乡村振兴战略全面推进,民族自治地方与全省经济社会发展差距进一步缩小,各民族和睦相处、和衷共济、和谐发展。
——生态文明建设排头兵取得新进展。国土空间开发保护格局得到优化,生产生活方式绿色转型成效显著,能源资源配置更加合理、利用效率大幅提高,主要污染物排放总量持续减少,生态环境质量持续改善,生态文明体制机制更加健全,国家西南生态安全屏障更加牢固,生态美、环境美、城市美、乡村美、山水美、人文美成为普遍形态。
——面向南亚东南亚辐射中心建设迈出新步伐。改革开放水平明显提升,社会主义市场经济体制更加完善,市场主体更加充满活力,开放型经济新体制基本形成,面向南亚东南亚区域性国际经济贸易中心、科技创新中心、金融服务中心、人文交流中心作用有效发挥,国际产能合作迈上新台阶,面向南亚东南亚大通道建设取得实质性进展,综合交通、能源、数字、物流国际枢纽基本建成,对中南半岛的开放合作全面深化,中国(云南)自由贸易试验区等平台成为我省对外合作主要载体,云南在我国参与南亚东南亚多双边区域合作机制中主体省份地位全面确立。
——社会文明程度得到新提高。社会主义核心价值观深入人心,中华民族共同体意识更加牢固,各族人民思想道德素质、科学文化素质、身心健康素质和法治素养明显提高,公共文化服务体系更加完善,文化产业取得新发展,民族优秀文化更加繁荣发展,精神文化生活日益丰富,社会更加文明进步。
——边疆治理能力实现新提升。民主法治更加健全,社会公平正义进一步彰显,行政体系更加完善,政府作用更好发挥,行政效率和公信力显著提升,社会治理系统化、科学化、法治化、智能化水平全面提高,防范化解重大风险体制机制不断健全,突发公共事件应急能力显著增强,自然灾害防御水平明显提升,数字化边境防控体系基本形成,发展安全保障更加有力,边疆民族地区治理能力显著增强。
第二篇 加快民族团结进步示范区建设
民族团结进步示范区建设的核心要义是铸牢中华民族共同体意识。要全面贯彻党的民族政策,坚持“在云南,不谋民族工作就不足以谋全局”的指导思想和“各民族都是一家人,一家人都要过上好日子”的信念,深入贯彻落实《云南省民族团结进步示范区建设条例》及其实施细则,坚持民族区域自治制度,促进各民族共同团结奋斗、共同繁荣发展,在建设我国民族团结进步示范区上不断取得新进展。
第一章 铸牢中华民族共同体意识
以铸牢中华民族共同体意识为主线,紧扣“中华民族一家亲、同心共筑中国梦”总目标,深入开展中国特色社会主义和中国梦宣传教育,引导各族群众牢固树立“三个离不开”思想,打牢中华民族共同体思想基础。
第一节 深化民族团结进步教育
把铸牢中华民族共同体意识纳入国民教育、干部教育、社会教育全过程,坚持不懈开展马克思主义祖国观、民族观、文化观、历史观宣传教育,开展党史、新中国史、改革开放史、社会主义发展史宣传教育,健全铸牢中华民族共同体意识教育常态化机制,不断增强各民族对伟大祖国、中华民族、中华文化、中国共产党、中国特色社会主义的认同。
第二节 广泛开展民族团结进步宣传
讲好习近平总书记治国理政、管党治党、爱民为民、心系边疆的故事,引导各族群众切身感受习近平总书记和党中央的亲切关怀,感受党的力量、制度的力量、国家的力量,坚定不移感党恩、听党话、跟党走。鼓励在公共区域、人员密集地方等场所,大力开展铸牢中华民族共同体意识宣传教育活动。充分运用新技术、新媒体等宣传载体,拓展铸牢中华民族共同体意识宣传教育网络空间,推进“互联网+民族团结进步”,让互联网成为构建各民族共有精神家园、铸牢中华民族共同体意识的重要载体。
第三节 构建各民族共有精神家园
实施中华民族视觉形象工程,挖掘各民族共享的中华文化符号,不断增强中华文化认同。实施少数民族优秀文化保护传承工程、少数民族文化精品工程,推动各民族文化保护传承和交融创新,加强各民族优秀手工艺保护和传承,扶持民族文学、歌舞、影视、戏曲等创作传播,不断满足各族群众的精神文化需求。
第二章 全面深入持久开展民族团结进步创建
健全民族团结进步创建工作机制,促进各民族交往交流交融,创造各族群众共居共学共事共乐的社会条件,让各民族在中华民族大家庭中手足相亲、守望相助,促进各民族像石榴籽一样紧紧抱在一起。
第一节 加强民族团结进步阵地建设
推动民族团结进步创建工作向纵深发展,加快民族自治地方创建全国民族团结进步示范州(市)、示范县(单位)和教育基地,争取民族自治州全部创建成为全国民族团结进步示范州,建设边境民族团结进步示范带,形成全域创建的格局。深入开展民族团结进步创建进机关、进企业、进社区(村)、进乡镇(街道)、进学校、进铁路、进医院、进部队、进宗教活动场所、进出入境边防检查机构等“十进”工作,推动民族团结进步创建活动覆盖不同行业和不同领域。
第二节 加快推进国家通用语言文字教育
将推广、使用国家通用语言文字作为民族团结进步示范区建设的重要内容。全面加强国家通用语言文字教育,全面落实国家统编教材使用工作,推动各民族学生掌握和使用国家通用语言文字,促进各民族语言互通、心灵相通。办好民族团结进步示范本科班、大中专班和高中班。
第三节 建立各民族相互嵌入式社会结构和社区环境
创新推进城市民族工作,鼓励各族群众在城市和乡村双向流动,健全完善少数民族流动人口服务管理体系,建立流出地和流入地对接协作工作机制,保障流动人口享有城市均等化服务,促进少数民族群众全面融入社区、融入城市。
第四节 开展富有特色的群众性交流活动
搭建促进各民族交往交流交融的文化桥梁,建设“中华民族一家亲”系列教育实践活动平台,开展民族团结进步宣传月、宣传周、宣传日活动和“结对子”、“手拉手”、“一家亲”等联谊活动,办好少数民族传统体育运动会和少数民族文艺会演,增进各民族间感情交流。
第三章 推动民族地区高质量发展
坚持把发展作为促进民族团结进步的总钥匙,不断增强民族地区自我发展能力,推动民族地区经济增长速度和居民人均收入增长幅度高于全省平均水平,逐步缩小与全省发展水平的差距。
第一节 加大民族地区政策支持
持续推动政策、资金、项目向民族地区倾斜,完善转移支付机制。支持民族地区发展旅游、民族文化创意设计、民族工艺品等特色产业,鼓励和规范发展藏药、傣药、彝药、苗药等民族医药产业,增强民族地区发展内生动力,巩固民族地区脱贫攻坚成果。继续实施兴边富民工程,加快边境地区口岸城市、中心集镇和现代化边境小康村建设,构建强边稳边富边新格局。
第二节 加强民族地区基础设施建设
以民族乡、少数民族聚居村寨基础设施提档升级为重点,全面改善民族地区交通、水利、能源、信息、物流等基础设施条件,提高民族地区基础设施通达、通畅和均等化水平。
第三节 改善民族地区社会民生
完善公平公正、共建共享的公共服务体制机制,加强民族地区教育文化、医疗卫生、社会保障、法律服务等基本公共服务建设,推进基本公共服务主要指标达到全省平均水平,让改革发展成果更多更公平惠及各族人民,促进各民族群众公共服务同质、法治保障同权、精神家园同建、社会和谐同创。
第四节 建设现代化边境小康村
按照基础牢、产业兴、环境美、生活好、边疆稳、党建强的要求,围绕加强基础设施建设、做强做精优势产业、大力发展边境贸易、提升公共服务水平、优化宜居环境、加强乡村治理能力建设等重点任务,加快推进现代化边境小康村建设,把现代化边境小康村建设成为展示国门形象的窗口、守土固边的堡垒。
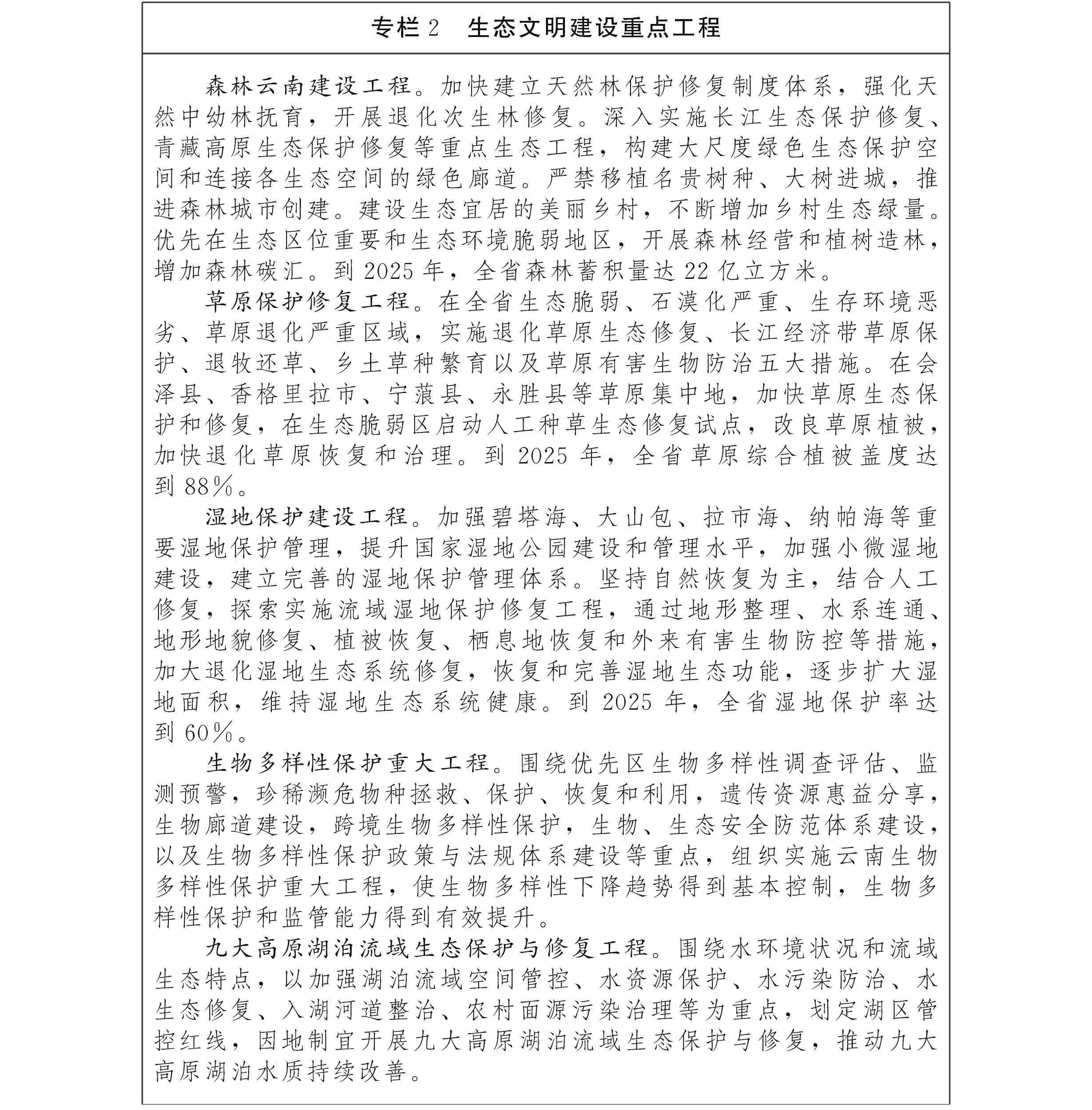
第三篇 争当生态文明建设排头兵
生态文明建设排头兵的核心要义是保护。要牢固树立和践行绿水青山就是金山银山理念,坚持节约优先、保护优先、自然恢复为主,深入贯彻落实《云南省创建生态文明建设排头兵促进条例》,筑牢西南生态安全屏障,提升“植物王国”、“动物王国”、“世界花园”、“生物基因宝库”的影响力。深入实施可持续发展战略,强化生态文明领域统筹协调机制,构建生态文明体系,促进经济社会发展全面绿色转型,努力成为全国生态文明建设排头兵,建设人与自然和谐共生的现代化。
第一章 筑牢西南生态安全屏障
实施主体功能区战略,优化国土空间开发格局,严守生态保护红线。坚持山水林田湖草系统治理,深入推进重要生态系统保护和修复,完善生态系统服务功能,着力提升生态系统质量和稳定性,切实维护生态安全。
第一节 构建“三屏两带”生态保护红线格局
严守以青藏高原南缘滇西北高山峡谷生态屏障、哀牢山—无量山山地生态屏障、南部边境热带森林生态屏障、金沙江澜沧江红河干热河谷地带、东南部喀斯特地带“三屏两带”为重点的生态保护红线。推进怒江、普洱—西双版纳等生态廊道及老君山、哀牢山、乌蒙山等重要生态节点建设。建立以国家公园为主体的自然保护地体系,建立健全自然保护地、生态保护红线监管制度,争取将高黎贡山纳入全国国家公园规划布局,积极创建跨区域的高黎贡山国家公园。推行草原森林河流湖泊休养生息。
第二节 大力推进六大水系保护修复
强化河湖长制,统筹水环境保护、水生态修复、水资源利用,以长江上游生态保护修复为重点,推进长江(金沙江)、珠江(南盘江)、元江(红河)、澜沧江(湄公河)、怒江(萨尔温江)、大盈江(伊洛瓦底江)六大水系上下游、干支流、左右岸协同保护治理,保障生态流量,加强重点流域污染治理和环境风险防范,提高优良水体比例,基本消除劣Ⅴ类水体,稳定保持出境跨界河流监测断面水质优良。落实长江十年禁渔,加强长江经济带生态环境突出问题整治,持续推进赤水河流域(云南段)水环境保护。
第三节 持续推进九大高原湖泊保护治理
坚持“一湖一策”,强化流域空间管控和生态减负,最大限度减少人的生产生活对湖泊的影响和破坏,实施洱海、滇池、抚仙湖等九大高原湖泊流域生态保护与修复工程,加快污水和垃圾收集及处理、农村面源污染治理、入湖河道生态治理、调水补水、湖滨缓冲带生态修复与湿地建设、生态搬迁、资源循环利用等项目建设,环湖周边现有的村庄和建设项目只减不增,新增建设项目必须经过严格审查,彻底转变“环湖造城、环湖布局”的发展格局、“就湖抓湖”的治理格局、“救火式治理”的工作方式和“没有钱就不治理”的被动状态,推进九大高原湖泊水质稳定向好、全面稳定“脱劣”,实现水清、河畅、岸绿。
第四节 深入推进重要生态系统保护修复
统筹山水林田湖草一体化保护和修复,科学布局和组织实施重要生态系统保护修复重大工程。持续开展森林云南建设和国土绿化行动,开展沿路、沿河湖、沿集镇“三沿”造林绿化。全面推行林长制,加强森林资源管理,加强天然林保护、公益林管护,实施人工造林种草、封山育林育草、退化林修复、毒害草治理、草原生态修复等,优化林草生态系统结构。推动生态脆弱区、重点流域水生态修复,提升横断山区、高原湖泊区等重点区域水源涵养功能,逐步改善森林草原河湖湿地等自然生态系统服务功能。推动历史遗留矿山生态修复,加强地质灾害防治。持续开展石漠化、水土流失综合治理及小流域综合治理。开展生态系统保护成效监测评估。
第五节 加强生物多样性保护
加强野生动植物保护,开展生物多样性保护廊道、珍稀濒危物种重要栖息地和迁地保护体系建设,推进珍稀濒危物种保护小区建设,开展天行长臂猿、亚洲象、滇金丝猴、林麝、绿孔雀等珍稀濒危特有物种以及朱红大杜鹃、藤枣、云南梧桐等极小种群物种的拯救、保护和人工繁育。开展生物多样性本底调查、观测和评估,合理布局并加快建设生态监测站,完善中国西南野生生物种质资源库建设,加强种质资源收集保存,建设生物多样性大数据库,提升生物多样性保护与监管能力。合理开发利用生物资源,建立生物遗传资源获取与惠益共享制度,推动生物资源可持续利用。弘扬民族生态文化,发掘、整理、传承与生物多样性保护相关的民族传统文化。有效保护物种,加强生物安全管理和外来物种管控,严厉打击破坏野生动植物资源违法犯罪行为,深入开展跨境生物多样性保护合作,保障区域与国家生物安全。承办好联合国《生物多样性公约》第十五次缔约方大会,拓展大会后续效应。
第六节 健全生态文明体制
坚持用最严的法治保护生态环境,完善源头严防、过程严控、后果严惩、责任追究的全过程监管体系。健全以环评制度为主体的源头预防体系。完善环境保护、节能减排约束性指标管理。落实中央和省级生态环境保护督察制度。坚持和完善领导干部自然资源资产和环境保护离任审计、监督考评等制度,落实生态环境公益诉讼和损害赔偿。健全自然资源资产产权制度和法律法规,探索生态产品价值实现机制,完善资源环境价格形成机制,健全生态功能区转移支付制度和生态补偿机制。探索启动排污权、用能权、用水权、碳排放权、碳汇等市场化交易。
第二章 全面改善环境质量
驰而不息打好蓝天、碧水、净土“三大保卫战”和“8个标志性战役”,突出问题导向和目标导向,系统治污、精准治污、科学治污、依法治污,深入打好污染防治攻坚战,不断解决突出环境问题,持续改善全省环境质量。
第一节 持续强化大气污染防治
加强工业大气污染防治,持续开展“散乱污”企业综合整治,开展燃煤发电企业锅炉烟气超低排放改造试点示范,实施扬尘油烟污染综合整治,强化工业炉窑大气污染综合治理,推进钢铁烧结机超低排放改造,提升水泥生产线烟气脱硝水平。强化细颗粒物和臭氧协同控制,推动石化、化工、工业涂装、包装印刷、油品储运销、汽车维修4S店6个重点行业(领域)挥发性有机物综合治理。严格机动车尾气排放管控,淘汰国三排放标准老旧柴油货车,建立完善机动车、非道路移动机械、加油站油气回收等监控系统。完善城市网格化监管机制,加强城市道路、建筑工地扬尘防控和餐饮油烟监管,提高城市道路机械化清扫率。以昆明、西双版纳等城市和区域大气治理为重点,加强污染天气应对。推进大气污染联防联控,严控秸秆焚烧,探索与东南亚国家生物质焚烧污染防治、改善空气环境质量合作。统筹推进大气污染防治和气候变化应对,加强大气污染防治和温室气体控制的工作协调和政策协同。
第二节 加大水源地保护和污水治理力度
健全饮用水水源保护区制度,推进集中式饮用水水源保护区综合整治,持续改善饮用水水源地环境质量,提升集中式饮用水水源地规范化建设水平。加强集中式饮用水水源监控能力建设,强化水质监测和动态跟踪,提高风险防控和预警应急能力。实施从饮用水水源到用户水龙头出水水质的全过程监管,提高饮用水安全保障水平。加强农村饮用水水源保护,严控地下水开采,确保人畜饮水安全。强化工业污水治理,推行第三方环保管家服务,加快提升工业污水处置水平。加强城镇生活污水收集处理设施建设和提标改造,加快推进老城区雨污分流基础设施建设,乡镇以上新建区全面实现雨污分流,补齐城乡生活污水收集处理设施短板,整治错接混接、破损漏损管网。落实农村污水垃圾处理价格和补贴,提升农村污染治理水平。加强移动源污染防治,严防船舶、港口码头产生污染。实施入河排污口排查整治,优化排污口设置布局。完善污水处理收费动态调整机制。加大城市黑臭水体治理力度,全面开展县级城市建成区黑臭水体整治。
第三节 稳步推进土壤污染治理
全面推进农用地分类管理,对安全利用类和严格管控类农用地依法采取风险管控措施,巩固和提升超筛选值农用地安全利用水平,确保农产品安全。进一步加强污染地块开发利用全生命周期信息共享和联动监管,深入推进污染地块和国土空间规划“一张图”,强化建设用地风险管控和治理修复名录管理,严格建设用地准入管理,确保人居环境安全。加强土壤环境重点监管企业环境监管,持续推进耕地周边涉镉等重金属重点行业企业、历史遗留废渣、尾矿库等排查整治,强化土壤污染源头防控。筛选适用技术,推进土壤污染风险管控和修复。推进有机肥替代化肥、病虫害绿色防控替代化学防治,加强废弃农膜回收利用,控制农业面源污染。开展地下水环境状况调查,推进重点地下水污染源风险防控。
第四节 提升固体废物环境风险防控和处置水平
持续强化固体废物和危险废物环境监管,推动化学物质环境风险管控。严格执行危险废物经营许可、转移等管理制度,强化全过程监管,从严控制省外危险废物转入省内贮存处置,严厉打击危险废物非法转移、倾倒等违法犯罪活动。合理布局危险废物、医疗废物集中处置设施建设,加快提升全省危险废物、医疗废物收集处置能力,推进危险废物综合利用和安全处置。全面执行重点重金属污染物特别排放限值,进一步提升重金属污染防治水平。推进绿色矿山建设,提高矿产资源开发保护水平。防范持久性有机污染物、汞等化学物质的环境风险,完成人口密集区危险化学品生产企业搬迁改造。推广“无废城市”试点经验,加强白色污染防治,推动固体废物资源化利用。全面开展垃圾分类,推进城乡生活垃圾减量化、无害化、资源化处置,持续推进塑料污染治理。健全完善核与辐射安全风险防控体系,确保核与辐射安全。
第三章 全面推动绿色低碳发展
深入实施可持续发展战略,持续推动产业结构、能源结构、交通运输结构、农业结构绿色转型,倡导绿色生活,健全绿色低碳发展政策制度体系,全面推动经济社会绿色低碳发展。
第一节 培育绿色低碳发展新动能
全面推行清洁生产,推进传统行业和重点产业领域绿色化改造,持续开展工业企业能效“领跑者”创建。加强生态文明科技创新,支持绿色技术创新和应用,发展生态利用型、循环高效型、低碳清洁型产业,大力发展循环经济,培育绿色发展新动能。加快构建废旧物资循环利用体系,发展静脉产业和再生资源产业。大力发展节能环保产业,培植新的经济增长点。发展绿色建筑,鼓励使用绿色建材、新型墙体材料。支持新能源和可再生能源开发,推动能源低碳安全高效利用。进一步加大新能源汽车推广使用力度。持续推进普洱市建设国家绿色经济试验示范区,积极推广创建经验。支持大理创建国家级洱海保护绿色发展示范区。
第二节 大力推进绿色生活
建设节约型机关,深入开展绿色家庭、绿色学校、绿色社区、绿色商场、绿色酒店等绿色生活创建行动,广泛宣传简约适度的生活理念,积极倡导绿色低碳的生活方式,营造全社会崇尚、践行绿色新发展理念的良好氛围。鼓励绿色出行,引导公众选择公共交通工具出行。促进绿色消费,鼓励消费者购买和使用高效节能节水节材产品,推动生产者简化产品包装,避免过度包装造成资源浪费和环境污染。坚决制止餐饮浪费行为。持续深入开展生态文明系列创建活动,不断提高全省生态文明建设水平。
第三节 积极削减碳排放和增加碳汇
优化产业、能源、交通运输结构,推进减排降碳。加快产业结构调整,淘汰落后产能,积极支持推动构建科技含量高、能源资源消耗低、环境污染少的绿色产业发展。实施烟煤替代,提升电能在终端用能比例,推动重点行业节能低碳改造,进一步降低煤炭消费比重,提高企业能源利用效率。加强绿色供应链管理,调整优化货物运输结构,推动大宗货物“公转铁”,增加集装箱多式联运比重。推进低碳产品认证,加强商业、建筑与公共机构等领域节能减排降碳。采取一切有效措施,降低碳排放强度,控制温室气体排放,增加森林和生态系统碳汇。积极参与全国碳排放交易市场建设,科学谋划碳排放达峰和碳中和行动。
第四节 健全绿色低碳发展支撑体系
全面落实国家支持节能环保产业和低碳发展的一系列优惠政策。完善促进绿色发展的价格形成机制,深化水资源价格改革,推进电价市场化改革,健全完善污水垃圾处置收费机制,强化绿色发展的法规和政策保障。发展绿色金融,加快构建绿色金融体系,引导金融和实体经济开展绿色投融资活动。深化环保投融资体制改革,探索环保治理投融资新形态,大力推进环境污染第三方治理,积极引导社会资本投入污染防治和绿色低碳发展。支持和推进绿色发展科技创新,加强绿色发展领域人才队伍建设。
第四章 全面提高资源利用效率
全面落实能源、水、建设用地总量和强度“双控”制度,开展全民节能、节水行动,鼓励可再生能源消费,推进资源总量管理、科学配置、全面节约、循环利用。
第一节 全面推动能源节约
深入开展节能降耗行动。强化节能审查源头管控,严格节能监察,加强重点用能单位节能管理,加快推动能耗在线监测系统建设与数据应用。把工业作为提高能源利用效率的重点领域,对钢铁、建材、化工、有色等高耗能行业实施更加严格的能效标准,加强建筑、交通运输、公共机构与商业等重点领域节能降耗。鼓励可再生能源消费,大力促进废弃物资源化利用。完善能源价格政策,落实能源阶梯价格要求,严格实施差别电价、惩罚性电价。
第二节 实施全民节水行动
把节水作为解决全省水资源问题的重要举措,加强节水制度、政策、技术创新,调整用水结构,推进中水回用和用水方式由粗放型向节约集约型转变。建立水资源刚性约束制度,落实水资源消耗总量和强度双控目标责任。聚焦农业、工业、城乡居民生活用水等重点领域,实施重大节水工程,提高用水效率。深入推进农业水价综合改革,加快计量设施建设,健全农业节水激励机制。强化用水全过程监管,增强全社会节水意识。
第三节 推进土地节约集约利用
深化土地管理制度改革,创新土地供应方式,规范土地承包经营权流转。开展闲置土地清理行动,盘活存量建设用地,提高土地利用效率。鼓励开展城乡建设用地增减挂钩和工矿废弃地复垦利用。实施坝区保护工程,尽量少占或不占坝区耕地。

第四篇 开创面向南亚东南亚辐射中心建设新局面
面向南亚东南亚辐射中心建设的核心要义是服务和融入国家发展战略和全国发展大局。要坚持内外统筹、双向开放,主动服务和融入“一带一路”建设、长江经济带发展、成渝地区双城经济圈建设、粤港澳大湾区建设等国家发展战略,推动我省成为强大国内市场与南亚东南亚国际市场之间的战略纽带、“大循环、双循环”的重要支撑,实现更大范围、更宽领域、更深层次对外开放。
第一章 加快推进与周边国家互联互通
聚焦政策沟通、设施联通、贸易畅通、资金融通、民心相通,加强与南亚东南亚及环印度洋国家地区在经济、创新、人文等领域的交流合作。
第一节 加强政策沟通
全面贯彻落实习近平总书记及党和国家领导人访问南亚东南亚国家系列成果,积极对接落实“一带一路”国际合作高峰论坛成果清单中涉及云南重大事项。加强与南亚东南亚和环印度洋地区以及世界各国友好交往,主动做好经济、社会、文化、环境等方面的政策对接,加强政策、规则、标准三位一体的“软联通”,搭建国际互利合作政策桥梁,不断扩大国际“朋友圈”,推动构建周边命运共同体。
第二节 推进设施联通
推动我省建设成为连接印度洋与太平洋陆海联运体系的国际战略纽带和面向南亚东南亚的国际枢纽。加快打通连接南亚东南亚国家的公路、铁路国际大通道,加快推动建设昆明第二机场,加密面向南亚东南亚国家航线,推动中缅陆水联运通道项目合作开发,建设面向南亚东南亚的国际交通枢纽。加快推进与周边国家高等级电力等互联互通通道建设,建设面向南亚东南亚的国际能源枢纽。持续扩容中缅、中老跨境光缆,推动建设中越河口—老街跨境国际通信线路,加快建设面向南亚东南亚的国际数字枢纽。科学规划布局跨境物流基础设施网络,持续推进国际国内无缝衔接的跨区域物流网络建设,提升通关和贸易便利化水平,建设面向南亚东南亚的国际物流枢纽。
第三节 促进贸易畅通
推进贸易高质量发展,围绕构建以国内大循环为主体,国内国际双循环相互促进的新发展格局,加快推进国际市场布局、国内区域布局、贸易经营主体、商品结构、贸易方式等“五个优化”和外贸转型升级基地、贸易促进平台、国际营销网络体系等“三项建设”,通过制度创新、模式和业态创新,实现外贸创新发展。积极推动与越南、老挝、缅甸、泰国会谈磋商,建立国际运输大通道多国跨区域口岸通关和便利运输协作机制。加快电子口岸建设,强化通关协作,实现口岸管理信息互换、监管互认、执法互助。积极探索与老挝、缅甸、越南等周边国家建立促进自由贸易的合作新模式,在货物通关、贸易统计、原产地证书核查、检验检测认证标准、打假维权等方面开展多边和双边合作。延长加工贸易产业链,加强仓储、物流设施建设,将我省建设成为对接国际国内市场的综合商品集散基地。支持企业“走出去”,做好政策指导、融资服务、法律援助、风险防控等服务工作。推进跨境贸易、货物运输和人员往来便利化。积极向国家层面争取政策支持,简化自驾车和人员出入境旅游审批手续,促进跨境自驾游便利化、快捷化。促进边境贸易多元化高质量创新发展,采取更加积极灵活的边境贸易税收优惠政策。加大财政转移支付对边境贸易基础设施建设的支持力度,支持边境(跨境)经济合作区和沿边重点开发开放试验区边贸基础设施建设和产业发展,鼓励“互联网+边境贸易”新业态发展,创新优化边境贸易金融服务。积极发展跨境电商,建设省级跨境电商公共服务平台,推进跨境电商园区建设。推动贸易创新发展,做大做强市场采购贸易、边民互市贸易,全面深化服务贸易创新发展试点,促进边民互市商品落地加工,推动贸易自由化、便利化,促进边境贸易繁荣发展。到2025年,全省贸易进出口总额在“十三五”末的基础上实现“翻一番”。
第四节 推动资金融通
突出沿边、跨境、离岸金融特色,推进跨境人民币业务创新,完善跨境人民币账户体系,搭建人民币跨境结算通道,畅通人民币与周边国家货币兑换渠道,加快人民币周边化、区域化进程,提升人民币在跨境贸易结算中的占比。扩大金融领域对外开放,支持地方法人金融机构到周边国家设立分支机构,吸引有意愿的周边国家金融机构来滇发展。促进跨境投融资便利化,探索证券市场跨境业务合作。推动跨境保险业发展,加大出口信用保险运用力度,扩大出口信用保险覆盖面和保单融资规模。深化与南亚东南亚金融开放与合作,推动与周边国家签署金融合作、监管备忘录等协议,促进与周边国家机构互设、产品共享,提高云南参与区域性国际金融治理能力,逐步建成与面向南亚东南亚辐射中心相适应的现代金融服务体系。
第五节 促进民心相通
充分发挥我省地缘、人缘和文缘优势,厚植与南亚东南亚国家合作社会民意基础,深化与南亚东南亚国家在教育文化、公共卫生、科技创新、体育赛事、跨境旅游、生态环保、新闻出版、广播影视、文博考古、节庆会展和非遗传承等领域交流合作,构筑连通南亚东南亚民心桥。加强华文教育工作,扩大来滇留学生规模,加强媒体、智库、青少年、妇女等各界交流,支持更多社会组织走出去参与周边国家扶贫、减灾、医疗卫生等民生和公益事业。支持和推进建设一批国门学校和国门医院。加强与南亚东南亚国家的文化交流,创新对外传播方式和渠道,塑造文化交流互动、国际文化艺术节品牌,加快沿边文化、国门文化建设,创作一批中华文化对外交流精品,讲好云南故事,推动双方在人文交流互鉴中促进民心相通。继续加强抗疫国际合作,推动建立联防联控机制。
第二章 主动服务和融入国家经济走廊建设
主动服务和融入中国—中南半岛经济走廊和孟中印缅经济走廊建设,充分发挥云南对中老、中缅合作主体省份作用,全面参与建设中老、中缅经济走廊。
第一节 全面参与中国—中南半岛经济走廊建设
面向太平洋,以中越、中老铁路公路等国际大通道为依托,积极参与中国—中南半岛经济走廊建设,全面提升云南南向开放合作的层次和水平。坚持“走出去、引进来”相结合,推动贸易和投资自由化、便利化,推进贸易创新发展。鼓励与经济走廊沿线国家合作共建国际产能合作境外园区,建设一批绿色食品、装备制造、钢铁、建材、化工等境外产业基地,深度参与物流枢纽节点建设。加强与经济走廊沿线国家在旅游、教育文化、医疗卫生等领域的合作。提升与经济走廊沿线国家的通关便利化水平。提升安全合作水平,共筑生态安全屏障,构建绿色、健康、智力、和平经济走廊。
第二节 全面参与孟中印缅经济走廊建设
面向印度洋,以推动中缅“人字形”经济走廊互联互通基础设施建设为重点,积极参与孟中印缅经济走廊建设,全面提升云南西向开放合作的层次和水平。全面落实习近平总书记访缅成果涉及云南具体事项,以皎漂经济特区、中缅边境经济合作区、仰光新城三端支撑和中缅铁路、公路、中缅电力联网、密支那经济合作开发区等重大项目建设为重点,带动走廊沿线基础设施水平提升。加快推进国际产能和装备制造合作,推动与经济走廊沿线国家在能源、建材、化工、轻工、矿产资源、钢铁、农业、旅游等领域的合作,构筑优势互补、深度融合、互利共赢的生产合作模式。加强教育文化、公共卫生、农业扶贫、环境保护等民生领域合作。
第三节 全面参与中老经济走廊建设
依托中老铁路、中老公路、澜沧江水运等重大互联互通基础设施建设,推动云南与老挝在互联互通、农林牧渔、产能经贸、文化旅游、公共卫生、科技教育、生态环保、民生减贫、金融开放等领域深度合作,共同建设工业园区、交通枢纽、经济特区和产业新城,重点建设中老磨憨—磨丁经济合作区、老挝万象赛色塔综合开发区、老挝磨丁经济专区,深化中老电力合作,加快中老电力互联互通,争取将老挝国家电网项目建设成为中老电力合作的典范。推动中老经济走廊合作在一些关键领域实现早期收获,使滇老合作成为中老经济走廊建设的金字招牌,延伸拓展中老泰经济合作。
第三章 高质量构建开放合作新平台
以中国(云南)自由贸易试验区为引领,滇中新区、瑞丽国家重点开发开放试验区、勐腊(磨憨)重点开发开放试验区、中老磨憨—磨丁经济合作区为重点,国家级经开区、综合保税区、边境经济合作区为支撑,南博会、商洽会等会展平台为纽带,国家级口岸为窗口,构建优势互补、协同发展的高质量开放合作新平台。
第一节 高标准建设中国(云南)自由贸易试验区
全面落实国务院批复的中国(云南)自由贸易试验区总体方案,以制度创新为核心,以产业发展为关键,以探索可复制可推广经验为基本要求,对标国际先进规则,加强自主性原创性集成性改革,形成更多具有国家竞争力的创新成果。统筹推进昆明、红河、德宏三个片区建设,完善三个片区功能布局,发挥昆明片区整体性、系统性和示范性效应,突出红河、德宏片区沿边特色优势,形成三个片区各具特色、协同发展的局面。推动试验区在产业发展、业态培育、招商引资、金融开放等方面实现重大突破,到2025年,试验区主营收入力争在“十三五”末的基础上实现“翻两番”。大力发展跨境贸易、跨境电商、跨境产能合作、跨境金融、跨境人力资源合作、跨境园区建设、跨境物流、跨境旅游、边境旅游等新业态新模式。加强自贸试验区与国家级经开区、滇中新区、国家级高新区、国家重点开发开放试验区等平台的联动发展,积极为自贸试验区扩区扩容大胆探索。推动各部门、各领域、各环节制度创新、管理创新、服务创新,营造一流营商环境,激发市场主体活力,吸引国内外知名企业入驻,加快培育、引进贸易和投资新主体,着力推动一批重大项目落地,把自贸试验区建设成为对外开放新高地。
第二节 推动滇中新区高质量发展
深度融入国家发展战略,优化滇中新区与昆明主城区功能布局,推动新区与昆明市区错位发展、互补融合、联动支撑。发挥新区对滇中地区的龙头带动作用,努力成为全省经济发展的发动机、改革创新的新引擎、开发开放的新高地,在全省高质量发展中走在前列、树立标杆,在我国建设高水平开放型经济、构建国内国际双循环相互促进的新发展格局中体现新区作为,展现新区担当。到2025年,新区在改革系统集成、营造一流营商环境上走在全国前列,主导产业集群培育实现新突破,成为全省改革创新试验区、新型城镇化示范区、开发开放先行区,山水林城和谐、生态宜居宜业的国际性现代化新城区和推动高质量发展的云南样板。地区生产总值、固定资产投资、工业增加值、高新技术产业增加值年均增速不低于10%、20%、12%、18%,新引进的工业项目土地投资强度不低于150亿元/平方公里。
第三节 促进各类开放平台协同发展
坚持优势互补、开放发展,深化行政管理、金融、土地、人才开发等体制机制改革,大力发展进出口加工型产业,推动国际产能合作。以中国(云南)自由贸易试验区为龙头,以瑞丽、勐腊(磨憨)重点开发开放试验区为重点,以口岸城市、口岸机场建设为抓手,促进中越、中老、中缅跨境经济合作区,昆明、红河综合保税区,昆明、德宏跨境电子商务综合试验区,以及国家级经济技术开发区、国家级高新技术产业开发区、国家级省级边境经济合作区等各类开放平台协同发展。推动国家级临空经济示范区建设。在符合条件的州、市支持申报建设跨境电子商务综合试验区、综合保税区等开放平台。加快推进各类开发区优化提升,做强做实开发区产业发展平台功能,推动开发区深化改革、产业集聚、高质量发展,形成开发区新功能新优势。
第四节 深化服务贸易创新发展
推动旅游、文体教育、健康、物流、科技、会展、金融、数字八大特色产业领域服务贸易发展。支持昆明做好国家服务贸易创新发展试点工作,在全省其他城市、各类产业园区中选择1—2个开展省级服务贸易创新试点。做强做大服务外包产业,推动服务外包成为我省引进先进技术、提升产业价值链层级的重要渠道,推动信息技术外包企业和知识流程外包企业加快向数字服务提供商转型,提升业务流程外包企业专业能力,促进高级服务外包示范区布局更加优化,推动我省成为面向南亚东南亚的接发包中心。
第四章 加强开放合作机制建设
加强政府、企业、民间组织等各层次交流合作,形成多双边并重、宽领域覆盖、多层次参与、全方位推进的对外交流合作机制。深化澜沧江—湄公河合作机制和大湄公河次区域经济合作机制。全面推进滇老、滇缅、滇越、滇泰、滇柬、滇马(马尔代夫)、滇印等地方合作机制。提升中国—南亚博览会、中国—南亚合作论坛、中国云南—以色列创新合作论坛、中国—南亚国际文化论坛等展会和论坛的国际化、专业化水平。深化拓展友好城市之间的交往合作。
第五篇 主动服务和融入新发展格局
坚持深化供给侧结构性改革这条主线,紧紧扭住扩大内需这个战略基点,注重需求侧管理,充分发挥我省区位优势,找准云南融入新发展格局的发力点和突破口,全面提升云南在“大循环、双循环”中的嵌入度、贡献度和价值链地位。
第一章 找准融入“大循环、双循环”切入点
充分发挥我省面向南亚东南亚和环印度洋地区的区位优势,依托国内大循环,吸引发达省份和周边国家生产要素在我省集聚,推动我省成为强大国内市场与南亚东南亚国际市场之间的战略纽带、“大循环、双循环”的重要支撑。加快构建国内国际无缝衔接的跨区域物流网。加强与粤港澳大湾区、长三角、珠三角、成渝地区双城经济圈等区域的经济合作,积极承接东部沿海地区产业转移。抓住《区域全面经济伙伴关系协定》(RCEP)签署及生效后的重大机遇,加强与成员国,尤其是东盟各国在互联互通、农业生产、国际产能、服务贸易、数字经济、绿色发展和跨境旅游等方面务实合作。
第二章 推动形成对内对外开放强大市场
完善做大省内市场规模的政策支撑体系,破除妨碍生产要素市场化配置和商品服务流通的体制机制障碍,贯通生产、分配、流通、消费各环节,畅通我省扩大市场规模的渠道。坚持供给和需求两端发力,优化供给结构,改善供给质量,提升我省供给体系对省内外需求的适配性,形成需求牵引供给、供给创造需求的更高水平动态平衡。扩大中高端产品有效供给,减少无效和低端供给,更好满足广大人民群众日益增长、不断升级的物质文化需求。
第三章 全面促进消费
增强消费对经济发展的基础性作用,顺应消费升级趋势,提升传统消费,培育新型消费,合理增加公共消费,以质量品牌为重点,促进消费向绿色、健康、安全发展。
第一节 提升传统消费
促进实体零售业创新转型、跨界融合发展。加快步行街改造提升。大力发展夜间经济。补齐优化社区便民服务设施,扶持“互联网+社区”公共服务平台,统筹社区教育、文化、医疗、养老、托育、家政、配送等生活服务设施建设,推进线上线下生活服务,形成便民消费圈。促进住房消费健康发展,加快培育和发展住房租赁市场,提高物业管理水平。引导家政服务业专业化、规范化发展,支持家政服务知名品牌建设。落实带薪休假制度,扩大节假日消费。合理增加公共消费,提高教育、医疗、养老、托育等公共服务支出效率。改善消费环境,强化消费者权益保护。
第二节 培育新型消费
实施培育新消费行动计划,鼓励消费新模式新业态发展。推动汽车等消费品由购买管理向使用管理转变。发展服务消费,放宽服务消费领域市场准入。引导数字消费,加快发展远程医疗、在线教育、数字传媒等消费产业,鼓励发展无接触交易服务,促进线上线下消费融合发展,引导直播带货、线上超市、无人机配送等新业态新模式健康发展,激活消费新市场、培育壮大新动能。大力倡导绿色消费,促进新能源汽车消费,优化绿色低碳供应链。推动批量消费向个性化消费、标准化消费向定制化消费转变,增强个性化、精准化服务水平,形成新的消费热点。
第三节 激活农村消费
有序取消部分行政性限制消费购买的规定,充分挖掘县乡消费潜力。加快农村吃穿住用行等普通消费提质扩容,鼓励和引导农村居民增加交通、通信、文化、娱乐、汽车等消费。完善农村线上线下商业网点,提高农村商品供给质量,开拓农村消费市场。推动电子商务向广大农村地区延伸覆盖,畅通城乡双向联动销售渠道,鼓励和支持消费新业态新模式向农村市场拓展。推动具备条件的乡镇将商贸流通与休闲农业、乡村旅游、农产品加工等有机结合。健全农村现代流通网络体系,优化整合存量设施资源,健全完善县乡村三级物流网和市场网络,畅通农村末端“微循环”。
第四章 拓展投资空间
围绕补短板、强弱项、增动力,优化投资结构,提高投资效率,激发全社会投资活力,增强投资增长后劲,更好发挥投资对优化供给结构的关键作用。
第一节 聚焦重点领域补短板
统筹利用各类资金,聚焦支撑我省实现高质量发展的重点领域和薄弱环节,加快补齐基础设施、市政工程、农业农村、公共安全、生态环保、公共卫生、物资储备、防灾减灾、民生保障等方面短板,支持有利于城乡区域协调发展的重大项目建设。
第二节 着力扩大工业投资
聚焦我省世界一流“三张牌”打造和“数字云南”建设,推动企业设备更新和技术改造,扩大战略性新兴产业投资和以绿色制造、智能制造为重点的工业投资,增强开发区、工业园区等平台承载工业投资功能,大幅提高工业投资在全省固定资产投资中的比重。
第三节 加快推进“两新一重”建设
以新一代信息网络、数据中心、智能电网、工业互联网、物联网等为重点,加强新型基础设施建设。全面推进城市更新改造,加快推进以人为核心的新型城镇化建设。推进以“兴水润滇”、基础设施“双十”工程为代表的一批强基础、增功能、利长远的重大交通水利工程建设。
第四节 激发投资活力
深入推进投资审批制度改革,营造宽松、公平、高效的投资环境,提振全社会投资信心。破除民间资本进入重点领域的隐形障碍,扩宽民间投资渠道。发挥政府投资撬动作用,激发民间投资活力,形成市场主导的投资内生增长机制。
第五节 积极扩大外来投资
加强顶层设计,鼓励和支持省外、境外资金参与我省八大重点产业、世界一流“三张牌”和万亿级千亿级现代化产业构建。实施“一把手”招商工程,强化招商引资绩效考核制度,推动落实地方政府招商引资主体责任。探索和创新利用外资方式,强化投资服务和保护,做好投资要素保障,加大外资项目服务力度,建立健全外商投资投诉工作机制,依法保护外商投资企业合法权益,增强外商投资企业长期投资信心。优化外商投资联动管理,全面实行准入前国民待遇加负面清单管理制度,推动实行高水平投资自由化便利化。
第六节 推动形成多元投融资模式
推进投资和融资联动发展,建立项目分类融资机制,规范灵活使用地方政府专项债券和金融机构贷款、企业债券、政府引导基金投入等多元化融资,稳妥推进基础设施领域不动产投资信托基金试点,探索建立“交通+土地开发”建设运营机制,形成多元化投融资模式。
第六篇 推进创新型云南建设
充分发挥创新在现代化建设全局中的核心关键作用,深入实施创新驱动发展战略、科教兴滇战略、人才强省战略,完善创新体系,培育壮大发展新动能。
第一章 加强区域创新体系建设
补短板,强优势,推动优势领域精耕细作,推动基础研究和应用研究融通发展,注重原始创新,强化共性基础技术供给,优化学科布局和研发布局,打好关键核心技术攻坚战,构建突出支撑重点产业、突出优势特色领域、梯次联动、开放合作的区域创新体系,提高创新链整体效能。
第一节 加强重大创新平台建设
以云南实验室建设为引领,加快推动重大创新平台建设。在合金铝、稀贵金属新材料、节能减排、种质资源、中药材等领域高水平建设云南实验室。优化重组省重点实验室、省工程研究中心,围绕生物医药、大数据应用研究与开发、智能制造、新材料、新能源等领域加强重点实验室布局。启动一批高水平产业技术创新平台建设。积极争取国家在我省布局生物多样性及生态安全等领域的重大创新平台,在非人灵长类生物医学、天然药物开发应用、高原山地生态与环境、天文、面向南亚东南亚自然语言处理等优势特色领域培育建设国家重点实验室。推动国家重大科技基础设施、技术创新中心、工程研究中心、产业创新中心、临床医学研究中心、企业技术中心等在我省落地建设。
第二节 打好关键核心技术攻坚战
围绕制约我省经济社会发展的“卡脖子”技术和关键核心技术,找准短板、创新机制、重点攻关,为我省高质量发展提供坚实的科技支撑。全面摸清制约我省重点产业长远发展的关键核心技术,建立项目库,构建重点领域关键核心技术联合攻关新型体制,整合力量打好我省关键核心技术攻坚战。改进产业技术创新重大项目形成机制,实行“揭榜挂帅”等制度。瞄准人工智能、生态安全、生命科学、生物育种等前沿领域,开展前瞻性研究。聚焦绿色铝硅材料、新能源、生物医药、种质基因、先进制造、新材料、数字云南、绿色食品、重大疾病防治等领域,实施“科技补短板强支撑”行动,组织实施一批重大科技项目。持续推进碳减排、碳中和、水环境治理等生态环境保护领域科技攻关。
第三节 优化区域创新布局
推动滇中地区成为引领区域高质量发展的创新高地,构建覆盖全省的技术转移和科技成果转化体系。以制度创新和政策创新为重点,在中国(云南)自由贸易试验区、国家级高新区和国家级经开区先行先试积累试点经验,建设高新技术密集型集聚区和创新驱动示范区,带动国家创新型城市创建。持续推进临沧市建设国家可持续发展议程创新示范区。推动形成以滇中为核心,各具特色、梯次联动的区域创新格局。深化与中国科学院、中国工程院以及知名高校、科研院所的交流合作,推动形成“科技入滇”升级版。加快中国面向南亚东南亚科技创新中心建设,发挥面向南亚东南亚和环印度洋地区科技创新辐射带动作用。
第四节 提高科技成果转化成效
围绕省内经济社会发展需求和重大工程项目实施,实现科技创新全链条设计和一体化实施,加强知识产权保护,大幅提高科技成果的转移转化成效。加快推进非人灵长类生物技术、生物发酵技术、植物提取技术等科研成果的转化和产业化进程。畅通科技成果与市场对接渠道,建设完善云南省技术市场,用好科技成果供需信息发布交汇机制,鼓励科技成果转移转化,促进新技术产业化规模化应用。落实促进科技成果转移转化的各项政策,持续对科技成果转化给予财政奖补,壮大技术经理人队伍,加快建设技术转移机构,大力发展科技服务业,健全科技成果转化服务体系。
第二章 加快培育创新主体
推进科研院所、高校、企业科研力量优化配置和资源共享,加速形成以企业为主体,高校、科研院所等各类创新主体协同联动、产学研深度融合的创新格局。
第一节 提升企业技术创新能力
强化企业创新主体地位,促进各类创新要素向企业集聚。开展领军企业创新能力提升工程,实施高新技术企业“三倍增”行动计划。支持企业联合上下游组建创新联合体,承担国家和省重大科技项目。发挥企业家在技术创新中的重要作用,鼓励企业加大研发投入,对企业投入基础研究实行税收优惠。发挥大企业引领支撑作用,支持创新型中小微企业成长为创新重要发源地,推动产业链上中下游、大中小企业融通创新。支持企业专注细分市场,研发“专精特新”产品,鼓励企业建立研发创新机构,推动技术产品创新。到2025年,全省高新技术企业数量超过2500家、营业总收入超过8000亿元,高新技术产品(服务)销售收入超过6000亿元。
第二节 发展高水平研究型大学
以基础研究人才培养为重点,加快我省高校现代大学制度建设,引导大学加强主干基础学科、优势特色学科、新兴交叉学科建设,组建跨学科、综合交叉的学科团队,提升高校人才培养、学科建设、科技研发三位一体创新水平,增强高校原始创新能力和服务经济社会发展能力。加快推进云南大学“双一流”大学建设,积极推动昆明理工大学等高校进入“双一流”大学建设行列。
第三节 提升科研院所研发能力
围绕国家和我省重大发展战略,有效整合优势科研资源,建设综合性、高水平、国际化的一流科研院所。健全现代科研院所制度,扩大科研院所自主权,增强科研院所在基础前沿和行业共性关键技术研发中的骨干引领作用,形成一批高水平教学科研实验平台。
第三章 激发人才创新活力
牢固树立创新发展“关键在人”的理念,贯彻尊重劳动、尊重知识、尊重人才、尊重创造方针,深化人才发展体制机制改革,全方位培养、引进、用好人才,造就更多一流的科技领域领军人才和创新团队,建设高端科技智库,形成服务云南高质量发展的人才支撑体系。
第一节 加强重点领域高端人才引进培养
把人才工作摆在更加突出的位置,把人才链建在科研创新链、产业链上,加强创新型、应用型、技能型人才培养,实施知识更新工程、技能提升行动,壮大高水平工程师和高技能人才队伍。坚持全职引进和柔性引进相结合,突出“高精尖缺”导向,引进、培养一批能够显著推动我省产业转型升级,具有国内外竞争力的高水平科学家、科技领域领军人才、青年科技人才后备军和创新团队。发挥全省高校、职业院校培养本地需求人才的作用,积极引进培养经济管理人才、专业技术人才,构建人才培养与企业用工需求相衔接的体制机制,打通人才供需堵点难点。
第二节 改善引才用才环境
实施更加积极、开放、有效的人才引进政策,以更加宽广的眼光和胸怀,优化引才、留才、容才、用才的良好环境,加强人才激励保障服务工作,探索高水平国际人才社区建设,吸引更多高端人才到滇创业创新,努力让生态良好、环境优美的云南成为高端人才聚集地。
第四章 完善科技创新体制机制
深入推进科技体制改革,健全完善科技治理体系,优化科技管理和运行机制,破解制约创新型云南建设的体制机制障碍。
第一节 提升科技创新服务效能
推动政府职能从研发管理向创新服务转变,实现重点领域项目、基地、人才、资金一体化配置,加强科技项目研发在标准规范、方法路径、创新环境等方面的服务保障体系建设。完善科技评价机制,优化科技奖励项目,建立以创新能力、质量、实效、贡献为导向的科技人才评价体系。健全创新激励和保障机制,构建充分体现知识、技术等创新要素价值的收益分配机制,完善科研人员职务发明成果权益分享机制。
第二节 加大财政金融支持力度
在基础前沿研究、创新公共服务平台建设、云南实验室建设、核心关键技术研究、创新主体培育等领域,加大财政支持力度。持续加大研发投入,健全政府引导、社会多渠道投入机制,完善金融支持创新体系,充分发挥市场机制作用,形成多元化融资体系。对创新主体建立差异化金融支持政策,增加创业担保贷款,合理配置政府引导基金,重点支持天使投资、创业投资、风险投资,引导股权投资,多渠道支持创新,引导鼓励投资机构“投早、投小、投新”。
第三节 营造崇尚创新社会氛围
积极倡导敢为人先、宽容失败的创新文化,弘扬科学家精神、企业家精神和工匠精神,加强学风建设,坚守学术诚信,加强科研诚信和监管机制建设,加强科普工作,在全社会营造崇尚创新的社会氛围。
第七篇 加快发展现代产业体系
按照“两型三化”产业发展方向,坚定不移兴产业、强企业、促就业,统筹产业优化升级、企业培育壮大和就业优质充分,在构建万亿级千亿级现代产业体系框架下,全力打造世界一流“三张牌”优势产业,加快培育战略性新兴产业,形成特色鲜明、技术先进、绿色安全、动态迭代的现代产业体系,建设产业强省。
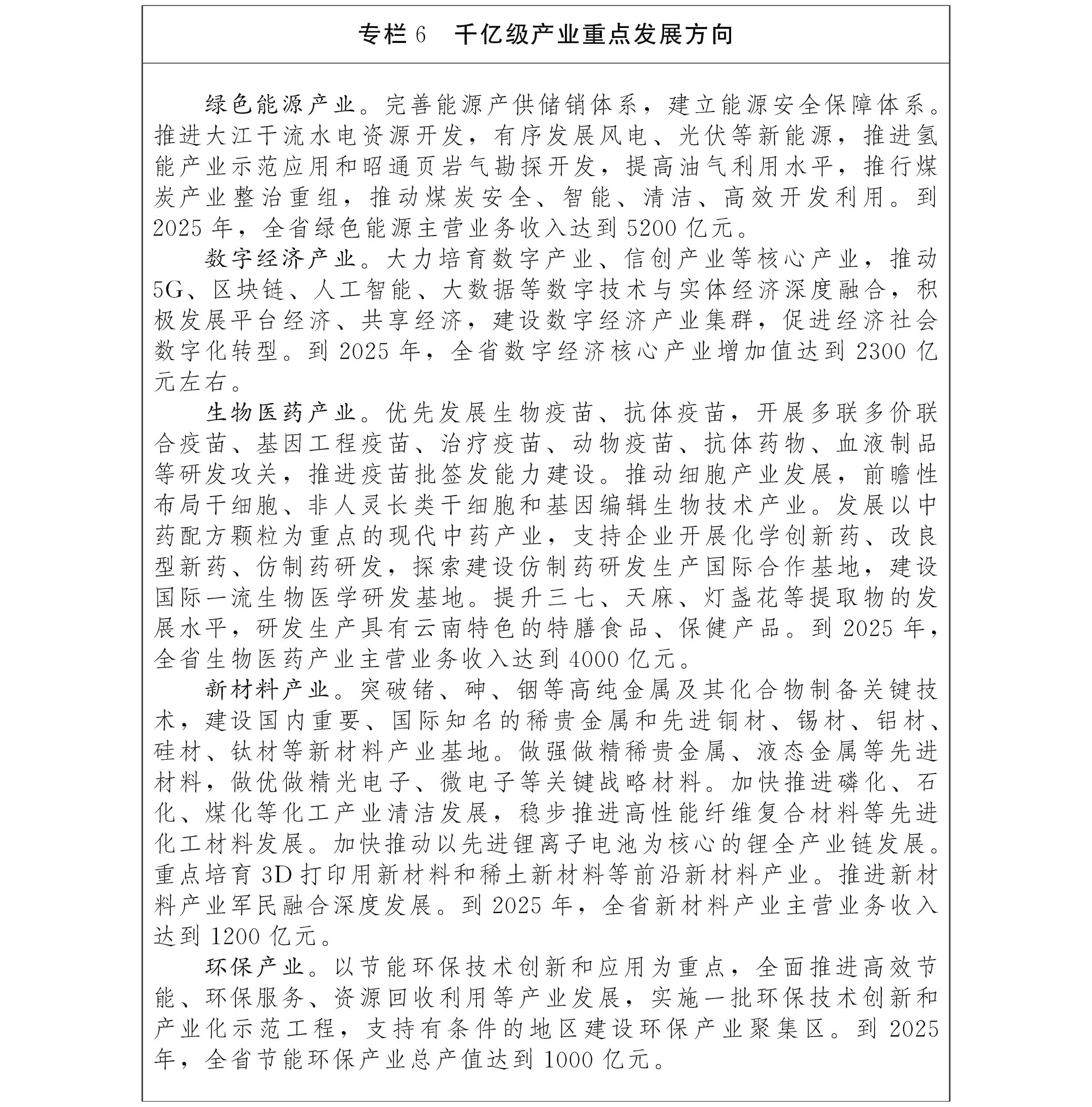
第一章 持续壮大支柱产业
丰富延伸八大重点产业内涵外延,打造先进制造、旅游文化、高原特色现代农业、现代物流、健康服务五个万亿级产业和绿色能源、数字经济、生物医药、新材料、环保、金融服务、房地产、烟草八个千亿级产业,实施产业发展“双百”工程,按全产业链思路,推动形成一批新的支柱产业和产业集群。全产业链重塑云南卷烟工业新优势,建好卷烟行业原料“第一车间”,巩固提升优质烟叶强省和云产卷烟地位,推动云产卷烟结构调整和品牌升级,巩固扩大市场规模,提高产业综合效益,不断增强产业竞争力。全产业链重塑旅游业发展新优势,以文化和旅游、康养和旅游深度融合为重点,以旅游基础高端化、旅游服务智慧化、旅游产品特色化、旅游营销国际化为目标,进一步规范旅游秩序,提升旅游品质,增加旅游收入,巩固和扩大旅游市场规模。全产业链重塑有色产业新优势,建设世界一流“中国铝谷”,实现云南铝硅工业在绿色发展上、规模上、深加工上、创新研发上站在全球产业制高点,做强做精稀贵金属产业,建设绿色制造强省。


加快发展研发设计、法律服务、金融服务、科技服务、咨询中介、会展服务等服务业,推动生产性服务业向专业化和价值链高端延伸。加快发展健康、养老、托育、家政、物业等生活性服务业,推动生活性服务业向高品质和多样化升级。
第二章 着力打造优势产业
深度开发、打造精品、锻造长板,深度融入全球产业链、价值链、创新链,全力打造世界一流“三张牌”。打造世界一流“绿色能源牌”,持续巩固和扩大清洁能源优势,优化供电结构,推动实施大江干流水电站建设和水资源综合开发利用项目,推动“风光水储一体化”建设,持续推进“西电东送”、“云电外送”项目实施,建设国家清洁能源基地、石油炼化基地及区域国际能源枢纽,加快把云南绿色清洁能源优势转化为经济发展优势。打造世界一流“绿色食品牌”,按照“大产业+新主体+新平台”的发展思路,咬准“中国最优、世界一流”目标,大力实施“一二三”行动,建好农业发展“第一车间”,大力发展农产品精深加工,建设一批现代农业示范园区,大力发展智慧农业,推动现代农业和现代服务业融合发展,做精做强特色优势产业,到2025年,茶叶、花卉、水果、蔬菜、肉牛等特色产业农业总产值,力争在“十三五”末的基础上实现“翻一番”目标。打造世界一流“健康生活目的地牌”,围绕创建国际康养旅游示范区,以推动旅游转型升级、旅游市场整治和大健康产业全产业链发展为重点,推动机制创新,推动健康产业与旅游、体育、文化、教育等产业融合发展,推动云南蓝天白云、青山绿水、特色文化转化为发展优势,彰显生态之美、文化之魂、特色之基、时代特征,使云南全域旅游示范区成为世人向往的健康生活目的地。
第三章 加快培育战略性新兴产业
瞄准未来科技革命和产业变革的趋势方向,培育壮大新一代信息技术、高端装备制造、新材料、新能源、节能环保等战略性新兴产业,超前布局人工智能、量子通信、卫星应用、生物技术等未来产业,形成一批推动全省产业结构主动调整和引领调整的新技术、新产品、新业态、新模式。促进工业互联网、区块链、云计算、大数据、物联网等技术集成创新和融合应用,鼓励战略性新兴产业、未来产业与我省支柱产业、优势产业融合发展。依托自贸区、高新区、经开区等园区的投资聚集功能,外引内联,建设特色鲜明、创新能力强的战略性新兴产业集群。制定鼓励战略性新兴产业和未来产业发展的支持政策。
第八篇 全力打造世界一流“三张牌”
坚持生态优先、绿色发展,发挥优势、聚焦重点,全力打造世界一流“绿色能源”、“绿色食品”和“健康生活目的地”三张牌,持之以恒推动“三张牌”走深、走精、走长,让绿色成为云南发展的鲜明底色。
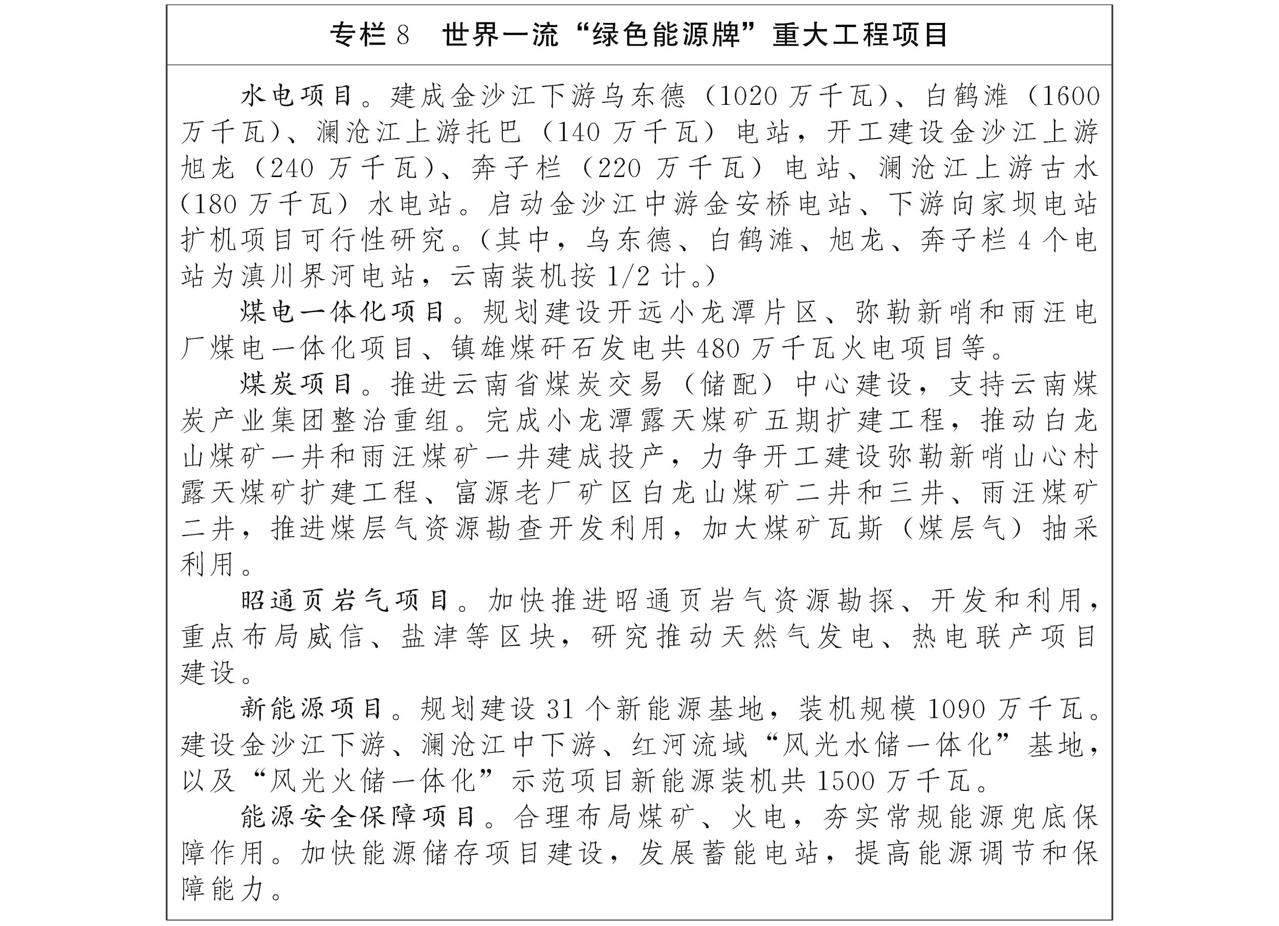
第一章 打造世界一流“绿色能源牌”
做强做优绿色能源产业,延伸能源产业链,深入推进绿色能源与绿色先进制造业深度融合,建成国家清洁能源基地、石油炼化基地及区域国际能源枢纽“两基地一枢纽”,把我省清洁能源优势转化为经济优势、发展优势。
第一节 建成国家清洁能源基地
优先布局绿色能源开发,以绿色电源建设为重点,加快金沙江、澜沧江等国家水电基地建设。推进乌东德、白鹤滩、托巴水电站建成投产,旭龙、奔子栏、古水水电站开工建设,深入开展大江干流水电站前期研究工作;积极推进已建水电站扩机项目,充分发挥水资源优势,提高资源利用效率。加强中小水电有序规范管理。统筹协调风能、太阳能等新能源开发利用,以金沙江下游、澜沧江中下游大型水电站基地以及送出线路为依托,建设“风光水储一体化”国家示范基地。推进煤电一体化建设,强化煤电节能减排改造升级。优化能源结构,解决“丰平枯紧”结构性问题。加快昭通页岩气勘探开发利用,构建多气源保障、多渠道供应体系。培育和发展氢能产业。到2025年,全省电力装机达到1。3亿千瓦左右,绿色电源装机比重达到86%以上。
第二节 建成国家石油炼化基地
推进石化产业“稳油强化”,在保障现有中石油云南1300万吨/年炼油项目稳定安全运行的基础上,充分发挥中缅原油管道剩余输送能力,延伸下游产业链,大力发展功能性化学品、化工新材料等精细化工,发展西南地区特色石化产业基地。
第三节 建设区域国际能源枢纽
深化与周边国家能源合作,充分利用我省已形成的绿色能源优势和已建成的中缅油气管道,有序推进与周边国家电力、油气设施互联互通,加快跨境电网建设,建设面向南亚东南亚国际能源枢纽。
第四节 推进绿色能源与绿色制造深度融合
发挥绿色能源优势,聚焦产业链延伸,坚持技术装备、环保和智能化水平领先的发展方向,改善营商环境、园区配套、人才技术支撑等要素保障,吸引绿色铝、绿色硅下游加工领域项目集聚落地、集群发展,建设以绿色铝、绿色硅等为重点的先进制造业集群,推动绿色能源和绿色制造产业链深度融合和高端跃升,将我省绿色能源优势转化为绿色制造优势。
第二章 打造世界一流“绿色食品牌”
持续发展“一县一业”,聚焦种子端、电商端,坚持设施化、有机化、数字化发展方向,按照“大产业+新主体+新平台”发展思路和“抓有机、创名牌、育龙头、拓市场、建平台、解难题”要求,推动全省绿色食品品种培优、品质提升、品牌打造、标准化生产,迈向价值链高端。
第一节 抓有机
大力发展绿色有机生产基地,推行绿色有机生产,推进有机产品认证,健全标准体系和全过程追溯体系。推广有机生产技术,科学规范施用并大幅减少化肥农药使用量,增加生物有机肥使用量,加大对土壤改良的支持力度,发展循环农业。持续塑造“高原特色”绿色有机农产品整体形象,建立有机农业品牌目录制度。坚持园区化、专业化、集约化发展方向,推进农产品加工业向优势产区集中布局,以县为单元建设加工基地,以村(乡)为单元建设原料基地,推动建立一批集优势产业生产和加工于一体的产业集聚带,形成多层次、多环节转化增值的精深加工全产业链。
第二节 创名牌
提升品牌培育创建能力,形成一批独具特色、绿色生态、优质安全的特色农产品品牌,打好“区域公共品牌+产品品牌+企业品牌”组合拳。持续开展云南省“10大名品”、“10强企业”、“20佳创新企业”评选。充分利用新媒体,加大线上线下推广,不断提升云南名品的美誉度和影响力。
第三节 育龙头
依托优质农产品产业基础,大力培育绿色化、标准化、数字化的食品加工龙头企业,以龙头企业带动产业集群发展,形成具有更强竞争力和区域带动力的食品制造业集群,提升全省农产品精深加工水平。大力实施新型农业经营主体培育工程,坚持内培和外引相结合,培育本土企业做大做强做优,吸引国内外一流企业、人才、技术入滇,结合“一县一业”,培育一批示范龙头企业、示范家庭农场、示范农民合作社。
第四节 拓市场
遵循市场规律和产业发展规律,充分发挥市场主体在市场开拓、产品营销等方面的主导作用,以国内一线城市和港澳市场为重点,以南亚、东南亚、中东国际市场为切入点,以电商平台为突破点,巩固存量、提升增量。加强产销对接,推动农商互联,完善农产品供应链,扩大“云品”市场影响力、占有率。
第五节 建平台
依托我省绿色食品资源优势、产业基础、市场需求、技术支撑、环境容量、新型农业经营主体带动能力和产业覆盖面等基础条件,加强农产品质量安全认证、交易市场、农村电子商务平台、农业信息化服务平台等建设。立足我省高原特色现代农业结构和基础,加强食品加工园区规划,以园中园、区中园方式,支持食品加工园区基础设施及平台建设,着力完善园区仓储服务、冷链物流、检测检验、包装设计、金融贸易等功能,增强入园企业的发展能力。
第六节 解难题
围绕企业融资、土地流转、税收、物流、结算、出口便利化等问题,建立和完善现代农业投融资、土地要素合理供给、冷链物流仓储和运输支撑、农产品进出口通关保障等体制机制,扩大政策性农业保险险种覆盖面,着力解决世界一流“绿色食品牌”高质量发展的难点和堵点。


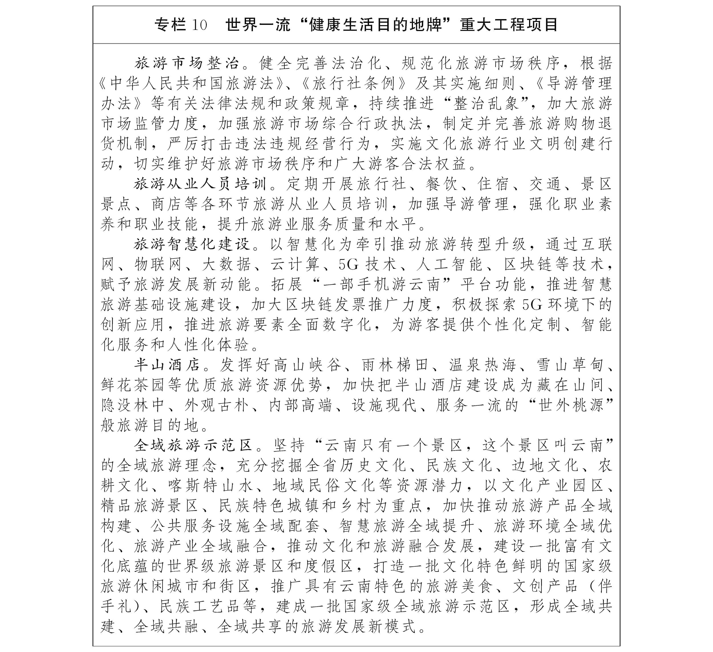
第三章 打造世界一流“健康生活目的地牌”
瞄准国际化、高端化、特色化、智慧化发展方向,聚焦以“文、游、医、养、体、学、智”为主要内容的全产业链,以大滇西旅游环线、澜沧江沿岸休闲旅游示范区、昆玉红旅游文化带、沿边跨境文化旅游带为支撑,建设国际康养旅游示范区,推动云南成为世人向往的健康生活目的地。
第一节 建设大滇西旅游环线
完善规划布局,打通交通瓶颈,将重要景点景区串珠成链,形成文化底蕴深厚、景观形态丰富、服务品质一流的世界级旅游目的地。发挥大理—丽江—迪庆—怒江—保山—德宏核心区“多”的优势,围绕该环线生物多样性、景观多样性、民族多样性、文化多样性的特色,依托“三江并流”世界自然遗产、丽江古城世界文化遗产,大理、丽江、巍山等8座历史文化名城,梅里雪山、火山热海、怒江大峡谷和洱海、程海、泸沽湖3个高原湖泊等自然景观,大理崇圣寺、丽江玉龙雪山、丽江古城、香格里拉普达措、腾冲火山热海5个5A级旅游景区,白族、纳西族、藏族、独龙族、景颇族等18个世居少数民族,和顺古镇、喜洲古镇、沙溪古镇、双廊艺术小镇等特色小镇,打造世界级一流旅游品牌。以满足不同旅游人群个性化需求为出发点,在相邻拓展区谋划建设一批特色旅游项目,开发适合不同年龄阶段、不同需求层次的线下旅游新产品,形成大滇西旅游环线上的关键节点和重要支撑。
第二节 建设澜沧江沿岸休闲旅游示范区
聚焦“一”的特色,依托该区域“一条线”(北回归线)、“一条江”(澜沧江)、“一座山”(景迈山)、“一片叶”(普洱茶)的特点,充分发挥我省澜沧江北回归线“金腰带”地处中低海拔、气候宜人、适宜康养旅居的天然优势,人类茶文化重要发源地、世界古茶树资源富集区、优质普洱茶原产地和集散地的茶产业优势,澜沧江优美的自然风光、多样的民族风情、澜沧江—湄公河发展跨境旅游等优势,加强茶马古道沿线旅游文化资源保护和挖掘,推进景迈山古茶林文化景观申报世界文化遗产工作,促进现代农业和现代服务业深度融合,建设国际化休闲旅游示范区。
第三节 建设昆玉红旅游文化带
挖掘“厚”的底蕴,围绕百年滇越铁路、千年哈尼梯田和古城、万年高原湖泊、亿年澄江帽天山和石林,以昆明—通海—建水—石屏、昆明—石林—弥勒—蒙自—河口、百年滇越铁路等骨干交通为轴线,以澄江化石地、石林、元阳哈尼梯田3个世界遗产地,昆明、建水等4座历史文化名城,滇池、抚仙湖、阳宗海、星云湖、杞麓湖、异龙湖6个高原湖泊等旅游资源为依托,加快培育文化体验、康养休闲、农耕体验、工业遗存、科普研学、低空旅游、跨境旅游等新业态,建设国际知名旅游目的地和集散地,形成云南旅游发展新方向。
第四节 建设沿边跨境文化旅游带
彰显“边”的魅力,依托25个沿边县、市和4060公里边境线上特色鲜明的边地风光、边疆风情、边境集市,依托沿边雄伟壮阔的高山峡谷、神秘美丽的热带雨林、异域风情的特色小城,“一寨两国、一街两国、一院两国、一井两国、一桥两国”的独特景观,傣族、瑶族、景颇族等16个跨境少数民族文化,傣族泼水节、彝族火把节、佤族摸你黑节等民族节庆,景颇族目瑙纵歌、佤族沧源崖画等文化遗产,瑞丽、河口、腾冲、景洪等边境城市,差异化发展特色旅游,推进跨境旅游合作区和边境旅游试验区建设,形成面向南亚东南亚开放的国际性区域旅游集散地前沿。
第五节 全产业链打造健康产业
发挥我省生态生物资源、旅游资源、区位条件等优势,顺应现代人对强身健体、怡养心性、疗养康复等方面的新需求,发展生态旅居、养生旅游、新型养老、养身养心等业态,推动旅游、文化、医疗、休养、体育、研学、智慧等领域深度融合和协同发展。弘扬中华优秀传统文化,挖掘民族文化资源,传承红色基因,建设富有文化底蕴的世界级旅游景区和度假区。积极引进三甲医院、医学院、医院研究所、体检中心、康养服务品牌落地,吸引国内外高端医疗技术和人才来滇,建设国际健康医疗城。依托云南高品质道地药材和中医药特色优势,以治疗、康复、保健、美容、康养等为重点,加大功效性化妆品、功效性食品等研发和市场推广力度。依托我省森林、湖泊、温泉等优势资源,建设森林养生公园、湖滨康养度假区、温泉康疗综合体和高端养老生态社区,提高养生养老产品供给质量和水平。发挥我省低纬度高海拔、立体气候优势,建设涵盖高、中、低海拔的相关运动项目训练基地,大力发展“健身游”,建设集体育训练比赛、健身康体、体育旅游、体育科研、体育交流为一体的国际一流高原体育训练基地群。按照“寓教于游”、“寓教于乐”方式,建设一批研学科普基地。以实现“游客旅游体验自由自在”为目的,建设具有国际领先水平的智慧旅游平台。
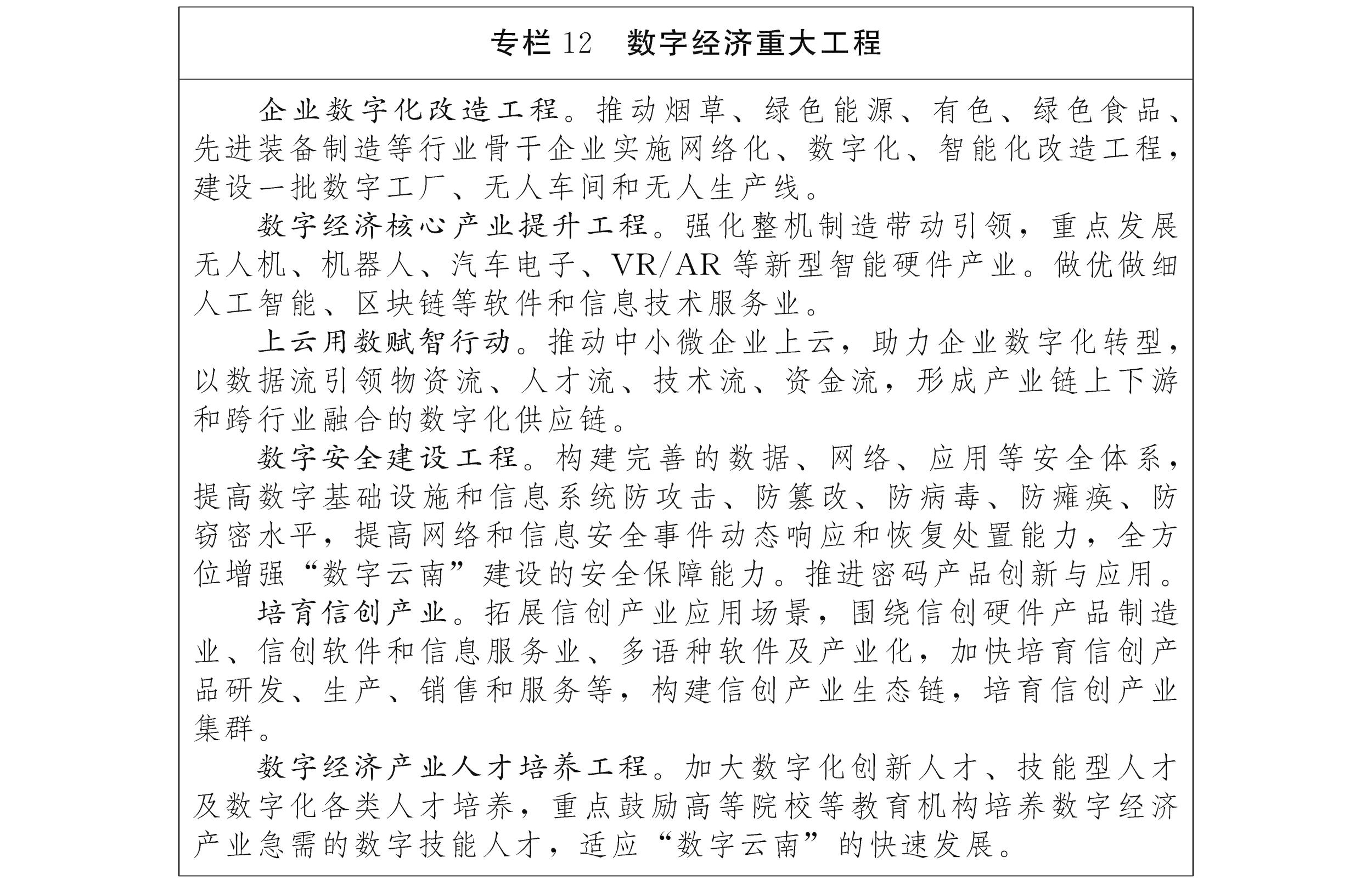
第九篇 大力推进“数字云南”建设
抢抓数字经济发展重大历史机遇,坚持资源数字化、数字产业化、产业数字化、数字化治理发展思路,以场景应用为切入口,用“数字”为经济赋能、为发展提质、为治理增效,把云南建设成为我国数字经济发展新高地,全面推动我省经济社会数字化转型。
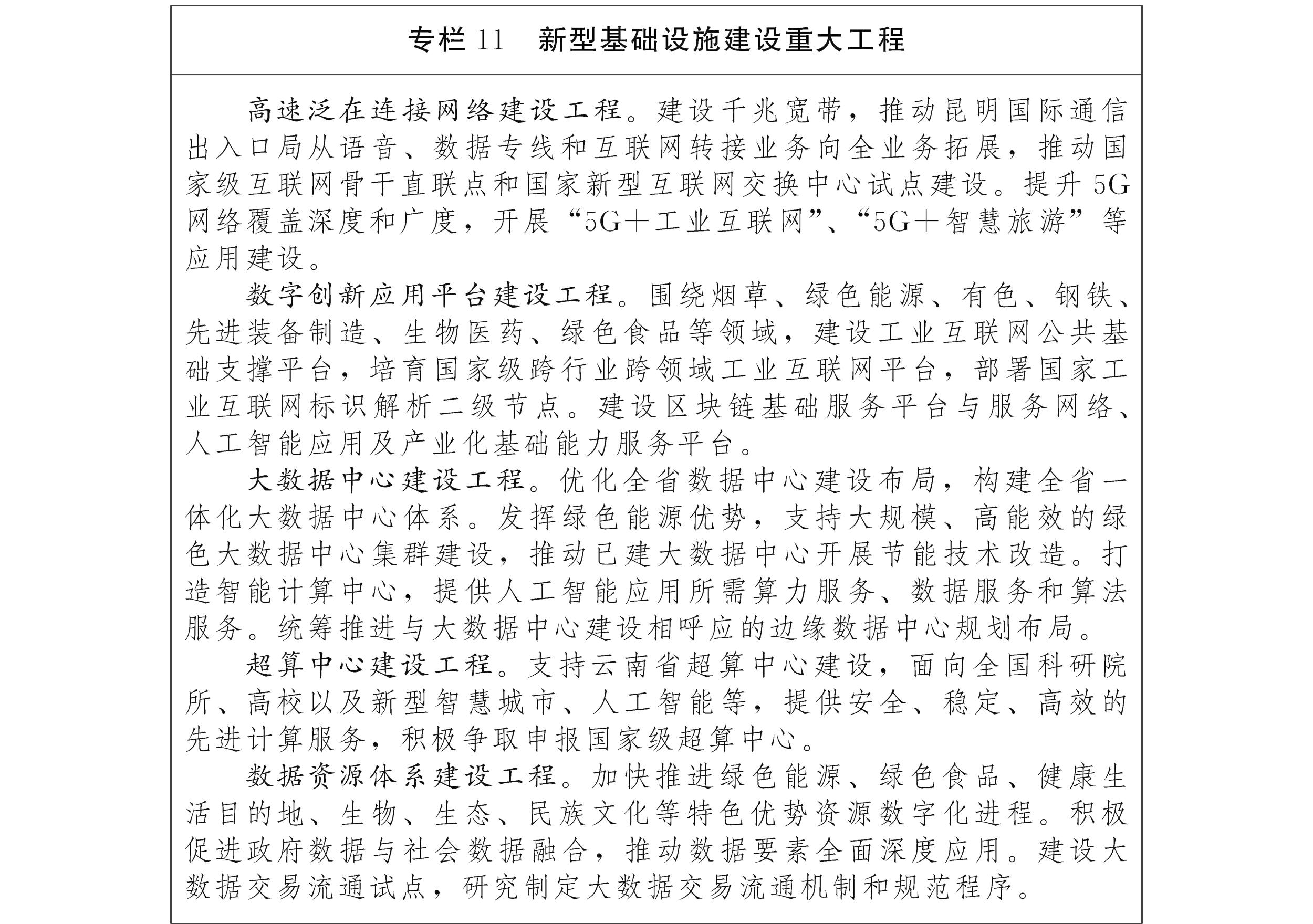
第一章 加快新型基础设施建设
坚持“政府引导、市场主体”的原则,建用并举、以用促建,以整体优化、协同融合为导向,加快千兆宽带网络部署,推动4G、5G网络协同发展,推动4G网络深度覆盖,加快5G网络建设布局。推动面向南亚东南亚辐射中心数字枢纽建设,提升国际通信服务能力,推进物联网接入能力建设,加快互联网协议第六版全面部署。加快工业互联网建设,推动工业大数据汇聚,深化“工业互联网+安全生产”,推进工业互联网标识解析服务节点建设。重点布局以多语言技术为突破口的人工智能公共基础设施,建设人工智能、区块链等基础性支撑平台及行业级应用平台。聚力大数据中心、先进计算中心、容灾备份中心等建设,积极引进国家级行业大数据中心,鼓励离岸数据中心建设,科学布局边云协同的边缘数据中心,高起点、高标准、高质量建设云南省一体化大数据中心体系。聚焦传统基础设施赋能提效,推进能源、交通、物流、水利、市政基础设施数字化升级改造。推进智慧农业基地、数字工厂、智慧景区建设,建设“城市大脑”,支持互联网医院、智慧校园建设,构建数字环保基础支撑体系。
第二章 发展数字经济
聚焦数字经济发展前沿、核心领域和关键环节,坚持走“以资源引企业、以市场换产业、以应用促发展”的路子,以融合应用为牵引,以区块链为突破口,赋予云南经济发展新动能。实施产业数字化转型行动,用数字化推动传统产业转型升级,引导企业应用信息化、数字化、智能化改造提升基础能力,推动产业基础创新,重塑生产服务模式,加快产品和服务迭代升级。推进农业数字化转型。推动装备数控化、车间数字化、工厂智能化、园区智慧化,以产业互联网建设为重点,推进智能制造。加快旅游、商贸、物流、金融等服务业数字化发展。聚焦数字经济新业态,深入推进技术集成创新、业态模式创新、服务管理创新,加快数字产业布局。培育一批领跑数字经济“独角兽”企业,支持省内数字经济产业聚集园区申报国家数字服务出口基地,推动建设面向南亚东南亚数字服务出口高地。加快全省数据资源汇聚、共享开放、交易流通、协同创新,培育数据要素市场,促进数据资源价值化、资产化。保障数据安全,加强个人信息保护,有效防范数字经济发展带来的安全风险。
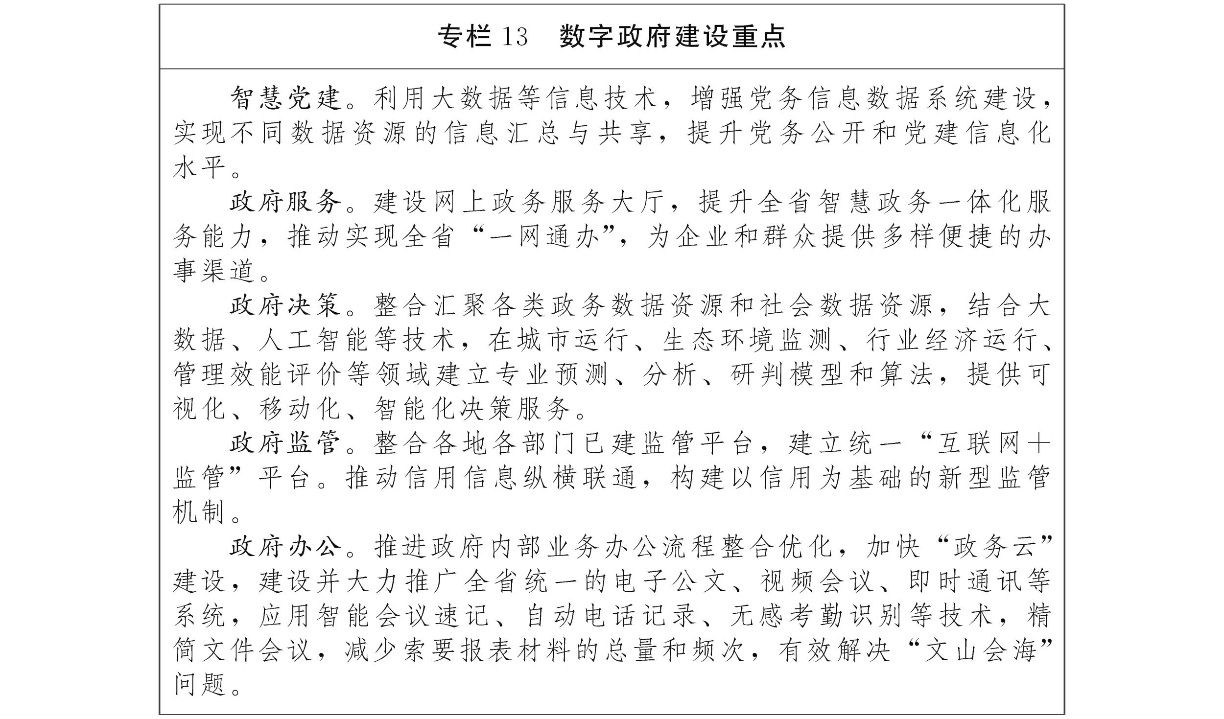
第三章 建设数字政府
加快数字政府建设,深化数字技术与政务服务深度融合,提升全面网络化、高度智能化、服务一体化的现代政府治理能力。加快“一部手机办事通”迭代升级,推进更多政务服务事项“一网通办”、“跨省通办”、“最多跑一次”。加快“政务云”建设,推进政府内部业务办公流程整合优化,持续推进政府办公领域信创工程,推动各地各部门业务信息实时在线、数据实时流动,构建智慧政务一体化服务体系,提升政府科学决策和精细治理水平,提高政务服务管理运行效率,推动人民满意的服务型政府建设。
第四章 建设数字社会
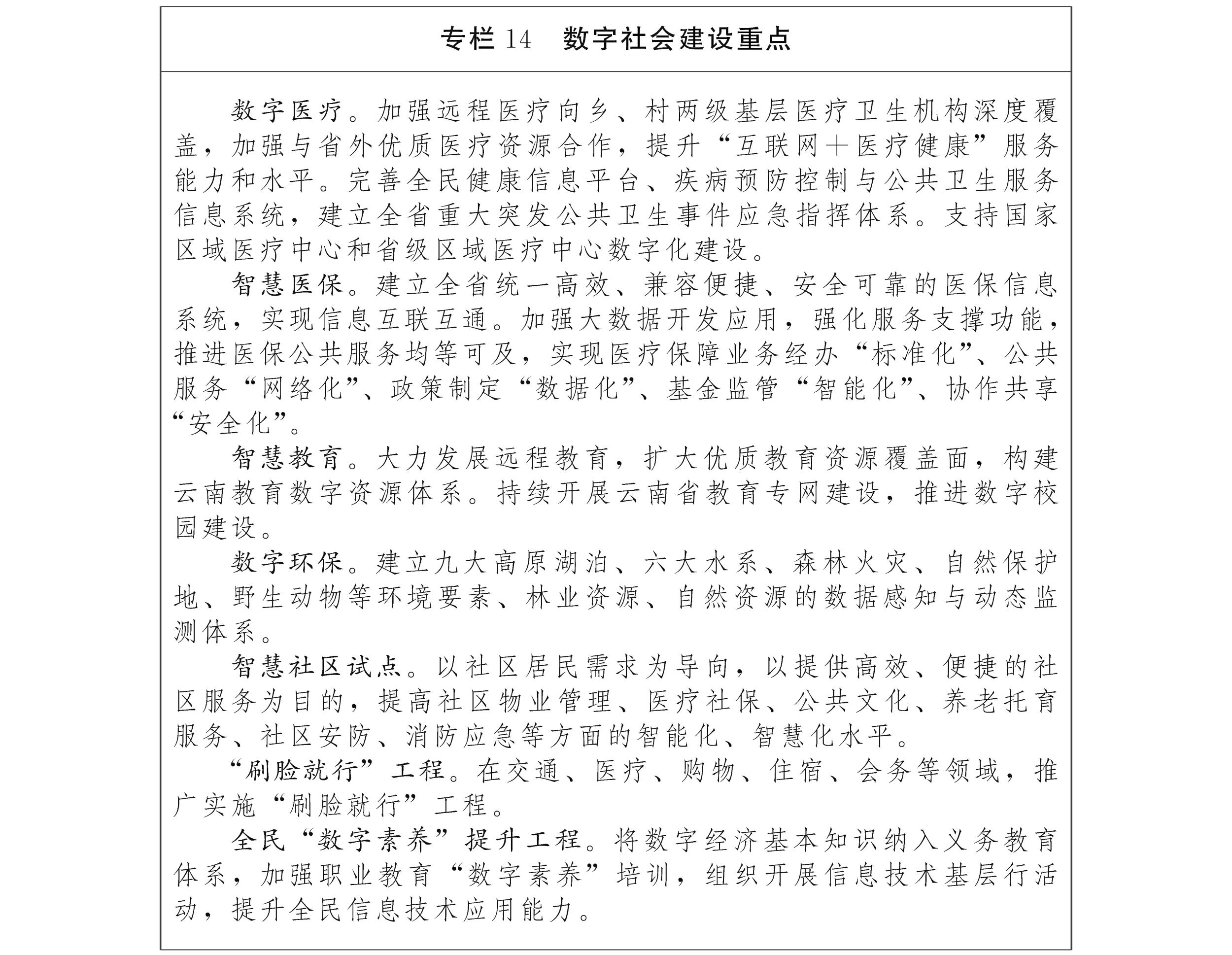
主动适应人民日益增长的美好生活需要新期待,以优化提升民生服务、完善社会治理体系、激发社会活力、促进信息技术应用市场化服务为重点,加快发展智慧教育、智慧人社、数字文化、智慧医疗、智慧医保、智慧养老、智慧交通、数字环保、数字应急、数字传媒等智慧化服务体系,加快建设数字社区、数字小镇、数字乡村,加快构建数字化信用系统,不断提升全民数字技能,推动全社会数字化转型,提升公共服务和社会治理的数字化智能化水平。
第五章 建设数字城市
推进新型城镇化和信息化深度融合,推动涵盖城市管理、民生服务、社会治理等领域的数字城市试点建设,全面提升城市智慧化建设和管理水平。充分利用云计算、大数据、物联网、人工智能等新一代信息技术,建设集城市数据中枢、开放式智能运营平台于一体的“城市大脑”。基于“城市大脑”和5G等技术支撑,推动城市智慧城管、智慧交通、智慧旅游、智慧政务等建设,全面提升城市智慧化水平。坚持以数据应用为切入口,围绕城市产业发展、居民生活、城市精细化管理等方面需求,在交通、物流、电网、城管、住建、医疗、健康、环保、旅游、工业、商务、政务、社区等领域,开展智慧化试点示范。
第十篇 构筑现代基础设施网络
紧紧抓住交通强国试点省份建设机遇,坚持“网络化、一体化、智能化”的发展方向,以基础设施“双十”重大工程为引领,加快推进基础设施高质量发展,构筑系统完备、高效实用、智能绿色、安全可靠的现代化基础设施体系,为全省高质量发展提供强有力的支撑和保障。
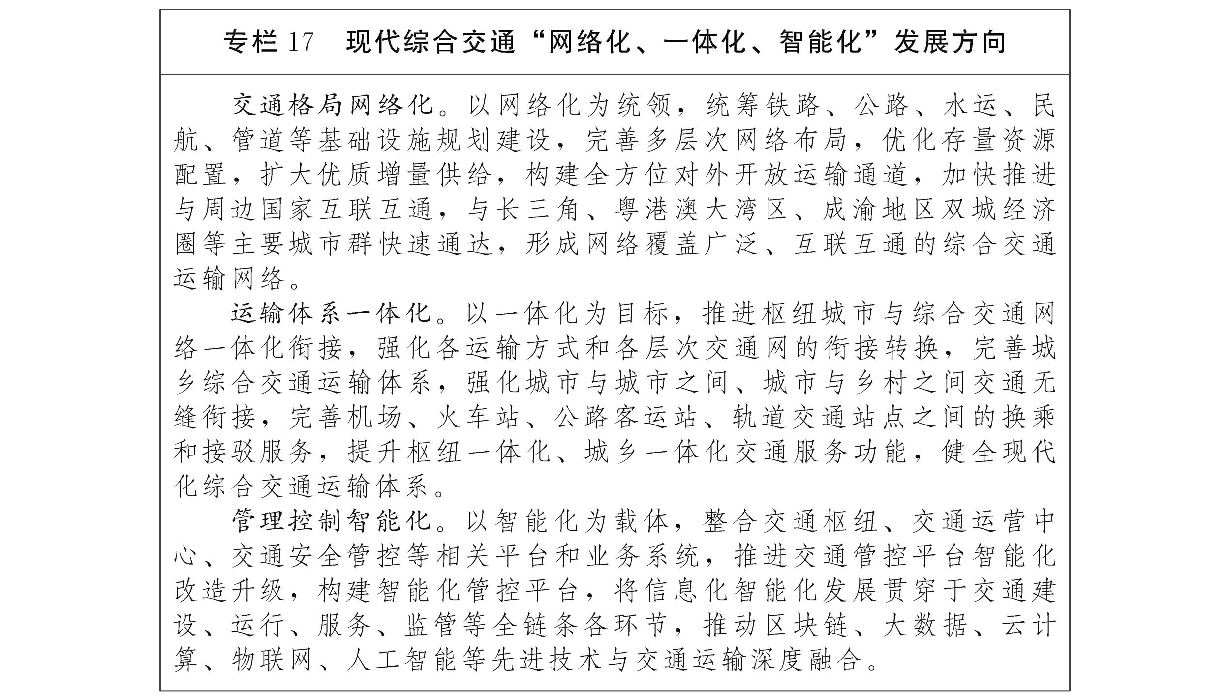
第一章 加快推进现代综合交通运输体系建设
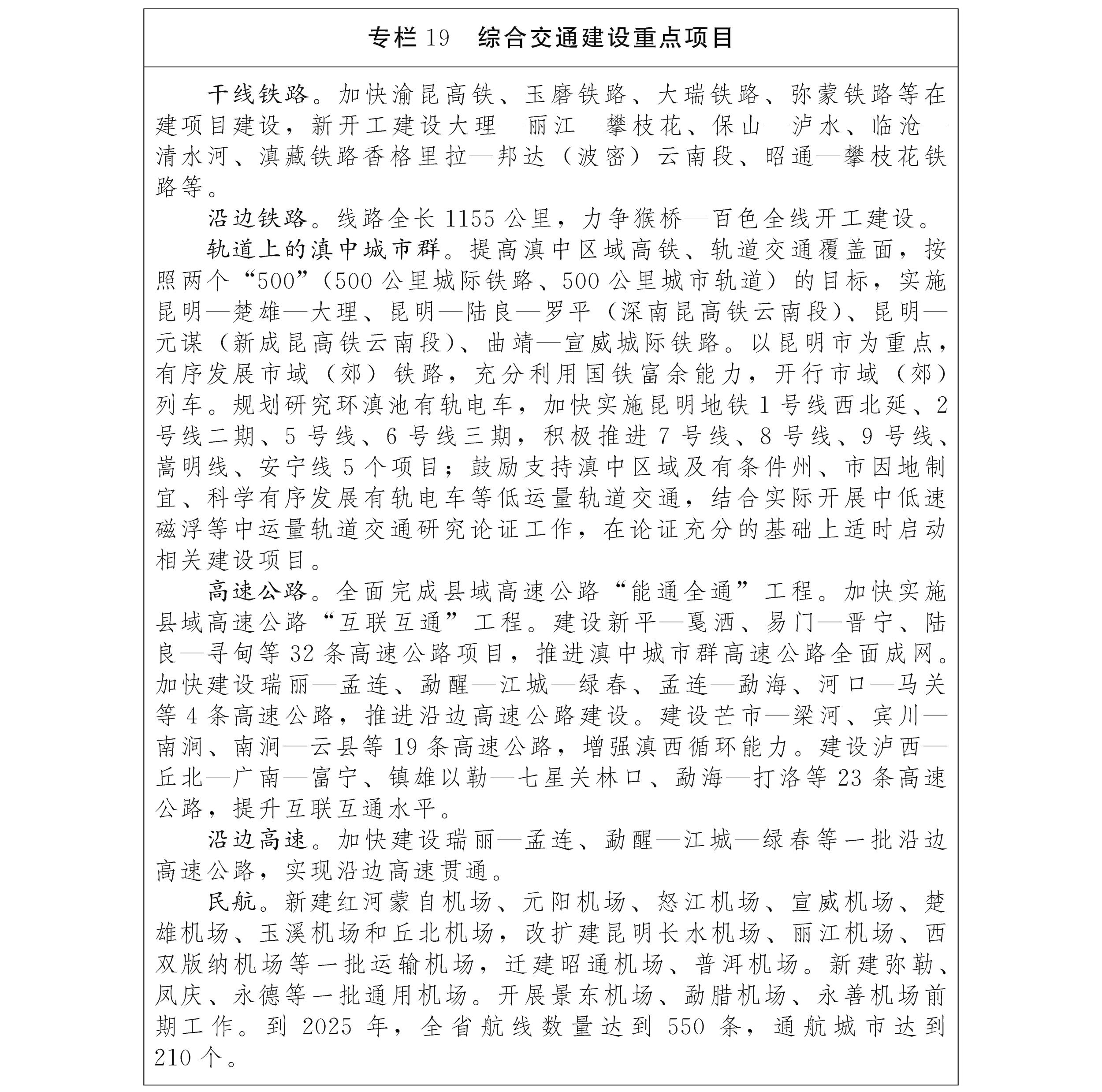
完善综合运输大通道和综合交通枢纽,实施普通国省干线“升级改造”工程,推动“四好农村路”建设,推动综合交通基础设施高质量发展,构建安全、便捷、高效、绿色、经济的现代综合交通运输体系,实现综合交通从“基本适应”向“提质增效、适度超前”转变,从“点对点”单项通达向网络化互联互通转变,建设交通强省。到2025年,全省高速公路通车里程达到1.5万公里,在建和通车里程力争突破1.8万公里,全省基本实现县县通高速公路。力争铁路营运里程达到6000公里。在建和运营运输机场总数达到20个。
第一节 建设内畅外通的西部陆海新通道
深度融入“一带一路”建设、长江经济带发展等国家重大发展战略,完善快速通达周边省区,连通京津冀、长三角、粤港澳大湾区、成渝地区双城经济圈等主要城市群的省际运输通道,完善通道内线路布局。贯通沿边高速、大滇西旅游环线,巩固和拓展国内、国际航线,推动航空与铁路、高速公路、轨道等交通运输方式实现立体互联、有机衔接,提高出省出境通道的立体互联水平。以中老泰通道为重点,加快中国—中南半岛基础设施互联互通建设合作,以中缅陆路通道及陆水联运通道为重点,加快形成我国连通印度洋最为便捷的出海通道,加快与越南、老挝、缅甸等周边国家在通道沿线重要交通枢纽、港口等陆海联运节点的建设合作,形成多种国际联运方式并行发展的畅通全省、连接国内、通达南亚东南亚、面向环印度洋周边经济圈的陆海国际通道。
第二节 构建高质高效的省内城际交通网
推进铁路“补网提速”工程,实施航空“强基拓线”工程,完善省内环飞串飞航线网络,形成以铁路、高速公路和支线机场为骨架,有效衔接省内城市的高质量快速交通网,基本实现州、市铁路全覆盖,县域高速公路能通全通、互联互通,航空服务全覆盖。推动一定人口规模的城市建设外环道路。建设以滇中为核心的城市群一体化交通网,推进干线铁路、城际铁路、市域(郊)铁路、城市轨道交通“四网融合”建设,打造“轨道上的滇中城市群”,形成与新型城镇化建设相匹配的城市群、都市圈交通网络。
第三节 构筑多层级一体化综合交通枢纽体系
以公路、铁路、航空枢纽打造为重点,建设区域交通枢纽,优化综合交通枢纽布局,提高旅客换乘和货物接驳换装效率,促进枢纽与城市空间深度融合,形成一批分工明确、功能清晰、相互协同、有机统一的全国性、区域性综合交通枢纽。
第四节 形成广覆盖农村交通网
全面推进“四好农村路”高质量发展,以乡镇等主要经济节点为网点,加强城乡公路互联互通,实施农村公路提级改造,新建一批农村产业路,促进城镇交通向乡村延伸,提高农村交通的通达程度、服务能力和保障水平。
第五节 推动多种运输方式无缝衔接
推动铁路、公路、航空、水运等多种交通运输方式高度融合、有机衔接,实现“零距离换乘”、“零距离换装”。优化货物运输结构,增强货运铁路、货运航空运输能力,大幅降低我省货物运输物流成本。加快产业聚集区和大型工矿企业、物流园区、集疏港铁路专用线建设,推进大宗货物运输“公转铁、公转水”。推进与南亚东南亚以及环印度洋地区国家全货机航空货运航线建设。深入实施多式联运示范工程,推进有条件的地区率先实现多种运输方式有机衔接。


第二章 加快推进现代水网基础设施建设
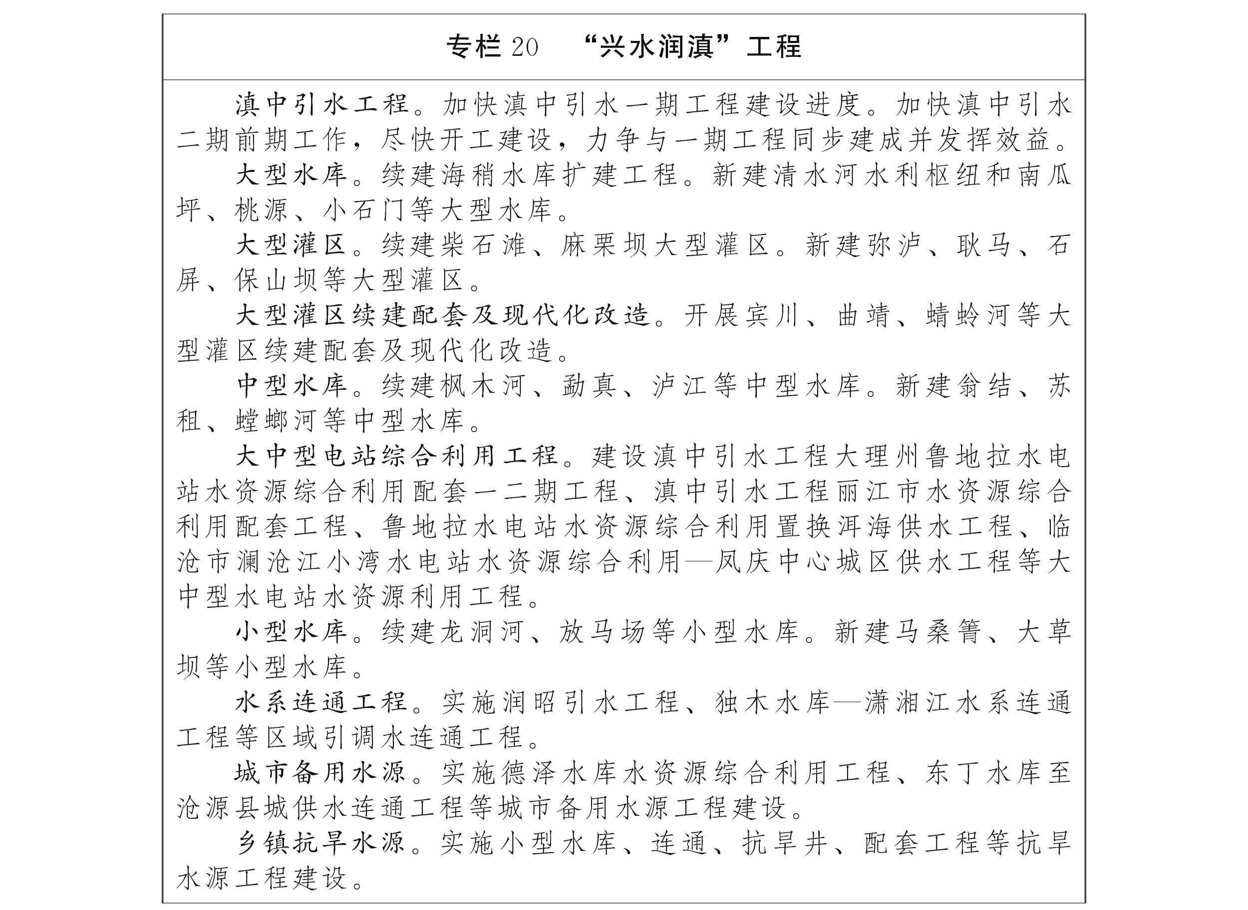
以基本消除云南工程性缺水瓶颈,基本消除区域性、大面积干旱为目标,大力实施“兴水润滇”工程,提升全省水资源优化配置和水旱灾害防御能力。
第一节 提高供水安全保障能力
按照“挖潜力、强骨干”的思路,完善空间分布均衡的水资源配置体系。坚持大中小微并举、蓄引提调结合,构建以滇中引水为骨干、以大中小型水源工程为支撑、以大中型水电站综合利用及水系连通工程为补充、以重大农业节水工程为先导的云南供水安全保障网。“十四五”期间,力争全面完成我省列入国家150项重大水利工程中的清水河水利枢纽、南瓜坪水库、桃源水库、小石门水库和耿马灌区、保山坝灌区、弥泸灌区、石屏灌区8件水利工程建设任务。到2025年,新增蓄水库容23亿立方米、新增供水能力28亿立方米,人均供水能力提高到450立方米以上,城镇供水保证率达到95%以上,供水安全系数达到1.3以上,农村集中供水率达到97%,农田有效灌溉率达到45%以上,农田灌溉水利用系数达到0.52。
第二节 加强防汛减灾能力建设
以江河防洪能力提升、病险水库除险加固、山洪灾害防御和超标准洪水防御为重点,提升防洪减灾综合防治能力。实施重要江河源头区、重要水源地、石漠化地区、干热河谷和山洪灾害易发区等水土流失重点防治。实施城市应急备用水源和战略储备水源工程建设,开发利用空中云水资源,增加库塘蓄水,确保城市供水安全,有效应对特殊干旱年水供需矛盾。2025年,江河堤防达标率达到70%,消除病险工程安全隐患。
第三节 深化水利重点领域改革创新
完善水利政策法规体系,按照市场化、法治化原则深化水利投融资改革,严格落实水利项目地方配套资金,有效推进水价、水资源税及管护体制改革。健全调控精准的智慧水利体系,稳步推进“数字水利”建设,提升水利行业科技支撑能力,构建充满活力、富有效率、创新引领的现代化水治理体系。

第三章 加快推进现代综合物流基础设施建设
以构建“通道+枢纽+网络+平台”多层级物流基础设施网络为重点,推进物流基础设施与全省产业体系融合发展,将我省建设成为连接印度洋与太平洋陆海联运体系的国际战略纽带、面向南亚东南亚的综合物流枢纽。
第一节 构建“四出省四出境”物流通道体系
对内主动衔接国家综合运输大通道,形成北向成渝地区双城经济圈、南向粤港澳大湾区和北部湾经济区、东向长三角地区、西向西藏的“四出省”物流通道体系。对外加快推进泛亚铁路、沿边公路、国际航线、国际航道等重大交通基础设施建设,形成连通中缅、中越、中老泰、孟中印缅的“四出境”物流通道体系。
第二节 统筹推进物流枢纽建设
大力推进昆明、大理、红河(河口)、西双版纳(磨憨)、德宏(瑞丽)等国家物流枢纽建设,启动文山、昭通(水富)等省级重点物流枢纽建设,以省级重点物流产业园为载体,以滇中城市群为核心,以沿边地区、滇西北、滇东南、滇东北为重点的物流产业集群和物流枢纽体系。
第三节 构建全省多式联运物流网
以昆明国家物流枢纽为中心,红河(河口)、西双版纳(磨憨)、德宏(瑞丽)三个陆上边境口岸型国家物流枢纽为支点,昆明—大理—瑞丽、昆明—普洱—磨憨、昆明—昭通/曲靖、昆明—弥勒—开远—蒙自—河口(昆明—弥勒—文山—砚山—富宁)四大物流通道为支撑,加快形成“一中心、三支点、四通道”的多式联运物流网。
第四节 推动建设智慧物流平台
重点布局建设一批新型物流基础设施,推动大数据、区块链、人工智能、5G等新技术在运输、仓储、搬卸装运等物流环节中的应用,促进物流基础设施与数字化平台协同发展,优化整合物流资源,促进协同化、组织化,打通物流基础设施运行服务全链条,提升物流基础设施营运效率。
第四章 加快推进能源基础设施建设
持续推进能源革命,优化能源基础设施布局,建设安全、可靠、绿色、高效的智能电网,推动形成连接东西、贯通南北、覆盖全省、联通国内外的油气管网格局。
第一节 加快电网基础设施建设
围绕产业发展布局,优化电力生产、输送通道建设和布局。持续巩固加强主网网架和配网,提升电力供应保障能力和电网调节性、灵活性,提高电网安全可靠稳定水平。强化中心城市和绿色先进制造业的电网基础设施,促进能源就地消纳。全面提高城市地区供电可靠率。加快推进农网改造升级,彻底解决配电网长距离供电。大力推进数字化绿色智能电网建设,加快“源网荷储一体化”发展。
第二节 服务国家“西电东送”战略
坚持国家战略优先,切实贯彻落实国家“西电东送”战略,发挥好昆柳龙特高压多端直流示范工程等跨省消纳清洁能源的重要作用,支撑“西电东送”电量稳中有增,推动“西电东送”可持续发展。
第三节 加快油气基础设施建设
以中缅天然气管道为依托,推进全省天然气“一张网”建设,建设覆盖全省各州、市的支线管道,实现州、市全通,省内支线管网、滇川、滇桂管道互联互通。加快推进工业领域天然气利用,大幅提高全省工业用气占比。加快推进燃气下乡工程,提高偏远和农村地区天然气利用能力,推动农村地区“以气代煤、以气代柴”,在冷凉地区探索实施天然气集中供暖。加快油气储备设施建设,建成一批原油和成品油储备项目,提高能源安全保障能力。完善成品油管网布局,加强管道互联互通,形成以昆明为中心,连接全省主要州、市和消费区、联通省外的放射状成品油管道输送网络。
第十一篇 巩固拓展脱贫攻坚成果
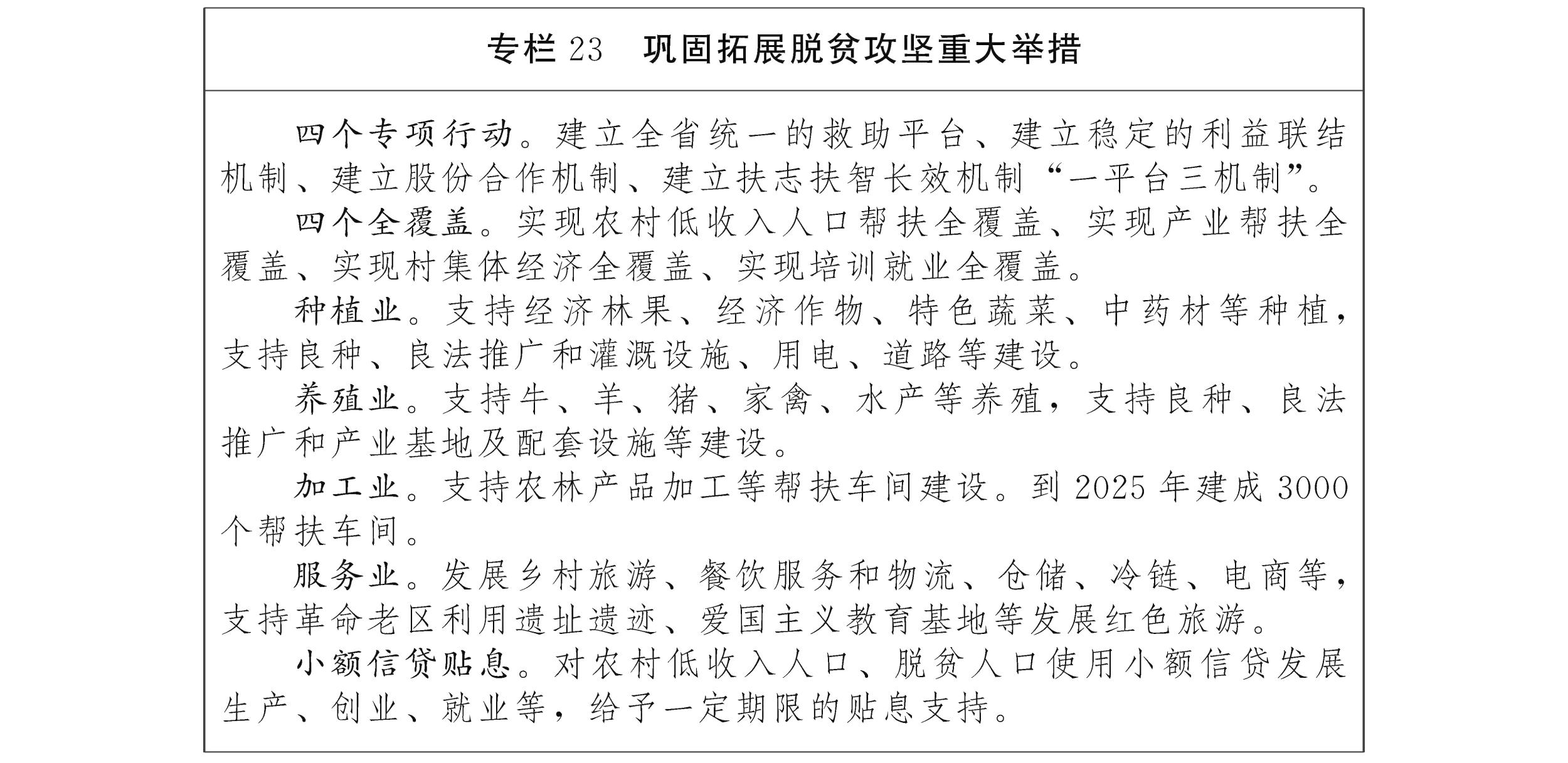
以坚决防止出现规模性返贫为底线,做好巩固拓展脱贫攻坚成果同乡村振兴有效衔接,开展巩固拓展脱贫攻坚成果“一平台、三机制”四个专项行动,推动实现“四个全覆盖”,推动“三农”工作重心实现历史性转移,让脱贫群众过上更加美好的生活,逐步走上共同富裕的道路。到2025年,全省脱贫人口巩固率达到97%以上。
第一章 保持全面脱贫政策总体稳定
2020年脱贫攻坚目标任务完成后,设立5年过渡期,过渡期内保持主要帮扶政策总体稳定,脱贫摘帽县不摘责任、不摘政策、不摘帮扶、不摘监管,确保工作不留空档、政策不留空白。对现有帮扶政策逐项分类优化调整,合理把握调整节奏、力度、时限,逐步实现由集中资源支持脱贫攻坚向全面推进乡村振兴平稳过渡。
第一节 稳定财政投入
强化巩固拓展脱贫攻坚成果投入保障,保持财政投入力度总体稳定,持续增加农业农村投入,推进涉农资金整合使用机制的延续执行。
第二节 加强金融支持
发挥各类金融机构特别是政策性金融机构和地方金融服务“三农”的积极作用,扩大“三农”保险覆盖面,建立健全融资担保体系和风险分担及补偿机制。
第三节 完善土地政策
落实中央脱贫攻坚土地政策,支持脱贫地区根据第三次全国国土调查及最新年度变更调查成果,优化国土空间布局。新增建设用地计划指标优先保障巩固拓展脱贫攻坚成果产业帮扶等重点项目需要。在安排高标准农田建设任务和分配中央补助资金时,向脱贫地区倾斜。用好国家城乡建设用地增减挂钩政策,支持巩固脱贫成果和易地扶贫搬迁后续扶持,用好增减挂钩节余指标在省域范围内流转使用政策。积极探索市场化运作模式,吸引社会资金参与帮扶工作。
第四节 强化人才支撑
支持优秀年轻干部到欠发达地区工作,有计划地选派后备干部到乡村振兴重点帮扶县乡挂职任职。加大脱贫地区干部教育培训力度。继续实施边疆民族地区和革命老区人才支持计划,在职务、职称晋升等方面采取倾斜政策。依托东西部协作,开展干部双向挂职锻炼。鼓励高校毕业生到脱贫地区就业创业。
第二章 建立健全巩固拓展脱贫攻坚成果长效机制
加强巩固拓展脱贫攻坚成果顶层设计,制定接续欠发达地区发展政策措施,保持政策总体稳定,完善体制机制,推动减贫战略和工作体系平稳转型,巩固“两不愁三保障”成果,坚决防止发生规模性返贫现象。
第一节 建立农村低收入人口和欠发达地区帮扶机制
充分利用大数据平台,精准识别农村低收入人口,坚持分类指导、分类帮扶。对有劳动能力的农村低收入人口实施产业帮扶和就业帮扶,对完全或部分丧失劳动能力的农村低收入人口健全农村社会保障和救助制度,做到应保尽保、应兜尽兜,保障基本生活。
第二节 健全防止返贫动态监测和帮扶机制
建立健全多层次的快速发现和响应机制,对易返贫致贫人口实施常态化监测,重点监测收入水平变化和“两不愁三保障”巩固情况,及时将有返贫和致贫风险的人口纳入帮扶范围,做到早发现、早干预、早帮扶,细化帮扶措施,继续精准施策,为巩固拓展脱贫攻坚成果提供制度保障。
第三节 完善东西部协作和社会力量参与帮扶机制
编制东西部协作和对口支援专项规划,明确帮扶协作目标任务和工作措施,进一步健全完善中央定点帮扶、省内定点帮扶等社会力量参与帮扶大格局;编制国际扶贫合作专项规划,为欠发达国家或地区提供减贫经验和中国方案。建立跟踪监测制度,及时掌握工作进展情况。
第四节 完善项目资金资产管理监督机制
全面摸清各类扶贫项目形成的资产底数。健全完善项目资金管理和监督制度,健全资金资产管理工作动态监测机制,加强项目实施和资金使用管理,建立产权归属明晰、权责义务匹配、运营管护高效、收益分配合理、资产处置合规的资产管理机制。
第五节 完善考核评价和宣传机制
改革绩效目标考核方式,制定切实可行的巩固拓展脱贫攻坚成果考核标准和程序。全面宣传扶贫事业历史性成就,全面展现新时代扶贫脱贫壮阔实践,深刻揭示脱贫攻坚伟大成就背后的制度优势,向世界讲好中国减贫生动故事。
第三章 加大乡村振兴重点帮扶县和示范村支持力度
在脱贫县中集中支持一批乡村振兴重点帮扶县、建成一批美好生活示范村、发展壮大农村集体经济实力,对于加快集中连片特困地区、革命老区、边疆地区、少数民族聚居区经济社会发展,确保边疆安宁、社会稳定、民族团结、经济繁荣,打牢“两个一百年”奋斗目标坚实基础意义重大。
第一节 加大乡村振兴重点帮扶县支持力度
积极争取将怒江、迪庆等地区的深度贫困脱贫县纳入国家集中支持的乡村振兴重点帮扶县,在项目资金安排、帮扶力量配置、政策措施支持等方面,给予倾斜支持。对其他农村低收入人口数量较多以及革命老区、边疆地区、少数民族聚居区等,给予分类别分层次重点支持。
第二节 加大美好生活示范村建设力度
以农村低收入人口数量较多的行政村、革命老区核心村、“直过民族”和人口较少民族聚居村、抵边村寨等为重点,围绕水电路气等基础设施建设,教育、医疗、文化、消防等公共服务设施建设,以及农村人居环境提升改善等,持续改善脱贫群众的生产生活条件,建设一批美好生活示范村。
第三节 加快发展壮大农村集体经济
完善财政引导、多元化投入共同扶持集体经济发展机制,对政府拨款、减免税费等形成的资产归农村集体经济组织所有。培育壮大农村集体经济经营主体。大力发展特色产业、乡村旅游、民族文化、民宿休闲、田园观光等多元化集体经济,增强集体经济“造血”功能。
第四章 增强欠发达地区发展内生动力
以加快欠发达地区产业发展为重点,引导龙头企业、合作社参与产业开发,构建农业、工业、旅游业、农村电商等一二三产业融合的产业帮扶局面,培育壮大特色产业规模,增强欠发达地区自身发展动能。
第一节 加大产业帮扶
加大脱贫地区产业帮扶力度,补上技术、设施、营销等短板,加强产业发展基础设施建设,拓展销售渠道,创新流通方式,促进稳定销售,推动产业提档升级。围绕实现居民收入增长和经济增长基本同步目标,培育农村低收入人口和欠发达地区增收主导产业。建立健全帮扶产业利益联结机制,构建一二三产业融合、多措并举的帮扶产业局面。帮扶产业项目要到村、到户、到人,采取以工代赈方式增加群众收入,实行以奖代补精准帮扶,引导龙头企业、合作社参加产业开发,发展壮大集体经济。
第二节 加大就业帮扶
实施就业优先政策,健全巩固脱贫人口劳动力就业需求监测预警机制。扶持企业在欠发达地区发展帮扶工厂、帮扶车间,加大以工代赈、以奖代补、劳务补助等力度,吸纳脱贫人口和低收入人口劳动力就业。开发多种形式的公益岗位,对外出务工、就业创业、技能培训等给予奖补支持。
第三节 强化易地扶贫搬迁后续扶持
聚焦大型集中安置区,提升完善教育、医疗、就业、产业、社区管理等配套设施。搭建就业服务平台,有针对性地开展劳动技能培训,多渠道增加搬迁群众的就业机会。加快推进农业基地建设、帮扶车间投产运营,进一步健全产业帮扶机制。做好迁出区土地资源流转,保障搬迁群众收益。积极引导东西部协作和对口支援、定点帮扶、社会力量参与帮扶等,支持安置区的后续扶持。以党的基层组织建设为抓手,继续深化社区治理,推动搬迁群众融入新环境、适应新生活,确保搬迁群众稳得住、有就业、逐步能致富。
第四节 加大消费帮扶
以市场为导向,强化政府引导,完善机关、企事业单位参与机制,广泛运用广播电视、网络视听、场景应用等媒体平台,宣传推介脱贫地区和欠发达地区旅游文化、特色产品等,加大欠发达地区农产品销售电商服务平台和冷链、物流、仓储等建设。
第十二篇 深入实施乡村振兴战略
坚持把解决好“三农”问题作为工作重中之重,坚持农业农村优先发展的总方针,深入实施乡村振兴战略,强化以工补农、以城带乡,推动形成工农互促、城乡互补、协调发展、共同繁荣的新型工农城乡关系,更好促进农业高质高效、乡村宜居宜业、农民富裕富足,推进农业农村现代化。
第一章 提升高原特色现代农业质量效益
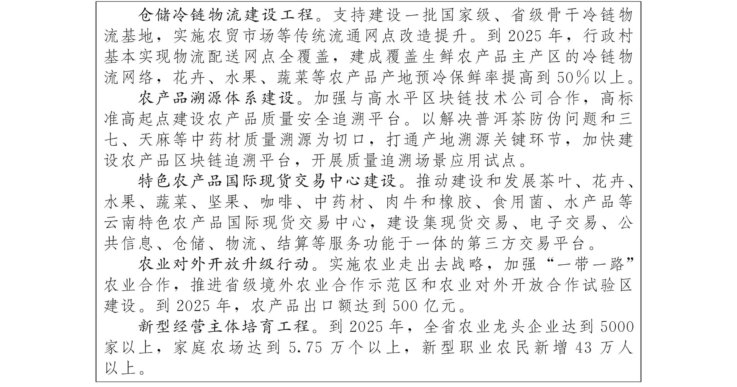
深化农业供给侧结构性改革,优化农业生产结构和区域布局,推动农业适度规模经营,培育壮大新型农业经营主体,强化农业要素支撑保障,推动传统农业向现代农业转型。
第一节 保障粮食和重要农副产品生产供给
地方各级党委和政府要扛起粮食安全的政治责任,落实藏粮于地、藏粮于技战略,推进优质粮食工程。调动农民种粮积极性,稳定和加强种粮农民补贴,提升收储调控能力,坚持完善最低收购价政策,扩大完全成本和收入保险范围。加强种质资源保护和利用,加强种子库建设,有序推进生物育种产业化应用。加快推进生猪和肉牛产业发展,提高生猪和肉牛标准化、专业化、规模化、绿色化养殖水平,提升屠宰和精深加工能力,推进畜牧业转型升级。加强粮食生产功能区、重要农产品生产保护区和特色农产品优势区建设,统筹抓好“一县一业”和百业兴旺,建设“一村一品”专业村和现代农业产业强镇、产业园区、农业现代化示范区和优势特色产业集群。综合布局农产品加工业、乡村服务业、乡村旅游业、农村电商。
第二节 强化农业发展要素支撑保障
加大农业水利设施建设力度,实施高标准农田建设工程,真正实现旱涝保收、高产稳产。新建一批水库灌区,加强“五小水利”工程建设,全面完善小水网建设,统筹解决好农田水利灌溉“最后一公里”问题。实施土地平整、土壤改良、机耕道路、配套电网等设施建设。坚持农业科技自立自强,加强农业科技投入,加快推进农业关键核心技术攻关。提高农业机械化装备水平。加快建设农产品冷链仓储物流、农产品质量安全追溯平台。加强农业灾害防治体系建设,做好干旱、洪涝、低温冷害应对,加强病虫害、边境动植物疫情疫病防控等。
第三节 推动乡村人才振兴
探索通过“县管乡用”等多种方式,均衡配置人才资源,推进城市教科文卫体等工作人员服务乡村。制定财政、金融、社会保障等激励政策,吸引各类人才在乡村振兴中建功立业,激发广大农民群众积极性、主动性、创造性。建立完善相关激励机制,调动基层干部工作积极性,建设一支政治过硬、本领过硬、作风过硬的乡村振兴干部队伍。选派一批优秀干部到乡村振兴一线岗位,把乡村振兴作为培养锻炼干部的广阔舞台,推动职称评定、岗位聘用、工资待遇等向乡村教师、医生倾斜。
第四节 发展多种形式适度规模经营
以市场为导向、效益为核心、家庭经营为基础、新型农业经营组织为主体、土地承包经营权有序流转为关键,通过家庭农场、专业合作、股份合作、土地入股、土地流转、土地托管等多种方式发展适度规模经营,积极引入国际先进的产业技术标准和产品质量管理办法,提升农业规模化、组织化、专业化水平。
第五节 培育壮大新型经营主体
加快培育一批有文化、懂技术、会经营、善管理的新型职业农民。大力培育农民合作社、家庭农场等新型农业经营主体,健全农业专业化、社会化服务体系,实现小农户和现代农业有机融合。大力实施招大引强战略,构建招商引资平台,积极引进龙头企业。
第六节 大力发展智慧农业
运用物联网、卫星遥感、区块链、云计算、大数据等信息技术,促进农业与信息化深度融合,创建国家级智慧农业示范区。创新农村电商模式,建立符合电商行业及消费需求的农产品供给体系。实施电子商务进农村综合示范项目,支持经营主体入驻电商平台,建设“云品荟”电子商务直供平台,加快培育一批电商服务企业,鼓励各类基层服务网点和农家店开展电商服务。到2025年,信息进村入户村级信息服务站覆盖率达100%。
第二章 实施乡村建设行动
把乡村建设摆在社会主义现代化建设的重要位置,全面实施乡村振兴“百千万”工程,建设产业兴旺、生态宜居、乡风文明、治理有效、生活富裕的美丽乡村。
第一节 全面实施乡村振兴“百千万”工程
整合农业农村、各级财政、住房建设、交通水利、旅游文化、社会民生、生态环保、移民搬迁等项目资金,形成工作合力,推动实施乡村振兴“百千万”工程,推动我省农村面貌整体改观、整体提升。建设100个乡村振兴示范乡镇、1000个精品示范村、10000个美丽村庄。
第二节 推进村庄规划全覆盖
落实县、乡国土空间规划要求,充分考虑人口资源环境条件和经济社会发展、人居环境整治等要求,统筹城镇和乡村发展,合理优化村庄布局,科学引导农村人口适度集聚。严格村庄规划编制科学论证、衔接协调、灾害评估、公开公示等程序,“一村一规划”,三年内全面完成村庄规划编制工作,实现全省村庄规划全覆盖。
第三节 保护传统村落和乡村特色风貌
划定乡村建设的历史文化保护线,保护好文物古迹、传统村落、民族村寨、古树名木、传统建筑、农业遗迹、灌溉工程遗产等。加大传统村落保护投入力度,推进历史文化名镇(村)、古村落、民族特色村寨、民族文化生态旅游村、生态文化村建设。紧密结合特色小镇、美丽乡村建设,深入挖掘乡村特色文化符号,盘活传统村落资源,走特色化、差异化发展道路。
第四节 完善乡村基础设施
继续把公共基础设施建设的重点放在农村,在推进城乡基本公共服务均等化上持续发力,注重加强普惠性、兜底性、基础性民生建设。积极推进村庄道路硬化工程。开展农村水系综合整治,加快实施农村供水保障工程,建设农村消防给水设施,持续提升农村饮水安全和应急救援保障水平。加快实施新一轮农村电网升级改造,推动天然气利用向农村延伸,进一步完善村庄公共照明、通信、广播电视、物流配送等基础设施,健全运营管护长效机制。
第五节 提升农房建设质量
建立农村危房改造和抗震安居工程建设后的维修管护机制、动态监测机制、公共服务机制,建立解决住房安全问题的长效机制,巩固危房改造和抗震安居工程建设成果。加强农房设计管理和技术服务,加强农房改造、扩建等建设行为的指导和监督,加强农村建筑工匠的培训和管理,消除农房建设安全隐患。
第六节 改善农村人居环境
接续推进农村人居环境整治提升行动,因地制宜推进农村改厕、生活垃圾处理和污水治理,实施河湖水系综合整治,开展村庄清洁和绿化行动,强化村民环境卫生意识,实现村庄环境干净整洁有序。
第七节 加强和改进乡村治理
加快构建党组织领导的乡村治理体系,深入推进平安乡村建设,创新乡村治理方式,提高乡村善治水平。加强农村精神文明建设,推动社会主义核心价值观融入农村,实施乡村文化振兴工程,推进移风易俗行动,引导群众自觉抵制腐朽落后文化侵蚀,推动形成文明乡风、良好家风、淳朴民风。
第三章 推进山区综合开发
充分发挥我省山区资源优势,坚持保护优先,以高质量发展为导向,按照特色化、品质化、现代化的发展路径和规模化、专业化的经营方式,推动山区综合开发,把云南的绿水青山转化为各族人民致富的金山银山。
第一节 坚持保护优先
坚决守住云南绿水青山,严守生态保护红线,严禁毁林毁草开垦、种植。加大山区生态功能修复,加强山区地质灾害综合防治。建立山区综合开发生态环境影响评估审核机制。严格管控各类矿产资源开发。坚决防止污染产业向山区转移。
第二节 大力发展优质特色农产品
按生态产业化、产业生态化的路子,立足当地特色资源,推动乡村产业发展壮大,优化产业布局,完善利益联结机制,让农民更多分享产业增值收益。以获得国家地理标识农产品为重点,打造一批名、特、优、新、稀农产品。大力发展“一县一业”、“一村一品”。实施一批特色农产品加工、包装、物流、服务等项目,延长农业产业链,增加农产品附加值。建立特色产品宣传推介平台,加强农特产品宣传推广。依托全省核桃产业规模优势,着力开展核桃产业精深加工关键技术攻关,延伸产业链,提高附加值。
第三节 推动现代农业与现代服务业融合发展
推动农村一二三产业融合发展,丰富乡村经济业态,大力发展“农业+观光休闲”、“农业+健康养老”、“农业+文化传承”等新业态,拓展农民增收空间。因地制宜建设一批特色农产品村、生态旅游村、观光农业村、民俗文化村、休闲养生村等,鼓励创新开发一批特色手工业产品和民族特色产品。统筹推进山区综合开发与县域经济发展、美丽乡村建设、生态环境保护,鼓励绿色经济试验示范,建设乡村振兴示范园,大力发展高效生态农业和生态旅游业,打通绿水青山向金山银山转化通道。
第四章 深化农村改革
坚持和完善农村基本经营制度,加快推进农村重点领域和关键环节改革,激发农村资源要素活力,完善农业支持保护制度,尊重基层和群众的首创精神,推动改革不断取得新突破。
第一节 深入推进农村土地制度改革
落实第二轮土地承包到期后再延长三十年政策,扎实开展试点工作。积极推进农村承包地所有权、承包权、经营权“三权分置”。支持土地经营权入股从事农业产业化经营。健全城乡统一的建设用地市场,积极探索实施农村集体经营性建设用地入市制度。
第二节 深化农村宅基地制度改革
探索宅基地所有权、资格权、使用权分置实现形式,落实宅基地集体所有权,保障宅基地农户资格权和农民房屋财产权。适度放活宅基地和农民房屋使用权,稳妥开展农村闲置宅基地和闲置住宅盘活利用。严格宅基地管理,加强对乡镇审批宅基地的监管。
第三节 深化农村集体产权制度改革
发展新型农村集体经济。建立土地征收公共利益用地认定机制,缩小土地征收范围。全面开展集体成员身份确认。强化集体资产管理,开展农村集体资产清产核资。加快推进集体经营性资产股份合作制改革。
第四节 深化涉农领域专项改革
深化国有林区林场和集体林权制度改革,发展林下经济。继续推进供销合作社综合改革,办好社有企业,做强县级以下供销合作社,提高为农服务能力。推进农垦改革。逐步建立农业灌溉用水控制和定额管理制度,在农田水利建设领域全面推广水价改革试点经验。健全农村保险服务体系,发展农业保险。研究制定全省农业农村现代化评价指标体系。
第十三篇 加快推进新型城镇化和区域协调发展
按照“滇中崛起、沿边开放、滇东北开发、滇西一体化”的空间布局思路,建立更加有效的区域协调发展体制机制,加快推进新型城镇化发展,推动形成主体功能明显、优势互补、高质量发展的国土空间开发保护新格局。
第一章 构建国土空间开发保护新格局
立足资源环境承载能力,发挥各地比较优势,统筹生产、生活、生态空间,优化重大基础设施、重大生产力和公共资源布局,逐步形成生态功能区、农产品主产区、城市化地区三大空间格局。
第一节 生态功能区
生态功能区要承担提供生态产品、确保生态安全和生态系统稳定的功能。支持生态功能区把发展重点放到保护生态环境、提供生态产品上,支持生态功能区的人口逐步有序转移。划定生态保护红线、实施强制性严格管制,除重大战略项目外,仅允许对生态功能不造成破坏的有限人为活动。
第二节 农产品主产区
农产品主产区主要承担提供农产品、保障粮食等农产品供给安全等功能。支持农产品主产区增强农业生产能力。加强土地保护,健全耕地休耕轮作制度。落实最严格的耕地保护制度,严防死守耕地红线,坚决遏制耕地“非农化”、防止“非粮化”,确保粮食播种面积“只增不减”。到2025年,全省耕地保有量控制在国家下达指标范围内,确保耕地面积不减、质量提升、布局稳定。
第三节 城市化地区
城市化地区主要承担提供工业品和服务产品、集聚经济和人口资源、支撑全省大规模、高强度工业化和城市化开发的功能。支持城市化地区高效集聚经济和人口、保护基本农田和生态空间。划定城市开发边界,防止城市空间无序蔓延,结合未来全省城市化加速发展的趋势,为城市发展预留充足的开发空间。到2025年,确保全省新增建设用地规模控制在国家下达指标范围内。
第二章 加快推进新型城镇化发展
坚持规划引领,以人为核心,以高质量为导向,推动形成以昆明为中心城市、以都市圈为核心、以城市群为主体形态、以县城为重要载体的新型城镇化发展格局。到2025年,全省常住人口城镇化率力争达到60%。
第一节 推进以人为核心的新型城镇化
深化完善全省城镇地区户口迁移政策,鼓励外来人口落户,探索建立以经常居住地登记户口的政策措施,促进居住证制度和户籍制度有机融合并轨。建立农业转移人口市民化保障机制,强化基本公共服务保障,对进城落户农业转移人口保留农村各项权益,与城镇居民同等享有就业创业、养老、医疗、教育等各类待遇,做好易地扶贫搬迁进城农民转变为市民后的社会管理服务。保障进城落户农民土地承包权、宅基地使用权、集体收益分配权,鼓励依法自愿有偿转让。完善农业转移人口市民化的转移支付分配办法,实施农业转移人口市民化财政奖励政策。全面落实财政转移支付和城镇新增建设用地规模与农业转移人口市民化挂钩政策。优化行政区划设置,有序推进撤县设区、撤县设市、撤乡设镇和撤镇设街道。
第二节 坚持以规划为引领
合理确定城市规模、人口密度、空间结构,促进各类城镇协调发展。科学编制国土空间规划和国土空间详细规划,构建全省“四级三类四体系”国土空间规划体系,推进编制实用性村庄规划,以点带面持续推进古茶山周边村庄规划编制试点。强化规划管控,切实维护规划的严肃性、约束性和权威性,决不让任何一个新增建设项目脱离规划管控,决不让任何一间新建民房遗落在规划以外。
第三节 实施城市更新行动
提升城市功能品质。加快推进城镇老旧小区、老旧城区、老旧厂区、老旧街区、老旧社区和城中村改造。提高城市治理水平,加强城市治理中的风险防控。加强城市道路、供水、电力、环卫、防洪排涝、抗震、消防等基础设施建设,建设海绵城市、韧性城市。实施城市生态修复、功能完善工程。加大历史文化保护力度,修复山水城市传统格局和肌理,传承城市历史文脉。加快城市风貌改造,塑造城市特色风貌。提高昆明及州、市人民政府所在地城市品质,提升市民素质。完善城镇住房制度。完善养老、托育、医疗等公共服务机构布局和建设,建设“一刻钟便民生活圈”。
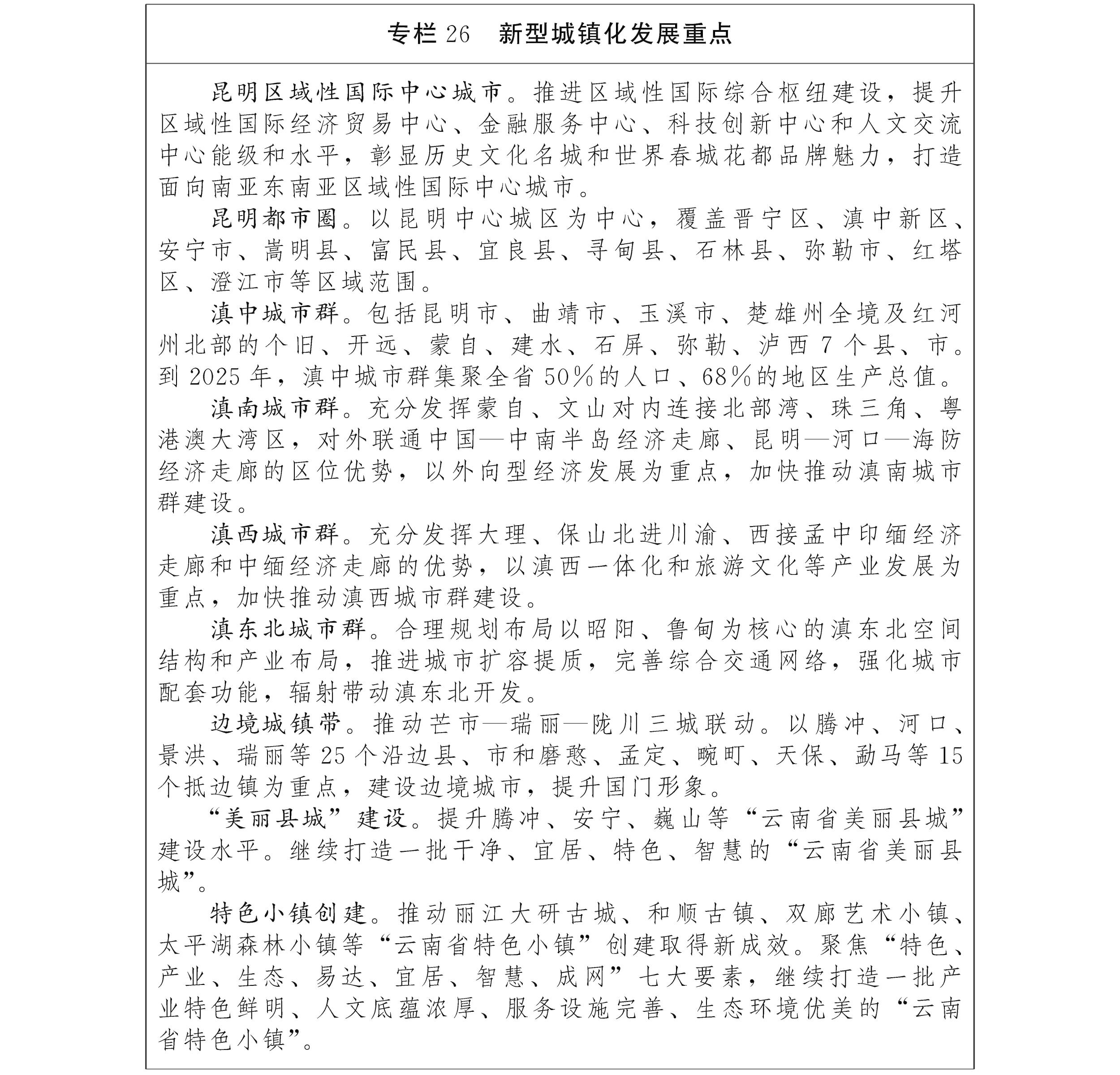
第四节 建设昆明区域性国际中心城市
充分发挥昆明在全省政治、经济、科技、文化、金融、创新中心的核心作用,做大做强昆明省会城市,努力把昆明建设成为面向南亚东南亚区域性国际经济贸易中心、科技创新中心、金融服务中心和人文交流中心。提升城市品质,突出历史文化与现代城市建设的有机结合,展现昆明城市的鲜明个性和独特风格,挖掘和传承城市历史文脉,增强昆明气候舒适、四季宜人的环境风貌,提升城市形象。注重自然山水和城市形态有机融合,加强城市蓝线、紫线管控,塑造特色滨水空间、特色环山空间。巩固文明城市、卫生城市、园林城市等创建成果,建设一批城市公园和城市生态绿廊。提高市民文明素质。完善城市功能,加快推进老旧城区、老旧小区、厂区、街区和城中村片区改造。以北京路、人民路、机场路、盘龙江、大观河等为重点,实施沿路、沿江环境提升整治行动。大力倡导绿色出行,着力解决城市行车、停车、排涝等功能性短板,鼓励社会资本投资参与城市更新行动。加大教育文化、医疗卫生、养老托育等公共服务设施投入力度。开展城市生活垃圾分类。增强产业竞争力和辐射力,聚力发展大健康产业,加快培育先进装备制造和新能源汽车、数字经济、化工、新材料和冶金、高原特色都市现代农业和绿色食品、文化和旅游、现代物流、金融服务等支柱产业集群。不断壮大新一代信息技术、生物工程、新材料、绿色环保等战略性新兴产业,积极布局人工智能、先进通信网络、生命健康、柔性电子、量子信息等未来产业。到2025年,昆明市地区生产总值占全省经济总量的比重达到30%以上,战略性新兴产业增加值比重达到17%以上,常住人口城镇化率达到75%以上。
第五节 以都市圈为核心
以昆明城区为中心形成1小时都市圈,推动都市圈内基础设施、公共服务、产业发展、生态环保、社会治理等一体化发展,成为云南高质量发展的强大引擎。加快推进昆明中心城区连接周边县、市、区的城际铁路、城际轨道等交通设施建设,形成快速、便捷、智能的通勤圈。聚焦战略性新兴产业和未来产业发展,实施产业基础再造和产业链提升工程,重点布局和发展先进装备制造、生物医药及大健康、新材料、数字经济等产业,加快旅游、文化、现代物流、金融保险等现代服务业发展,形成先进制造业集群和现代服务业集群,全面推进产业基础高级化、产业链现代化水平。加快推进昆明与滇中新区融合发展,加速构建错位发展、互补融合、联动支撑的发展格局。到2025年,昆明都市圈集聚全省20%的人口、40%的地区生产总值。
第六节 以城市群为主体形态
充分发挥城市群在全省发展中集聚人口、集聚经济的主体作用,以滇中城市群为重点,以多个城市群和城镇带为支撑,形成云南新型城镇化发展的主体形态。加快滇中城市群建设,推进昆(明)玉(溪)同城化,麒(麟)沾(益)马(龙)宣(威)、个(旧)开(远)蒙(自)城镇组团建设,实现滇中城市群基础设施、产业发展、生态环保、要素市场、基本公共服务和社会治理一体化发展,努力将滇中城市群打造成全省高质量发展的核心支撑。以蒙自、文山为重点,打造面向北部湾、珠三角和粤港澳大湾区的滇南城市群。以大理市、保山市为重点,围绕建设国际著名休闲旅游目的地,打造滇西城市群。加快推进昭阳、鲁甸一体化进程,打造连接成渝地区双城经济圈的滇东北城市群。以8个沿边州、市人民政府所在地以及25个边境县的县城为重点,加快推动边境城镇带建设,促进边境城市和城镇协调发展。
第七节 以县城为重要载体
巩固和提升县城在全省城镇化发展中的基础地位,充分发挥县城在新型工农城乡关系中的桥梁和纽带作用,就近就地吸引农业转移人口市民化。围绕“干净、宜居、特色、智慧”建设目标,持续推进美丽县城建设,推进县城公共服务设施提标扩面、环境卫生设施提级扩能、市政公用设施提档升级、产业培育设施提质增效,补齐县城发展的短板和弱项,促进县城城镇化建设步伐,适应农民日益增加的到县城就业安家的需求。大力发展县域经济,引导特色优势产业集聚,筑牢云南新型城镇化发展的底层基础。加快推进经济发达镇行政管理体制机制改革创新,强化经济发达镇产业培育,完善市政公用设施和公共服务设施,促进人口和产业集聚,形成广大农村地区城镇化的重要空间载体。

第三章 推动区域协调发展
健全全省区域战略统筹、市场一体化发展、区域合作互助、区际利益补偿等机制,更好促进各区域共同发展、共同富裕,形成统筹有力、竞争有序、优势互补、共享共赢的区域协调发展新格局。
第一节 滇中崛起
充分发挥滇中地区对全省高质量发展的核心带动作用,以推动滇中城市群一体化发展和滇中新区深化改革创新为重点,以新兴产业群崛起为关键,努力将滇中城市群建设成为面向南亚东南亚辐射中心的核心区、通达南亚东南亚及印度洋的大通道枢纽、我省实现高质量发展的强大引擎。
第二节 沿边开放
充分发挥沿边地区区位优势,以推进中国(云南)自由贸易试验区、重点开发开放试验区、边境经济合作区、跨境经济合作区、口岸产业园区等建设为重点,以提升沿边地区开发开放水平为关键,努力将沿边地区建设成为我国参与“一带一路”建设、面向南亚东南亚开放合作的核心纽带和重要支撑。
第三节 滇东北开发
充分发挥滇东北地处滇川黔交界、长江经济带上游、陆海新通道和紧邻成渝地区双城经济圈的区位优势,坚持“共抓大保护、不搞大开发”,以筑牢长江上游生态安全屏障、巩固拓展脱贫攻坚成果、打通通往成渝地区双城经济圈省际通道为重点,以人力资源开发利用和发展特色优势产业为关键,打造我省融入长江经济带发展、成渝地区双城经济圈建设的重要链接点。
第四节 滇西一体化
充分发挥滇西地区自然风光绮丽、生态环境优美、旅游资源富集的优势,以加强洱海、泸沽湖、程海和金沙江、澜沧江、怒江等河湖流域生态保护治理、高黎贡山生态保护修复和生物多样性保护、大滇西交通环线建设为重点,以推动滇西旅游全面转型升级和协同发展为关键,打造世界级旅游目的地。
第四章 健全城乡融合发展机制
把县域作为城乡融合发展的重要切入点,赋予县级更多资源整合使用的自主权,强化县城综合服务能力。破除妨碍城乡要素自由流动的体制机制壁垒,推动城乡要素平等交换、双向流动和城乡公共资源合理配置。
第一节 健全城乡基础设施协同发展机制
加强城乡基础设施统一规划、统一建设、统一管护,建立分级分类投入机制,加强基础设施“建、管、运、养”。乡村道路、水利、公共厕所等公益性基础设施,以政府投入为主进行建设。乡村供水、垃圾污水处理等有一定经济收益的设施,政府加大投入力度,积极引导社会资本和当地群众投入。乡村供电、电信和物流等经营性为主的设施,以企业投入为主进行建设。支持有条件的地区将城乡基础设施项目整体打包,实施一体化开发建设。
第二节 健全城乡普惠共享公共服务体系
健全全民覆盖、普惠共享、城乡一体的基本公共服务体系,推进城乡基本公共服务标准统一、制度并轨。提升县城综合服务能力,把乡镇建成服务农民的区域中心。完善教育信息化发展机制,优化乡村教师队伍结构,带动农村学校共同发展。建立城乡就业市场一体化发展机制,健全城乡统筹的公共就业服务体系。建立州市、县级医院与基层医疗卫生机构合作帮扶机制,加强乡村医疗卫生人才队伍建设。健全乡村公共文化服务体系,加强基层综合性文化服务中心建设,增加农村公共文化产品和服务供给。
第三节 健全乡村金融服务体系
推动县级农村信用社改制组建农村商业银行,满足“三农”和小微企业个性化、差异化、产业化发展需求。引导各类商业银行建立完善服务“三农”的组织体系、商业体系和产品体系。扩大农村抵押物范围,探索建立市场化抵押物处置机制。构建覆盖全省市场化的农业信贷担保服务网络体系。创新无抵押、纯信用等金融产品,强化对“三农”的金融支持。加强农村金融基础设施建设,推广普及移动支付等新兴支付工具,扩大惠农支付服务业务范围。
第十四篇 繁荣社会主义文化,提升发展软实力
坚持马克思主义在意识形态领域指导地位的根本制度,坚定文化自信,坚持以社会主义核心价值观引领文化建设,加强社会主义精神文明建设,围绕举旗帜、聚民心、育新人、兴文化、展形象的使命任务,以文润滇,促进满足人民文化需求和增强人民精神力量相统一,推进文化强省建设。
第一章 培育和践行社会主义核心价值观
发挥社会主义核心价值观对国民教育、精神文明创建、精神文化产品创作生产传播的引领作用,把社会主义核心价值观融入社会发展各方面,转化为人们的情感认同和行为习惯。
第一节 开展社会主义核心价值观国民教育
启动“文化润滇”行动,把社会主义核心价值观纳入国民教育全过程,贯穿于基础教育、高等教育、职业技术教育、成人教育各领域,落实到教育教学和管理服务各环节,覆盖到所有学校和受教育者。
第二节 加强社会主义核心价值观宣传
牢牢把握正确舆论导向,发挥新闻媒体传播社会主义核心价值观的主渠道作用,建设社会主义核心价值观的网上传播阵地,弘扬主旋律,传播正能量。深入开展中国特色社会主义和中国梦宣传教育,不断增强道路自信、理论自信、制度自信、文化自信。
第三节 开展践行社会主义核心价值观实践活动
深化群众性精神文明创建活动,推进文明城市、文明村镇、文明单位、文明家庭、文明校园等创建活动。大力宣传先进典型,形成学习先进、争当先进的浓厚风气,持续推进“云岭楷模”、“道德模范”、“最美人物”、“云南好人”、“新时代好少年”等评选表彰活动。
第二章 提高社会文明程度
加强思想道德建设,推动形成适应新时代要求的思想观念、精神面貌、文明风尚、行为规范,推进全社会文明程度显著提高。
第一节 巩固思想文化阵地
深入开展习近平新时代中国特色社会主义思想和习近平总书记考察云南重要讲话精神学习教育,推进马克思主义理论研究和建设工程,教育引导全社会形成正确的世界观、人生观、价值观。推动理想信念教育常态化制度化,加强党史、新中国史、改革开放史、社会主义发展史教育,加强爱国主义、集体主义、社会主义教育,弘扬党和人民在各个历史时期奋斗中形成的伟大精神。传承好红色基因,讲好聂耳和国歌的故事、西南联大教育救国的故事、扎西会议改组党中央的领导推动中国革命走向胜利新阶段的故事、中央红军巧渡金沙江英烈事迹的故事等。弘扬“新时代”西畴精神。加快国家长征文化公园(云南段)建设,完善革命文物保护传承体系,打造红色文化传承创新高地。积极开展全民阅读行动。
第二节 推进公民道德建设
深入实施公民道德建设工程和文明创建工程,推进社会公德、职业道德、家庭美德、个人品德建设。加强家庭、家教、家风建设。加强未成年人思想道德建设,引导青少年扣好人生第一粒扣子。健全道德建设阵地网络,完善道德建设法治支撑,优化社会道德环境。建立健全社会信用体系,加快推进社会信用法治建设,弘扬诚信文化,推进诚信建设,建立公共信用信息与金融信息共享整合机制,完善守信激励和失信惩戒机制。健全志愿服务体系,广泛开展志愿服务关爱行动。提倡艰苦奋斗、勤俭节约,开展以劳动创造幸福为主题的宣传教育。
第三节 加强网络文明建设
发展积极健康的网络文化,健全互联网管理体制和工作机制,形成正面引导和依法管理相结合的网络舆论工作格局。加强省级互联网及新媒体管理指挥平台建设,完善省、州市、县三级互联网监管体系。推动传统媒体和新兴媒体融合发展,加快建设全媒体,打造一批具有强大传播力、公信力、影响力的现代新型传播媒体。
第三章 提升公共文化服务水平
坚持以人民为中心的发展思想,深化文化体制改革,全面繁荣新闻出版、广播影视、文学艺术、哲学社会科学事业,全力推进公共文化服务体系标准化、均等化、数字化建设。
第一节 加快公共文化基础设施建设
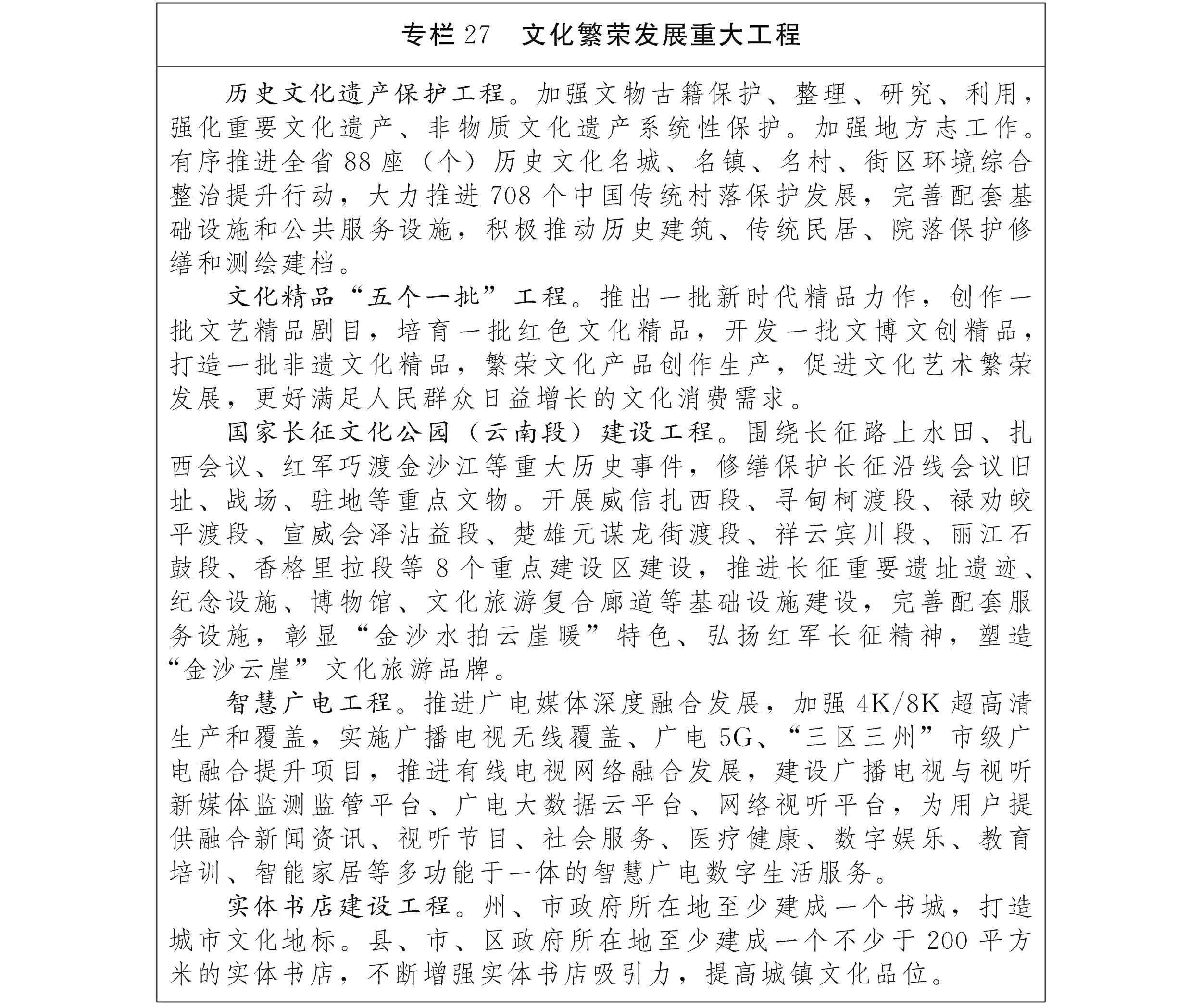
坚持补短板、强弱项、提质量、增效能,强化重要文化遗产和自然遗产、非物质文化遗产系统性保护,加强博物馆群和边境一线基层博物馆建设,实施国家长征文化公园(云南段)、云南红军长征纪念馆、云南革命军事馆、中共云南一大查尼皮会址、国家植物博物馆、云南自然博物馆、云南非物质文化遗产展示馆、中国普洱茶博物馆、民族文化大剧院等重点文化设施建设,提升地方特色作家群影响力,打造具有云南特色的文化地标。推进州、市、县、区文化馆、乡(镇)文化站、村(社区)综合性文化服务中心和边境地区“国门文化”建设。到2025年,实现全省村(社区)以上公共文化设施全部达到国家建设标准。
第二节 推动公共文化服务资源共享
完善公共文化服务设施免费开放保障机制。鼓励各级各类图书馆、文化馆等机构开展交流合作,畅通优质文化资源流通。精准对接人民群众需求,提高供需匹配程度,推动公共文化服务向“菜单式”、“订单式”转变。引导各类社会组织、文化企业等参与提供公共文化服务,多渠道提升公共文化服务能力。
第三节 扩大优质文化产品供给
实施文化精品“五个一批”工程,加强现实题材创作生产,不断推出反映时代新气象、讴歌人民新创造的文艺精品。推进媒体深度融合,实施全媒体传播工程、智慧广电工程等,做强新型主流媒体,建强用好县级融媒体中心。创新实施文化惠民工程,广泛开展群众性文化活动,推动公共文化数字化建设。促进丰富文化资源优势转化为产业发展优势,健全文化产业体系,推进文化产业发展。
第十五篇 深化重点领域改革
坚持社会主义市场经济改革方向,坚决破除制约我省高质量发展的深层次体制机制障碍,充分发挥市场在资源配置中的决定性作用,更好发挥政府作用,推动有效市场和有为政府更好结合,推进新时代改革更好服务经济社会发展大局。
第一章 激发各类市场主体活力
毫不动摇地巩固和发展公有制经济,毫不动摇地鼓励、支持、引导非公有制经济发展,推动各种所有制经济健康发展,培育更多充满活力的市场主体。
第一节 推动民营经济高质量发展
优化民营经济发展环境,建立“政商直通车”机制,构建亲清政商关系,依法平等保护民营企业产权和企业家权益,促进非公有制经济健康发展和非公有制经济人士健康成长,破除制约民营企业发展的各种壁垒,完善促进中小微企业和个体工商户发展的法治环境和政策体系。推动民营经济转型升级,充分激发民营经济市场主体活力和创造力,推动民营企业在新发展格局中开拓新局面,引导民营企业走转型升级和高质量发展的道路。不断提升民营企业综合实力和竞争力,推动政府部门引导金融机构、核心企业、第三方专业机构等各方加强信息共享,共建综合服务平台,动态把握民营企业经营状况,创新金融产品,提高金融服务民营企业的整体性和协同性。高度重视支持个体工商户发展,积极帮助个体工商户解决租金、税费、社保等方面难题。推进能源、铁路、电信、公用事业等行业竞争性环节市场化改革,营造企业公平竞争环境。到2025年,全省民营经济增加值占GDP比重达到50%以上。
第二节 实施市场主体培育行动
加快培育一批百亿级标志性企业,持续推动减税降费、减租降息等纾困惠企政策直达基层、直接惠及市场主体,加大对中小微企业、初创企业支持,完善省级“专精特新”中小企业培育政策体系,培育更多“小巨人”、单项冠军、隐形冠军和瞪羚企业、“独角兽”企业,形成中小企业“铺天盖地”的发展局面。到2025年,全省各类市场主体、规模以上工业企业、规模以上服务业企业数量在“十三五”末的基础上大幅增长。
第三节 深化国资国企改革
加快国有经济布局优化和结构调整,发挥国有经济战略支撑作用。聘请国际一流会计师事务所对省属企业每年开展一次全面审计,开展省属企业负责人交流和经理层人员市场化选聘,推动省属企业集团整体上市。做强做优做大国有资本和国有企业,深化国有企业混合所有制改革,加快完善国有企业法人治理结构和市场化经营机制,健全以管资本为主的国有资产监管体制,深化国有资本投资、运营公司改革,推动国有资产保值增值。
第四节 完善现代企业制度
加强党对国有企业的领导,加快建立各司其职、各负其责、协调运转、有效制衡的公司治理机制。规范出资人与企业的关系,推进公司制股份制改革,逐步实现国有企业股权多元化,加强董事会建设,优化监事会监督职能,落实企业经理层职责,实行决策与执行分开,强化经理层经营责任,探索建立市场化选人用人机制,建立健全激励约束机制,大力提升企业管理水平。
第五节 弘扬企业家精神
大力弘扬企业家勇于创新、诚实守信、担当实干的精神。支持企业家以恒心办恒业,营造激励企业家干事创业的浓厚氛围,努力建设世界一流企业。鼓励企业家不断提升自己,拓宽国际视野、强化社会责任,努力成为新时代推动高质量发展的生力军。
第二章 建立现代财税金融体制
加强财政资源统筹,加强中期财政规划管理,加强财源建设,推进财政支出标准化,强化财政金融协同,健全完善财政、金融、地方税政策体系,增强重大战略任务财力保障能力和制度支撑。
第一节 深化预算管理制度改革
加强预算收入预期管理,建立财政资源统筹机制,推进财政支出标准化,强化预算约束和绩效管理,加快建立标准科学、规范透明、约束有力的预算制度。健全政府债务管理机制,严格落实化债目标任务,实行举债终身问责和债务问题倒查机制,坚决遏制隐性债务增量,完善规范、安全、高效的政府举债融资机制,防范和化解地方政府债务风险。推进财政国库管理制度改革,构建现代财政国库管理制度。深化政府采购制度改革。
第二节 深化省以下财政体制改革
坚持保障与激励并重、更加注重激励的原则,优化省对下财政体制,建立权责清晰、财力协调、区域均衡的省以下财政关系。加快推进省以下财政事权和支出责任划分改革,完善省对下转移支付制度,健全转移支付定期评估机制,增强基层公共服务保障能力,逐步建立基层“三保”长效保障机制。
第三节 完善地方税体系
全面贯彻落实税收法律法规,落实税法授权事项。建立综合治税(费)机制,优化税收执法方式,着力解决现行征管体制中存在的突出和深层次问题,不断推进税收(非税)征管体制和征管能力现代化。严格执行国家税收优惠政策,切实减轻企业负担。推进水资源税改革试点。
第四节 全面深化金融改革
健全完善金融机构体系、市场体系、产品体系和金融监管体系,完善金融有效支持实体经济体制机制,提升金融科技水平,增强金融普惠性。鼓励金融机构加强大数据、云计算、人工智能等现代金融科技手段运用,优化信贷流程,创新信贷产品,开展供应链产业链金融服务。提高直接融资比重,鼓励企业运用直接债务融资工具拓展资金来源。以支持补充资本金促改革、换机制,优先支持具备可持续市场经营能力的中小银行补充资本金,增强其服务中小微企业、支持保就业能力。推进金融双向开放,深化中国(云南)自由贸易试验区金融试点改革,推进昆明区域性国际金融中心建设。健全金融机构治理,督促高风险金融机构和高风险企业化解债务风险,防范企业债券兑付风险,防止资本无序扩张。完善现代金融监管体系,提高金融监管透明度和法治化水平,健全金融风险预防、预警、处置、问责制度体系。
第三章 建设高标准市场体系
坚持平等准入、公正监管、开放有序、诚信守法,实施高标准市场体系建设行动,推动形成高效规范、公平竞争的现代化市场体系。
第一节 推进要素市场化改革
推进土地、劳动力、资本、技术、数据等要素市场化改革。加快要素市场制度建设,健全要素市场运行机制,完善要素交易规则和服务体系,实现要素价格市场决定、要素流动自主有序、要素配置高效公平。探索建设茶叶、花卉、有色金属、电力等云南特色大宗商品国际现货交易市场。
第二节 提升市场监管效能
持续推进质量强省建设,深入开展质量提升行动,强化全产业链质量管理,完善质量基础设施,加强标准、计量、认证认可、检验检测、专利等体系和能力建设,促进品牌建设、质量升级。深化综合执法改革,提升市场综合监管能力。推进智慧监管。完善现代化市场监管机制,严格市场监管、质量监管、安全监管,健全社会监督机制,建立违法严惩制度。
第三节 全面完善产权制度
完善归属清晰、权责明确、保护严格、流转顺畅的现代产权制度,加强产权激励。完善和细化知识产权创造、运用、交易、保护制度规则,建立健全新领域新业态产权保护制度,全面依法平等保护民营经济产权。健全产权执法司法保护制度。
第四节 实施市场准入负面清单制度
全面实施全国统一的市场准入负面清单制度,配合国家做好市场准入负面清单动态调整,落实“全国一张清单”管理模式,维护市场准入负面清单制度统一性、严肃性、权威性。定期评估、排查、清理各类显性和隐性壁垒,推动“非禁即入”普遍落实。推动清单事项与行政审批事项紧密衔接,不断提升市场准入便捷性、透明度。
第五节 健全公平竞争审查机制
强化公平竞争审查的刚性约束,建立公平竞争审查抽查、考核、公示制度,建立健全第三方审查和评估机制,统筹做好增量审查和存量清理,逐步清理废除妨碍公平竞争的存量政策。加强和改进反垄断和反不正当竞争执法司法,营造公平竞争的社会环境。
第四章 加快转变政府职能
深化简政放权、放管结合、优化服务改革,创新监督方式,增强政府公信力和执行力,建设职责明确、依法行政的政府治理体系和人民满意的服务型政府。
第一节 正确处理政府和市场关系
全面实行政府权责清单制度,最大限度减少政府对市场资源配置和对微观经济活动的直接干预,充分发挥市场在资源配置中的决定性作用,更好发挥政府作用,有效弥补市场失灵。实施涉企经营许可事项清单管理,加强事中事后监管,对新产业新业态实行包容审慎监管。健全重大政策事前评估和事后评价制度,畅通参与政策制定的渠道,提高决策科学化、民主化、法治化水平。
第二节 深入推进“放管服”改革
深化行政审批制度改革,精简行政许可事项,对所有涉企经营许可事项实行“证照分离”改革,大力推进“照后减证”,持续开展减证便民行动,全面推行证明事项告知承诺制。全面开展工程建设项目审批制度改革。深化投资审批制度改革,简化整合投资项目报建手续,推进投资项目承诺制改革。深化行业协会、商会和中介机构改革。
第三节 创新行政管理和服务方式
推进政务服务标准化、规范化、便利化,深化政务公开。运用互联网、大数据、人工智能等技术,深入开展“互联网+政务服务”,加快推进一体化政务服务平台建设,推进审批服务便民化,持续推动政务服务事项“掌上办”、“指尖办”。
第五章 优化营商环境
认真落实“办事不求人、审批不见面、最多跑一次”和“全程服务有保障”的要求,营造市场化法治化国际化营商环境。营造支持非公有制经济高质量发展的制度环境,营造依法平等使用资源要素、公平公正公开参与竞争、同等受法律保护的市场环境。保障各类市场主体依法平等享有在政府资金安排、土地供应、税费减免、资质许可、标准制定、项目申报、公共资源交易、职称评定、人力资源政策等方面的各项权益。健全完善以市场主体和社会公众满意度为导向的营商环境“红黑榜”、政务服务“好差评”制度,完善营商环境投诉举报回应制度。建立健全以信用为基础的新型监管机制,营造诚实守信的市场环境。

第十六篇 持续保障和改善民生
坚持把实现好、维护好、发展好最广大人民根本利益作为发展的出发点和落脚点,尽力而为、量力而行,健全基本公共服务体系,完善共建共治共享的社会治理制度,扎实推动共同富裕,不断增强人民群众获得感、幸福感、安全感,促进人的全面发展和社会全面进步。
第一章 提高居民收入水平
把提高居民收入水平作为推动高质量发展的优先目标,优化收入分配结构,着力提高低收入群体的收入,大幅提高中等收入群体比重,推动居民收入和经济增长保持同步。
第一节 扩大中等收入群体
把扩大中等收入群体规模作为实现共同富裕的重要政策目标,扩大人力资本投入,提高人力资本水平,增强居民增收基础,使更多普通劳动者通过自身努力进入中等收入群体。建立完善有利于中等收入群体扩大的体制机制,提高社会保障水平,多渠道、多途径、多领域拓展中等收入群体范围,推动农业转移人口、新型职业农民、大学毕业生、中小企业经营者等进入中等收入群体,实现中等收入群体扩大与经济发展的良性循环和互促共进。
第二节 合理提高工资性收入
坚持按劳分配为主体、多种分配方式并存,提高劳动报酬在初次分配中的比重,完善工资制度,健全工资合理增长机制。合理调整社会最低工资标准。落实基本工资正常调整和艰苦边远地区津贴政策调整机制。合理调节过高收入,取缔非法收入。
第三节 增加居民财产性收入
完善按要素分配政策制度,健全各类生产要素由市场决定报酬的机制,探索通过土地、资本等要素使用权、收益权增加居民要素收入。加快现代化资本市场建设,丰富和规范居民投资理财产品,稳定资本市场财产性收入预期。稳步将财政资金投入农业农村形成的经营性资产折股量化到户,盘活农村资源资产,通过“资源变资产、资金变股金、农民变股东”,多渠道增加农民财产性收入。
第四节 大力提高经营性收入
大力发展现代农业和现代服务业,落实好降低实体经济成本各项政策,鼓励创新创业,充分利用互联网等新模式,拓宽经营性收入空间。鼓励城乡居民开展多种形式的经营活动,加大培训力度,提高城乡居民的创业就业能力,巩固提升城乡居民经营性收入。
第五节 稳步提高转移性收入
完善再分配机制,加大税收、社保、转移支付等调节力度和精准性。发挥第三次分配作用,发展慈善事业,改善收入和财富分配格局。推进城乡社会救助事业统筹发展,实现城乡社会救助服务均等化。加大困难群体的帮扶力度,保障下岗职工失业保险金、最低生活保障金等正常支付。加快构建新型农业补贴体系,保障农民转移性收入稳定增长。
第二章 实现更加充分更高质量就业
千方百计稳定和扩大就业,坚持经济发展就业导向,扩大就业容量,提升就业质量,促进充分就业,保障劳动者待遇和权益维护。
第一节 提高就业政策前瞻性
实施就业优先政策,更加注重缓解结构性就业矛盾和防范大规模失业风险,提高就业政策的前瞻性、灵活性、有效性,增加政策储备。统筹城乡就业政策体系。完善促进创业带动就业政策,出台灵活就业扶持政策,支持和规范发展新就业形态。
第二节 完善公共就业服务体系
建设完善全省统一的公共就业创业服务平台,实施公共就业服务能力提升计划,全面推进“互联网+公共就业创业服务”。整合现有资金、资源和平台,加大职业技能培训力度,加快提升劳动者技能素质。更好发挥服务业和中小微企业就业容纳器作用,增强企业创造和稳定就业岗位能力。完善重点群体就业支持体系,拓宽市场、社会化就业渠道,扩大公益性岗位安置,促进高校毕业生、农民工、下岗失业人员、易地扶贫搬迁群众等重点群体多渠道就业创业,做好退役军人安置和就业保障,托底帮扶残疾人、零就业家庭就业,确保零就业家庭动态清零。健全省际间劳务协作机制,扩大区域劳务协作。拓展农村劳动力转移就业渠道,支持农村劳动力就近就业创业,鼓励农民工等人员返乡入乡创业,扶持适度规模经营主体,加强农户社会化就业服务。
第三节 健全就业保障机制
健全劳动关系协调机制、就业需求调查机制、劳动力资源调剂机制、失业监测预警机制和终身职业技能培训制度。营造公平就业环境,引导职业中介机构和用人单位在招聘中创造平等公开就业机会和就业条件,消除影响平等就业的制度障碍,保障全体劳动者享有平等就业权利。完善促进创业带动就业、多渠道灵活就业的保障制度。
第三章 优先发展教育事业
全面贯彻党的教育方针,把立德树人作为根本任务,加强师德师风建设,加强学校思政教育,坚持不懈用习近平新时代中国特色社会主义思想铸魂育人,培养德智体美劳全面发展的社会主义建设者和接班人,建设教育强省。
第一节 坚持立德树人
全面实施素质教育,推进全员育人、全程育人、全方位育人,促进德育、智育、体育、美育和劳动教育相结合,建立健全学校思想政治工作领导体系、工作体系、责任体系。增强学生文明素养、社会责任意识、实践本领,重视青少年身体素质和心理健康教育。促进青年全面发展。加强和改进体育、美育、劳动教育和法治教育。
第二节 推进各类教育高质量发展
坚持教育公益性原则,加大教育资源配置,深化教育综合改革、专业评价改革和学分制改革,促进教育公平,提高教育质量,推动人口资源转化为人口红利。加快学前教育发展,完善公办及普惠性学前教育保障机制,推动学前教育从普及普惠向普惠优质发展。持续改善义务教育学校办学条件,完善控辍保学长效机制,深化课程、教学、评价、考试招生、学区制改革,强化教研支撑和教育信息化融合创新,提升义务教育巩固水平,推动义务教育优质均衡和城乡一体化发展。实施高中阶段教育普及计划和以县一中为龙头的普通高中质量提升计划,深化育人方式改革,推进普通高中多样化特色化发展。大力发展职业教育,实施技能云南行动,推进职业院校“双高”建设(中国特色高水平高职学校和专业建设),增强职业技术教育适应性,建立普职教育融通机制,深化产教融合、校企合作,加强中高等职业院校基本教学型技能实训设施建设,探索推广学徒制,大力培养技术技能人才。提升高等教育质量,加快建设一流大学和一流学科,加强本科高校高水平实验平台、校企联合实验室、先进技术研究院、大学生创新创业基地等平台建设,鼓励具备条件的普通本科学校向应用型转变,加快培养理工农医师类专业紧缺人才。推进研究生教育改革发展。完善特色教育和专门教育保障机制。支持和规范民办教育,规范校外培训机构。发挥在线教育优势,建立健全终身学习体系,建设学习型社会。
第三节 深化教师队伍建设改革
把师德作为评价教师素质的第一标准。健全学校、家庭、社会协同育人机制,提升教师教书育人能力素质。加大师范生培养力度,振兴教师教育。落实好教师工资政策,提高教师待遇。推进基础教育校长职级制、义务教育教职工县管校聘改革,均衡配置义务教育教师,坚持“教育家”办学导向,实施万名校长培训计划和义务教育青年教师培训计划。建设高素质专业化创新型教师队伍。加强乡村教师队伍建设。加大优秀教师表彰力度。
第四节 深入推进体教融合
提升体育发展质量和效益,做好体教融合试点省工作,建设高原特色体育强省。加强体育场地、设施、人才和制度建设。面向全体学生,开齐开足体育课,加强中小学体育锻炼和教育,完善青少年体育赛事体系,加强高校高水平运动队建设,拓宽体育人才培养渠道,畅通体育人才成长通道。推动学校体育师资建设,支持优秀退役运动员、教练员进入学校担任体育教师、教练员。
第五节 提高民族地区教育质量和水平
重视民族地区教育发展,加大民族地区教育投入。推进民族团结进步教育示范学校建设,支持云南民族大学建设高水平大学,引导学校将云南各民族优秀文化融入教育、教学。有序扩大少数民族和民族地区人才培养规模,统筹用好少数民族预科班、民族团结进步示范班、定向培养等专项政策。
第四章 健全多层次社会保障体系
坚持应保尽保原则,健全覆盖全民、统筹城乡、公平统一、可持续的多层次社会保障体系,织密扎牢社会保障网。
第一节 完善社会保险体系
全面实施全民参保计划,推进基本养老保险、基本医疗保险关系转移接续。全面实施企业职工基本养老保险基金省级统收统支和中央调剂制度,接轨基本养老保险全国统筹。推动失业保险省级统筹,完善工伤保险省级统筹。健全基本养老、基本医疗保险筹资和待遇调整机制,完善失业保险、工伤保险待遇与经济发展联动机制。积极发展企业年金、职业年金,健全多层次、多支柱养老保险体系。建立完善统一的社会保险公共服务平台。
第二节 健全分层分类的社会救助体系
夯实最低生活保障、特困人员救助供养等基本生活救助制度,健全医疗救助、教育救助、住房救助、就业救助、受灾人员救助制度,发展法律援助、孤儿和困境儿童保障、困难残疾人生活补贴和重度残疾人护理补贴等多种救助帮扶措施,构建综合救助格局,强化急难社会救助功能。坚持男女平等基本国策和儿童优先原则,实施妇女儿童发展规划,严厉打击侵害妇女儿童权益的违法犯罪行为,保障妇女儿童合法权益。促进社会力量参与,动员引导慈善组织、志愿服务组织和社会爱心人士参与社会救助,鼓励专业社会工作服务机构承接政府购买社会救助服务事项。创新社会救助方式,积极发展服务类社会救助,形成“物质+服务”的救助方式。加快社会救助信息化建设,不断完善“一部手机办低保”体系。推进社会救助制度城乡统筹,缩小城乡最低生活保障标准差距。健全完善低收入群体价格临时补贴与物价上涨挂钩联动机制。加强各项社会救助制度之间、社会救助制度与其他社会保障制度以及慈善帮扶之间的衔接。逐步完善与我省经济社会发展相适应、与儿童需要相匹配、与相关福利制度相衔接的适度普惠型儿童福利制度。建立健全分层分类的儿童福利保障制度。健全儿童关爱服务体系,切实关心农村留守儿童、困境儿童。
第三节 完善住房保障体系
强化基本住房保障,坚持房子是用来住的、不是用来炒的定位,因地制宜、多策并举,促进房地产市场平稳健康发展。有效增加保障性住房供给,加快完善长租房政策,逐步使租购住房在享受公共服务上具有同等权利,规范发展长租房市场。推动土地供应向租赁住房建设倾斜,单列租赁住房用地计划,开展省级住房租赁试点,探索利用集体建设用地和企事业单位自有闲置土地建设租赁住房。整顿租赁市场秩序,规范市场行为,对租金水平进行合理调控。推动建筑业转型发展,加强建筑市场和工程质量安全管理。
第四节 构建优质养老服务体系
推进养老事业和养老产业协同发展,健全基本养老服务体系,夯实公办养老院的兜底功能,突出护理能力建设,加强失能失智老年人照护支持。提高新建城区、新建小区养老服务配套设施比重。多渠道增加养老服务供给,发展普惠型养老服务和互助性养老,夯实居家养老基础,加快推进老年食堂有效覆盖。支持家庭承担养老功能,完善居家社区养老服务网络,提升居家养老服务质量。支持培训疗养机构转型发展为养老机构,培育养老新业态,健全完善“互联网+养老”,推动形成智慧养老服务新模式。健全覆盖县乡村三级的农村养老服务网络。构建居家社区机构相协调、医养康养相结合的养老服务体系,保障人人享有基本养老服务,健全养老服务综合监管机制。
第五节 发展普惠托育服务体系
推动托育服务标准化和规范化,建设一批嵌入式、分布式、连锁化、专业化的社区托育服务设施,形成基本完善的社区托育服务网,提供全日托、半日托、计时托、临时托等多样化的普惠托育服务,降低生育、养育、教育成本。培育一批品牌优势明显的托育集团,推动0—3岁婴幼儿服务机构连锁化、规模化、品牌化发展。
第六节 提升专项社会事务服务水平
完善退役军人优抚安置制度,加强退役军人权益维护、待遇保障、英烈褒扬和军休管理等服务保障,稳妥解决退役军人突出问题。做好因公殉职人员抚恤。完善残疾人帮扶制度,健全残疾人关爱服务体系,加强残疾人康复和托养服务设施建设,充分发挥公益项目兜底保障作用。加强婚姻登记机关基础设施建设,推进婚姻领域移风易俗。加强精神卫生福利机构建设。完善基本殡葬服务设施,推行节地生态安葬。完善帮扶孤儿社会福利制度。完善社会组织管理制度,促进社会组织健康有序发展。促进慈善事业、社会工作和志愿服务发展。
第五章 加快健康云南建设
把保障人民健康放在优先发展的战略位置,坚持预防为主的方针,完善全民健康促进政策,织牢公共卫生防护网,为全省人民提供全方位全周期健康服务,增进群众健康福祉。
第一节 全面提升公共卫生服务能力
改革疾病预防控制体系,完善疾控机构激励机制。建立稳定的公共卫生事业投入机制。改善疾控机构基础条件,优化配置、整合资源,在省级建设区域性国际疾病预防控制中心,在昭通、保山、红河、普洱、大理、临沧6个州、市建设省级区域性疾病预防控制中心,全面提升我省疾病预防控制能力。加强妇幼保健机构能力建设,不断完善母婴安全保障制度,提升妇女儿童重大疾病防治能力,建立出生缺陷综合干预机制,提高妇幼健康水平。开展第五轮防治艾滋病人民战争。完善突发公共卫生事件监测预警处置机制。落实医疗机构公共卫生责任,推进医防协同机制建设,强化医疗救治、科技支撑、物资保障体系,提高应对突发公共卫生事件能力。加强口岸卫生检疫和边境民族地区公共卫生防疫工作,强化与周边国家传染病联防联控。
第二节 构建优质高效的医疗卫生服务体系
加快实施卫生健康事业发展三年行动计划。积极引进国内优质医疗资源,打造云南医疗新高地。加快推进国家级和省级区域医疗中心建设,到2025年,基本建成国家心血管区域医疗中心、呼吸区域医疗中心、中医区域医疗中心3个国家区域医疗中心和滇东北、曲靖、滇南、滇西4个省级区域医疗中心。建设省级临床医学中心和州、市分中心。持续开展县级公立医院提质达标晋级和妇幼保健机构等级评审,推进县级胸痛、卒中、创伤、危重孕产妇救治、危重新生儿救治“五大中心”建设,加快各级医院从“硬件”到“软件”的全面提升。强化基层慢病管理能力,形成对主要健康问题的救治链条和有效干预,切实改善基层服务能力不足的短板问题。完善传染病救治体系,构建分级、分层、分流的传染病救治网络,增加传染病集中救治能力。
第三节 持续深化医药卫生体制改革
坚持基本医疗卫生事业公益性,建立现代医院管理制度,加强公立医院建设管理和考核评价。全面推进紧密型县域医共体建设,推广远程医疗等“互联网+医疗”服务,加快建设分级诊疗体系。优化多元办医格局,强化医疗卫生综合监管。推进药品和耗材集中采购使用改革,健全药品供应保障体系,完善医药服务价格形成与监督机制。
第四节 加强医疗卫生人才队伍建设
强化医教协同,增加执业(助理)医师数量。合理确定医疗卫生机构高层次人才和急需紧缺人才的标准和条件,完善招聘政策,增强引进人才实效。提高医疗卫生机构高级专业技术岗位比例。加强公共卫生和基层医疗卫生队伍建设,健全公共卫生机构执业人员考核评价和激励机制。加强全科医生培养和住院医师规范化培训,完善公共卫生人才发展规划,引导专业人才向基层流动。加快推进公立医院薪酬制度改革。
第五节 加快中医药传承创新发展
大力发展中医药事业,健全中医医疗服务体系,基本实现县办中医医疗机构全覆盖。推进中西医协同创新,做强中医优势学科和特色专科,加强中医药公共卫生防控救治能力建设。深入推进基层中医药服务能力提升工程,推进基层医疗卫生机构“中医馆”全覆盖。促进民族医药发展。到2025年,实现州、市三甲中医医院全覆盖,90%以上的县中医院达到国家县级公立中医医院综合服务能力基本标准、50%以上达到推荐标准。
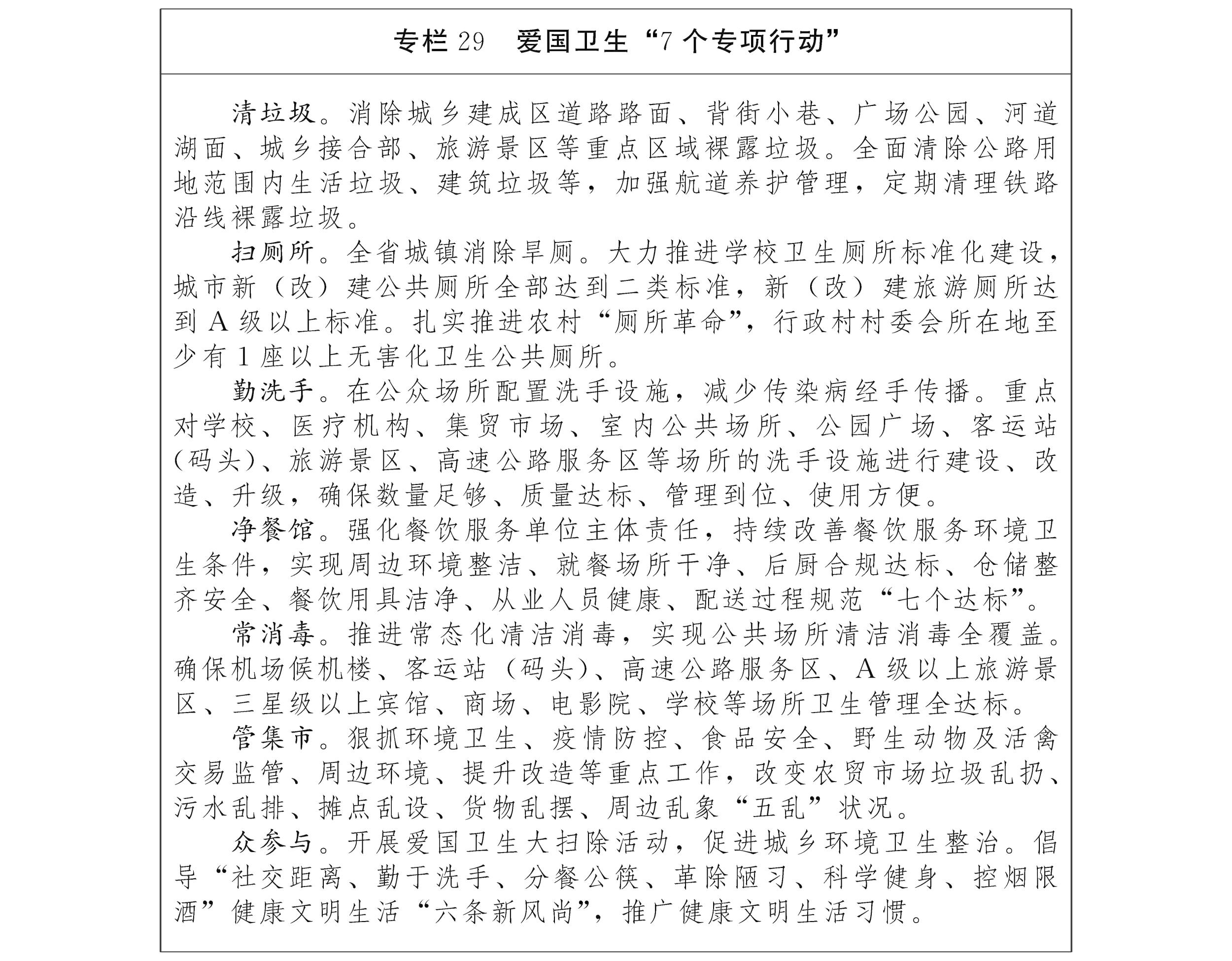
第六节 深入开展爱国卫生运动
深入开展“清垃圾、扫厕所、勤洗手、净餐馆、常消毒、管集市、众参与”的爱国卫生“7个专项行动”。建立爱国卫生“7个专项行动”长效机制,动员全省各族群众广泛参与爱国卫生运动,更好地保障人民生命安全和身体健康。全面推进全省卫生城镇创建达标。在129个县、市、区全部达标并成功创建国家卫生城市(县城)的基础上,大力推进卫生乡村创建,促进全民养成文明健康生活方式。到2025年,国家卫生乡镇比例达90%,省级卫生村比例达80%。
第七节 保障饮用水和食品药品安全
加强城乡饮用水水源保护,建立健全水源地保护与监管制度,完善集中式饮用水水源环境状况评估机制,开展重点流域水污染防治。用最严谨的标准、最严格的监管、最严厉的处罚、最严肃的问责,加强食品药品监管,保障食品药品安全。
第八节 广泛开展全民健身运动
完善全民健身公共服务体系,实施“七彩云南全民健身”系列工程和行动,加大健身步道、社会足球场、体育公园、全民健身中心、户外运动公共服务设施等公共体育场地设施建设,实现全民健身基础设施行政村以上全覆盖并向自然村延伸,强化社区体育设施建设,推动公共体育设施向全社会免费开放或低收费开放。加强各级体育总会、体育社会组织和社会体育指导员队伍建设,广泛开展面向大众的健身科普教育。实施科学健身指导体系建设,开展国民体质测定、群众参加体育锻炼状况调查等服务。主动融入国家奥运会、亚运会备战体系,提升云南高原特色竞技优势项目核心竞争力,提高参赛综合实力。大力发展体育产业。举办“七彩云南”系列赛事(活动),实现周周有活动、月月有精品、年度有大赛,促进全省体育公共服务水平显著提高,人民体质明显增强。
第十七篇 推进边疆民族地区治理体系和治理能力现代化
毫不动摇坚持和巩固中国特色社会主义制度,加快建设法治云南、平安云南,把我国制度优势转化为云南社会治理效能,扎实推进中国之治的云南实践。
第一章 推进社会主义政治建设
坚持党的领导、人民当家作主、依法治国有机统一。坚持和完善人民代表大会制度,健全人大对“一府一委两院”监督制度,支持和保证人民通过人民代表大会行使国家权力。坚持中国共产党领导的多党合作和政治协商制度,加强人民政协专门协商机构建设,推动协商民主广泛多层制度化发展,提高建言资政和凝聚共识水平。坚持和完善民族区域自治制度。全面贯彻党的宗教工作基本方针,依法管理宗教事务,坚持我国宗教中国化方向,积极引导宗教与社会主义社会相适应,保持宗教领域和谐稳定。健全基层群众自治制度,增强群众自我管理、自我服务、自我教育、自我监督实效。发挥工会、共青团、妇联等人民团体作用,把各自联系的群众紧紧凝聚在党的周围。完善大统战工作格局,加强中国特色社会主义参政党建设,加强民营经济统战工作,健全团结引导党外知识分子、留学归国人员、新的社会阶层人士的制度,完善新时代港澳台海外统战工作机制,促进政党关系、民族关系、宗教关系、阶层关系、海内外同胞关系和谐。全面贯彻党的侨务政策,凝聚侨心、服务大局。
第二章 全力服务国防和军队现代化建设
深入学习贯彻习近平强军思想,贯彻新时代军事战略方针,积极适应国家一体化战略体系和能力建设要求,把国防和军队建设融入全省经济社会发展,推进经济建设项目贯彻国防要求,促进国防实力和经济实力同步提升。
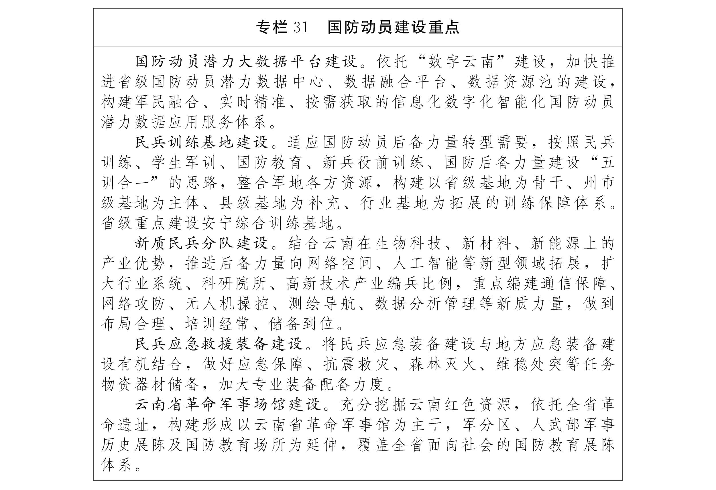
第一节 完善国防动员组织体系
落实深化国防动员体制改革任务,完善领导指挥体系,严格落实党管武装制度,建强国防动员工作队伍。健全国防动员机制,完善国防动员潜力核查、能力检验评估等制度。适应机械化信息化智能化融合发展趋势,加快智慧动员建设。推进国防动员与应急管理体系之间有效衔接,推动平战结合、应急应战一体化建设。
第二节 夯实国防动员发展基础
持续推进民兵建设调整改革,统筹运用民兵应急力量与地方专业应急力量。依托社会优质资源发展新型后备力量。整合军地各方资源,改善民兵训练条件,完善训练基地体系。将民兵应急装备建设与地方应急装备建设有机结合,加大专业装备配备力度,做好应急保障、抗震救灾、森林灭火、维稳处突等任务物资器材储备,推进边境民兵野战方舱建设,研究发展民兵新质装备和救援装备。深化兵役制度改革,建立健全兵役工作常态运行机制。突出大学毕业生征集,提升兵员征集质量。
第三节 优化国防动员资源配置
完善国民经济动员组织机构体系,推动相关资源开放共享和配套发展,为部队战斗力建设和经济高质量发展提供新支撑。以信息化、法治化、实战化为重点,加快转变人民防空建设发展方式,完善指挥防护工程体系,不断提升城市和重要经济目标综合防护能力。以战略战役及联络通道为骨架,推动铁路网、公路网、水路网和国边防公路融合发展,开放低空物流,加快推进综合立体国防交通基础设施建设,强化交通战备保障能力建设,增强国防交通综合保障能力。适应科技创新迭代快、进程短的发展趋势,提升国防动员科技敏锐度、认知力和响应速度,提升新兴产业、现代科技对国防动员的贡献率,推动高新技术的国防动员转化应用。
第四节 提升国防动员质效
深化资源要素共享,强化政策制度协调,加快基础设施建设、国防科技工业、生物安全等重点领域、新兴领域协调发展步伐。加快卫星应用、稀贵金属新材料、生物医药、新能源、人工智能、应急救援等新兴领域融合发展,统筹推进军地共建共用共享。划定“两区两范围”,加强军事设施保护。
第五节 巩固军政军民团结
推进国防教育融入全民思想教育、国民素质教育,突出抓好领导干部和大学生国防教育,强化中小学生国防教育,普及群众性国防教育,强化总体国家安全观和忧患意识、斗争意识、责任意识,使关心国防、热爱国防、保卫国防成为全社会的思想共识和自觉行动。发扬军民团结优良传统,激发群众爱国拥军热情,推进现役军人、烈军属优抚优待和军人家属就业就医、子女就学以及退役军人就业创业等方面的政策落实,加强美丽军营建设。广泛开展军民共建和民族团结进步创建活动,组织国防后备力量对接乡村振兴战略,巩固脱贫攻坚质效,投身边境疫情防控、维护社会治安、自然灾害抢险救灾等工作,巩固坚如磐石的军政军民关系。
第三章 加快推进法治云南建设
贯彻落实习近平法治思想,把党的领导贯彻到依法治省的全过程各方面,坚持法治云南、法治政府、法治社会一体建设,全面推进科学立法、严格执法、公正司法、全民守法,为云南高质量发展提供坚强法治保障。
第一节 加强立法工作
健全完善与中国特色社会主义法律体系相配套、体现时代特征、富有云南特点的地方性法规和政府规章体系。完善党委领导、人大主导、政府依托、各方参与的立法工作格局。科学制定立法规划和年度工作计划,加强重点领域和新兴领域立法,注重立法决策和改革决策相衔接。及时做好地方性法规和政府规章的立改废释工作。加强立法人才队伍建设,提高立法质量和效率。
第二节 强化行政执法监督
全面推行行政执法公示制度、执法全过程记录制度、重大执法决定法制审核制度,健全完善行政裁量权基准制度。加强对市场监管、生态环境保护、文化市场、交通运输、农业、城市管理等综合执法领域的监督。加强全省行政执法人员资格管理,全面落实行政执法人员网上考试和资格管理制度,促进严格规范公正文明执法。
第三节 确保司法公正
深入推进政法领域全面深化改革,完善审判制度、检察制度、刑罚执行制度、执法办案制度,坚决排除对司法活动的干预,全面落实司法责任制,切实保障公民、法人和其他组织的合法权益。深化司法体制综合配套改革,加快推进执法司法制约监督体系建设,健全执法司法人员分类管理制度、司法职业保障制度,全面推进执法司法队伍革命化、正规化、专业化、职业化建设,加强司法办案信息化智能化建设,构建权责一致的司法权力运行新机制。加强人民陪审员、人民监督员工作。建设覆盖城乡、便捷高效、均等普惠的现代公共法律服务体系,提升公共法律服务能力和水平,推进形成与法治国家、法治政府、法治社会建设目标相适应的公共法律服务体系。
第四节 增强全民守法意识
深入学习宣传习近平法治思想,深入宣传以宪法为核心的中国特色社会主义法律体系,坚持把全民普法和守法作为依法治省的长期基础性工作,制定并全面组织实施“八五”普法规划,引导全体人民群众形成自觉遵守法律的意识和氛围。深化拓展“谁执法谁普法”普法责任制,持续开展“以案释法”工作,把宪法、法律、法规宣传融入执法、司法、法律服务全过程。加大城乡法治文化建设力度。
第五节 建设法治政府
严格执行重大行政决策程序制度、重大决策终身责任追究制度,强化对执行情况的督促检查,推动建立健全以政策效果评估为重点的政策评估制度,全面落实政府法律顾问制度。构建守责尽责、失责追责的法治政府建设与责任落实工作机制。推进行政复议体制改革,建立健全配套制度。
第四章 加快推进平安云南建设
坚持总体国家安全观,统筹发展和安全,把安全发展贯穿经济社会发展各领域和全过程,防范和化解重大风险,建设更高水平的平安云南,确保边疆巩固、边疆安全,推动人民安居乐业、社会安定有序、边疆和谐稳定。
第一节 坚持总体国家安全观
坚持人民安全、政治安全、国家利益至上有机统一,坚定维护国家政权安全、制度安全、意识形态安全。完善集中统一、高效权威的国家安全领导体制,健全国家安全法治体系、战略体系、人才体系和运行机制,完善重要领域国家安全法规、政策、制度。加强国家安全宣传教育,增强国家安全意识,巩固国家安全人民防线。统筹推进涉边、涉藏、涉网、反恐、反邪等重点工作,严密防范和严厉打击境内外敌对势力渗透、破坏、颠覆、分裂活动。加强网络安全保障体系和能力建设,强化信息搜集研判和预警预测预防工作,强化对网络信息和设施的保护,建立网络综合治理体系。
第二节 加强和创新社会治理
健全完善党委领导、政府负责、民主协商、社会协同、公众参与、法治保障、科技支撑的社会治理体系,实现政府治理与社会调节、居民自治良性互动,建设人人有责、人人尽责、人人享有的社会治理共同体。发挥群团组织和社会组织在社会治理中的作用,畅通和规范市场主体、新社会阶层、社会工作者和志愿者等参与社会治理的途径。加强流动人口、网络空间以及自由职业者等新兴群体的群众工作。推动社会治理重心向基层下移,向基层放权赋能,加强城乡社区治理和综合服务设施建设,减轻基层特别是村级组织负担。探索健全城乡社区工作者薪酬体系和正常增长机制,逐步提高村(社区)干部待遇。推动州市、县市区、乡镇(街道)三级综治中心规范化建设、实体化运行并实现全覆盖。加强网格员等基层社会治理队伍建设,构建网格化管理、精细化服务、信息化支撑、开放共享的基层管理服务平台。坚持全周期管理,推进市域社会治理现代化。建设全省统一的城市管理综合服务平台。深化平安创建活动。
第三节 保障人民生命安全
坚持人民至上、生命至上,全面提高公共安全保障能力。完善和落实安全生产责任制,加强安全生产监管执法,健全公共安全保障体系,强化安全生产、灾害防治、道路交通、消防安全、食品药品安全和生物安全保护。深化重点行业领域安全专项整治,有效遏制危险化学品、矿山、建筑施工、道路交通、消防等重特大安全事故。加强食品药品安全体系建设。实施自然灾害风险普查与重点隐患排查、地震易发区房屋设施加固等工程,提升洪涝干旱、森林草原火灾、地震等自然灾害防御工程标准,加快江河重点河段治理、山洪灾害防治和病险水库除险加固。完善应急管理体系,加强应急指挥平台、救援基地、救援队伍、救援装备、应急避难场所和应急物资保障体系建设,加强基层灾害信息员队伍建设,推进“数字应急”建设,建立重大风险预警、识别、治理、分析研判等全方位联合防控体系,提高防灾、减灾、抗灾、救灾能力。
第四节 确保经济安全
加强经济安全风险预警、防控机制和能力建设,实现重要产业、粮食储备、通信网络、战略资源、战略物资和水电油气能源等关键领域安全可控,增强产业体系抗冲击能力。维护重要基础设施安全,保障正常运行。健全完善金融机构体系、市场体系、产品体系和金融监管体系,开展P2P网贷风险整治全面攻坚,严厉整治非法金融机构,严厉打击非法金融活动,打击各种逃废债行为,对违法违规行为零容忍,牢牢守住不发生系统性金融风险的底线。建立全省疫情防控和经济社会发展工作中长期协调机制。确保生态安全、民生领域安全、维护新型领域安全。加强边境生态安全工程建设,完善生物安全风险防控和治理体系。强化涉外法治保障和服务工作,强化企业境外投资服务,构建海外利益保护和风险预警防范体系。
第五节 维护社会稳定
坚持和发展新时代“枫桥经验”,把非诉讼纠纷解决机制挺在前面,畅通和拓展群众诉求表达、利益协调、权益保障的途径通道。完善信访制度,完善各类调节联动工作体系,构建源头防控、排查梳理、纠纷化解、应急处置的社会矛盾综合治理机制。完善重大决策社会稳定风险评估机制,健全省、州市、县三级涉稳情报信息研判预警机制。定期综合研判社会稳定新动向和热点敏感问题,完善重大敏感舆情应对处置工作机制。完善矛盾纠纷多元预防调处综合化解机制,推动人民调解、行政调解、司法调解联动联调。深入开展重大风险化解攻坚行动,推动重点领域矛盾风险集中化解。妥善应对特定利益群体维权活动,做好教育、疏导和稳控工作,加强易肇事肇祸等涉稳重点人员管控。妥善防范化解“邻避”问题,推进重大项目实施。健全社会心理服务体系和危机干预机制。坚持专群结合、群防群治,加强社会治安防控体系建设,提高社会治安立体化、法治化、专业化、智能化水平,增强社会治安防控的整体性、协同性、精准性。坚决遏制未成年人犯罪,维护未成年人合法权益。完善命案防控治理机制,严防“可防性命案”发生。推动扫黑除恶专项斗争常态化,严密防范、依法惩治违法犯罪活动,坚决防范和打击暴力恐怖、黑恶势力、新型网络犯罪和跨境违法犯罪,深化平安县(市、区)、禁毒示范城市等平安创建活动,组织开展第五轮禁毒人民战争,保持社会和谐稳定。
第六节 筑牢祖国西南安全稳定屏障
认真贯彻党中央治边方略,增强国家意识、国门意识,为党夯实执政根基,为国守好国门。坚持政治安边、富民兴边、军事强边、外交睦边、科技控边,党委把方向、政府总协调、军队当骨干、警方抓治理、民众为基础,构建与中国特色社会主义制度相适应、与边疆民族地区治理体系和治理能力现代化相符合的治边格局。加大对涉毒、涉恐、走私、诈骗、偷越边境、越境赌博、边境失密、边境窃密等跨境违法犯罪的打击力度。加强边防基础设施建设,加快推进人防物防技防相结合的立体化边境防控体系建设,以“智慧边境”建设为重点,提升边境管控科学化、精细化、智能化水平。加快推进国家禁毒大数据云南中心、云南反恐怖大数据中心和云南智慧边境大数据中心建设应用。落实新时代加强党政军警民合力强边固防要求,锻造一批坚强有力的基层党组织,建设一批比较富裕的现代化边境小康村,构筑一条严密的边境防线,制定一揽子支持政策,形成一套严格的边境管控工作机制。坚决防范境外疫情输入。加大对守边固边群众的政策支持力度,提高边民补助标准,建立动态增长机制。强化边境地区党委、政府的强边固防责任,切实筑牢祖国西南安全稳定屏障。

第十八篇 强化规划实施保障
云南省国民经济和社会发展第十四个五年规划和二〇三五年远景目标纲要(以下简称“纲要”)是全省经济社会发展的行动纲领,经云南省人民代表大会审查批准,具有法律效力。纲要的实施要在省委的坚强领导下,更好履行各级政府职责,健全统一规划体系,完善监测评估机制,举全省之力、集全民之智,确保各项目标任务顺利完成。
第一章 坚持党的全面领导
坚持党总揽全局、协调各方,贯彻党把方向、谋大局、定政策、促改革的要求,增强“四个意识”、坚定“四个自信”、做到“两个维护”,把党的领导落实到经济社会发展全过程各方面。完善贯彻落实党中央重大决策部署和习近平总书记重要指示批示精神的督查考核机制,建立健全推动高质量发展的指标体系、政策体系、考评体系等。改进领导班子和领导干部推动高质量发展的政绩考核,发挥督查考核指挥棒作用。深化党的建设制度改革,推动党领导经济工作的制度化、规范化、程序化,完善党委研究经济社会发展战略、定期分析经济形势、研究重大政策举措的工作机制,完善决策咨询体系,加强调查研究,提高科学决策水平。完善协调机制,统筹协调好党委与人大、政府、政协等部门之间的关系,健全完善“党建带群建”工作机制,坚持和完善党和国家监督体系,加强政治监督,强化对公权力运行的制约和监督,形成党委统筹全局、各方合力促发展的工作格局。
第二章 健全统一规划体系
坚持下位规划服从上位规划、下级规划服务上级规划、等位规划相互协调,建立以省级发展规划为统领,以空间规划为基础,以专项规划、区域规划为支撑,由省、州市、县市区各级规划共同组成,定位准确、边界清晰、功能互补、统一衔接的省级规划体系。统筹规划管理,建立目录清单、编制备案、衔接协调等规划管理制度,有效解决规划数量过多、质量不高、交叉重叠的问题。加强规划管理信息平台建设,将各类规划纳入统一管理,推动规划基础信息互联互通和归集共享。
第三章 明确规划实施责任
纲要提出的预期性指标,主要是依靠市场主体的自主行为实现,各地各部门要完善市场机制和利益导向机制,充分发挥市场对资源配置的决定性作用,引导市场主体行为与规划意图保持一致。纲要提出的约束性指标和主要任务,由各地各部门按照“统筹协调、分工负责”的原则认真落实。牵头部门要落实责任、制定实施方案,有关部门要按照职能职责积极配合,切实保障纲要主要目标和任务顺利完成。强化财政政策对纲要实施的保障作用,财政性资金要优先投向纲要确定的重大任务和重大工程项目。对纳入纲要的重大工程项目要简化审批核准程序,优先保障规划选址、土地供应和融资安排。纲要提出的省级重点专项规划,按照“谁牵头编制谁组织实施”的基本原则,细化实施方案,确保专项规划有效落实,有力支撑好纲要的顺利完成。
第四章 加强规划监测评估
纲要中提出的主要目标任务、重大工程项目、重大政策、重大改革举措等,要强化监测评估和跟踪落实,提升纲要的严肃性、权威性、约束力。规划编制部门要组织开展规划实施年度监测分析、中期评估和总结评估,鼓励开展第三方评估。规划实施情况作为各有关部门和地方各级领导班子、领导干部考核评价的重要依据。规划编制部门要将规划实施情况作为政务信息公开的重要内容,及时公布实施进展,切实加强巡视巡察及审计、督查、考核等工作,自觉接受人大监督、舆论监督和社会监督。
附件:1.云南省“十三五”规划纲要主要指标执行情况
2.云南省“十四五”规划纲要约束性指标和主要任务责任分工
3.云南省“十四五”省级重点专项规划责任分工
4.云南省“十四五”高速公路规划示意图
5.云南省“十四五”铁路规划示意图
6.云南省“十四五”民用航空机场规划示意图
7.云南省“十四五”物流枢纽规划示意图
8.云南省“十四五”兴水润滇工程规划示意图
9.云南省“十四五”重大能源建设布局示意图
10.云南省“十四五”新型基础设施建设布局示意图
11.云南省“十四五”生态保护红线空间分布示意图
12.云南省“十四五”城镇空间布局规划示意图
13.世界一流“健康生活目的地”、国际康养旅游示范区支撑片区规划示意图
附件1

附件2

附件3


附件4
附件5
附件6
附件7
附件8
附件9
附件10
附件11
附件12
附件13

附件: