best365中国官方网站
设为首页
|
加入收藏
首页
部门简介
现任领导
工作职责
工作动态
通知公告
党建工作
办事流程
常用下载
办事流程
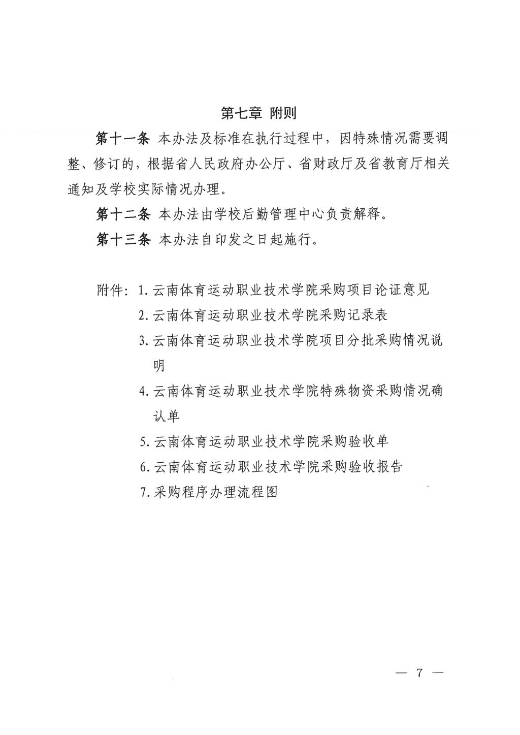
best365中国官方网站采购管理办法(2024修订稿)
时间:2024年09月03日 11:03 来源:
附件【
附件1best365中国官方网站采购项目论证意见.docx
】已下载
次
附件【
附件2best365中国官方网站采购记录表.docx
】已下载
次
附件【
附件3云南体育运动职业技术学项目分批采购情况说明.docx
】已下载
次
附件【
附件4云南体育运动职业技术学特殊采购事项情况确认单.docx
】已下载
次
附件【
附件5best365中国官方网站采购验收单.docx
】已下载
次
附件【
附件6best365中国官方网站采购验收报告.docx
】已下载
次
附件【
附件7采购程序办理流程图.pdf
】已下载
次
友情链接
best365中国官方网站
Copyright © 2008-2021 YNASC.com 版权所有:best365(中国)股份有限公司-官方网站
滇ICP备09010710号